市场监管总局关于对检验检测机构资质认定实施“一单一库”管理的公告(2026年第14号)

https://www.samr.gov.cn/zw/zfxxgk/fdzdgknr/rkjcs/art/2026/art_ea608a4306a34b8bb1f3c548a91cffa8.html
标题:市场监管总局关于对检验检测机构 资质认定实施“一单一库”管理的公告
索引号:11100000MB0143028R/2026-916337
主题分类:公示公告
文号:2026年第14号
所属机构:认可与检验检测监督管理司
成文日期:2026年04月03日
发布日期:2026年04月23日
市场监管总局关于对检验检测机构资质认定实施“一单一库”管理的公告
2026年第14号
为贯彻落实党的二十大和二十届历次全会精神,加快推进全国统一大市场建设,深化检验检测机构资质认定制度改革,严格依法行政,进一步优化审批服务,市场监管总局决定对检验检测机构资质认定实施“一单一库”管理。现将有关事项公告如下:
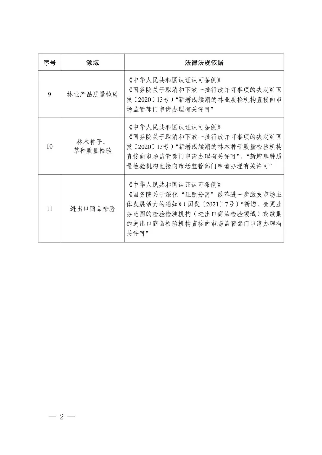
一、明确检验检测机构资质认定实施范围。依据《国务院办公厅关于公布〈法律、行政法规、国务院决定设定的行政许可事项清单〉(2023年版)的通知》和《检验检测机构资质认定管理办法》,市场监管总局制定《检验检测机构资质认定事项清单》(附件1)和《检验检测机构资质认定能力项目库》(以下统称“一单一库”),推动资质认定许可统一化、规范化、便利化。《检验检测机构资质认定能力项目库》可登录国家认监委网站查询。
二、严格依据“一单一库”实施检验检测机构资质认定。市场监管部门要严格依据“一单一库”办理行政许可。本公告实施前已取得未列入“一单一库”的检验检测能力项目的,资质认定证书到期后不再延续相关资质。相关招标、采购或委托方,不应将“一单一库”以外的检验检测能力取得资质认定作为招标、采购或委托条件。
三、规范检验检测机构资质认定证书和标志使用。检验检测机构应当在“一单一库”范围内申请资质认定,依法依规使用资质认定证书及标志(CMA)。对于未取得资质认定的检验检测项目,不得使用资质认定证书,不得在检验检测报告上标注资质认定标志。对于未纳入《检验检测机构资质认定能力项目库》的检验检测项目,检验检测机构可以按照能力具备、风险可控、用户自愿的原则,向委托方提供检验检测服务,但出具的检验检测报告不得标注资质认定标志。
四、完善检验检测机构资质认定管理制度机制。市场监管总局建立“一单一库”动态管理机制,根据法律、行政法规和相关标准制修订情况,及时调整更新“一单一库”。动态调整程序按照《检验检测机构资质认定能力项目库动态管理工作规范》(附件2)实施。市场监管总局建立“沙盒监管”制度,在服务战略性新兴产业、未来产业发展需求的领域构建包容审慎治理模式,在风险可控的前提下支持新能力项目纳入“一单一库”。市场监管部门加强对检验检测机构及其检验检测活动的监督管理,严肃查处违法违规行为,规范检验检测市场秩序。市场监管部门和相关行业主管部门按照职责分工,完善工作协调机制,加强检验检测信息共享、工作协同和结果互认,避免相同事项的重复评价。
本公告自2026年6月1日起施行。此前发布的有关规定与本公告不一致的,按本公告执行。法律、行政法规另有规定的,从其规定。
附件:1. 检验检测机构资质认定事项清单
2. 检验检测机构资质认定能力项目库动态管理工作规范
市场监管总局
2026年4月3日
附件下载
附件2检验检测机构资质认定能力项目库动态管理工作规范.pdf





——————————
最近公开文件:
国家市场监督管理总局2026年度公开遴选公务员拟任职人员公示公告(20260421)
国家市场监督管理总局2026年度拟录用公务员公示公告(20260421)
市场监管总局办公厅关于43批次食品抽检不合格情况的通报(市监食检发〔2026〕40号)
国家市场监督管理总局本级2026年度预算(20260416)
国家市场监督管理总局机关服务中心2026年度部门预算(20260416)
国家市场监督管理总局竞争政策与评估中心2026年度部门预算(20260416)
市场监管总局关于废止《食品中氯酸盐和高氯酸盐的测定》等4项食品补充检验方法和食品快速检测方法的公告(2026年第16号)
市场监管总局关于发布《工频电压比例计量器具检定系统表》等24项国家计量技术规范的公告(2026年第15号)
市场监管总局办公厅关于42批次食品抽检不合格情况的通报(市监食检发〔2026〕32号)
市场监管总局办公厅关于44批次食品抽检不合格情况的通报(20260403)
2025年室内加热器等24种产品质量国家监督抽查情况通报(2026年第24期)
- END -
来源:市场监管总局
(注:请点击屏幕左下方蓝字“阅读原文”浏览公开文件。)
