2026深圳盐田园区写字楼市场调研与政策合辑
2026深圳盐田产业园写字楼市场调研与政策报告合辑,本篇包括
园区写字楼调研+产业政策
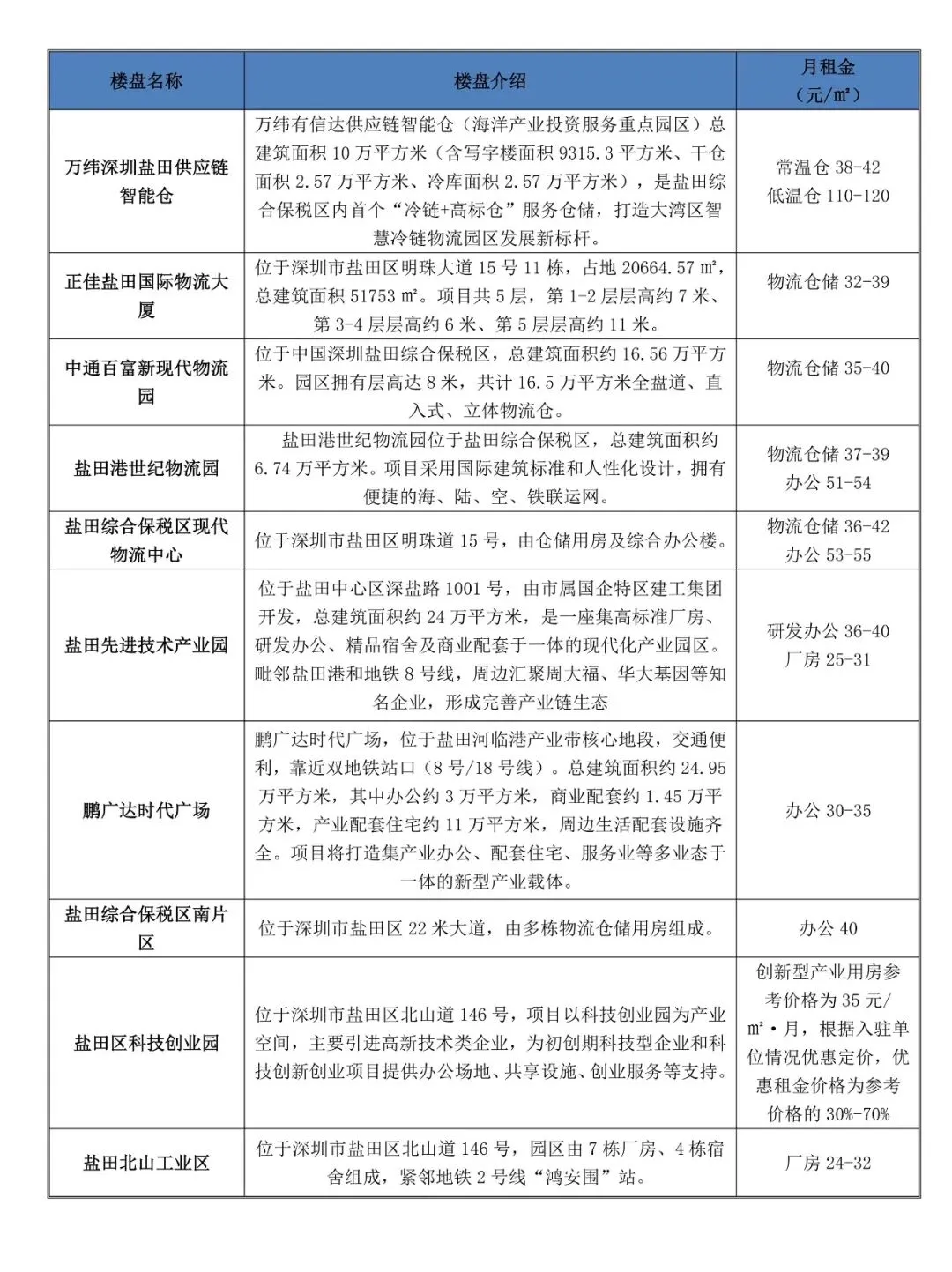
盐田区重点产业概况、三大组团调研、商业\办公市场报告、项目情况及租金状况、盐田招商手册、盐田区创新型产业用房管理实施细则
往期部分关联资料
深圳生物医药产业发展机遇与技术趋势报告
深圳500强企业发展报告\深圳企业500强榜单
2025深圳罗湖国贸片区商业办公市场报告
深圳光明山水连城规划设计方案\生态新城
2025H1深圳龙岗商业办公市场报告
2025深圳商业空间\商业网点规划方案
深圳宝安区工业厂房市场与租金调研报告!
会员扫码领资料
chengsenw