市场法资产评估业务实务问题专家问答

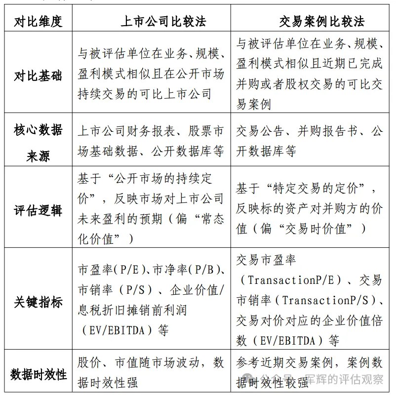
一、 上市公司比较法和交易案例比较法有哪些差异?
二、 市场法应用中, 价值比率的种类、 适用情况及需要重点考虑的因素有哪些?
三、 市场法评估中, 如何考虑因素体系修正? 总修正系数应当如何选择确定?
四、 运用交易案例比较法进行评估时, 如何选取可比交易案例以及实施比较分析和差异调整?
五、 评估基准日非期中或者期末时, 如何处理上市公司比较法中可比公司财务数据的可比性问题?
六、 上市公司比较法中如何处理溢余资产、 非经营性资产及负债?
七、 计算可比上市公司市值时, 其限售股市值如何调整?在选用上市公司作为可比公司评估非上市企业价值时, 如何修正流动性折扣?在评估标的公司 100%股权价值时, 如何对可比上市公司市值进行控制权溢价修正?
八、 以上市公司比较法定价的并购交易合并后形成的商誉, 是否可以采用上市公司比较法进行商誉减值测试? 具体操作上如何选取可比上市公司? 怎么选取价值比率、 利润指标等关键要素?

浙江省注册会计师协会专业技术委员会专家提示(第 13 号)——资产评估业务实务问题解答(三)
近年来, 随着并购交易市场的活跃、 资本市场的发展以及信息数据的畅通, 资产评估中市场法的应用条件逐步成熟,评估实务中市场法的应用也越来越广泛, 但是实务操作中部分问题尚未形成行业共识。 为进一步提升企业价值市场法评估实务操作的规范性, 浙江省注册会计师协会专业技术委员会对市场法评估实务中的常见问题展开了系统研究, 并编写了相关实务问题解答, 以期为资产评估专业人员执行相关业务提供参考。
本问题解答仅代表专家意见, 不能替代相关法律、 行政法规、 执业准则等解释, 也不能替代资产评估专业人员的职业判断。 评估专业人员在执业过程中应当结合实际情况参考使用。
一、 上市公司比较法和交易案例比较法有哪些差异?
上市公司比较法与交易案例比较法, 是企业价值评估市场法的两种主要方法。 两者核心逻辑一致, 均基于可比对象
的市场数据, 通过价值乘数推导目标企业价值。 然而,在对比基础、 核心数据来源、 评估逻辑、 关键指标、 数据时效性等方面, 两者存在显著区别。
具体如下:

二、 市场法应用中, 价值比率的种类、 适用情况及需要重点考虑的因素有哪些?
(一)价值比率的种类
价值比率是市场法评估的核心工具, 基于企业价值与特定指标的比值关系建立, 可分为以下四类:
1.盈利基础价值比率
该类比率以盈利能力指标为核心, 反映企业价值和盈利能力的关联度, 可进一步分为全投资价值比率和股权投资价值比率。
(1) 全投资价值比率
①EV/EBIT=(股权价值+债权价值)/息税前利润
②EV/EBITDA=(股权价值+债权价值)/息税折旧及摊销前利润
③EV/NOIAT=(股权价值+债权价值)/无负债现金流, 其中: NOIAT=EBIT×(1-T)+折旧/摊销
(2) 股权投资价值比率
①P/E(市盈率)=股权价值/税后利润
②P/FCFE(股权现金流价值比率)=股权价值/股权现金流
2.收入基础价值比率
该类比率以销售收入为核心, 可进一步分为全投资价值比率和股权投资价值比率。
(1) 全投资价值比率
销售收入价值比率=(股权价值+债权价值)/销售收入
(2) 股权投资价值比率
P/S(市销率)=股权价值/销售收入
3.资产基础价值比率
该类比率以资产价值为核心, 可进一步分为全投资价值比率和股权投资价值比率。
(1) 全投资价值比率
①总资产价值比率=(股权价值+债权价值)/总资产价值
②固定资产价值比率=(股权价值+债权价值)/固定资产价值
(2) 股权投资价值比率
P/B(市净率)=股权价值/账面净资产
4.其他特殊类价值比率
该类比率将企业价值与反映行业关键业务驱动力的非财务或物理指标相结合。 通常包括:
①仓储量价值比率=(股权价值+债权价值)/仓库储量
②装卸量、 吞吐量价值比率=(股权价值+债权价值)/装卸量、 吞吐量
③专业人员数量价值比率=(股权价值+债权价值)/专业人员数量
④矿山可开采储量价值比率=(股权价值+债权价值) /矿山可开采储量
在上述四类价值比率中, 盈利基础和资产基础的价值比率较为常用, 特殊类比率则更多地适用于一些特殊行业的企业价值评估。 以上比率的选择应基于行业特性和数据可得性,以确保评估结论的可比性与科学性。
(二)价值比率的适用情况
1.对于盈利能力相对稳定的高新技术企业或者有形资产较少但无形资产较多的企业, 可以选择盈利基础价值比率。
其中, P/E 市盈率适合连续盈利企业。
2.对于销售成本率较低的服务型企业, 或者传统行业中销售成本率趋于一致的企业, 可以选择收入基础价值比率。
3.对于目前处于亏损状态但拥有一定资产规模的企业,适宜采用资产基础价值比率。 其中, P/B 市净率适用于资产规模较大且净资产为正的企业。
4.行业特定价值比率会随行业属性的差异而呈现显著的差别, 尽管如此, 此类价值比率仍具有若干共性特征: 其分子通常采用企业整体价值 EV, 而分母则选取能够反映行业关键业务能力的物理指标, 例如电力行业以发电量为分母;电信和广电行业以可收费用户数为分母; 互联网平台以活跃用户量或者点击量为分母; 零售业以网点数量或者营业面积为分母; 房地产行业以写字楼面积或者酒店客房数为分母;采掘业以资源储量或者已探明储量为分母等。
(三)价值比率选取的关键考虑因素
在考虑前述行业因素的基础上, 价值比率选取还应当结合行业的结构特征和经营周期进行针对性分析与匹配。
1.周期性行业
对于航空、 资源和钢铁等盈利波动幅度较大的周期性行业, 如果行业在评估基准日前后处于周期剧烈变动时期, 各类以盈利为基础的价值比率如 P/E、 EV/EBITDA 等, 可能会因盈利的短期剧烈波动而严重失真。 在此类情形下, 评估实践中通常倾向于考虑采用基础更为稳定的价值比率, 如采用基于资产基础的价值比率(如 P/B) 或者基于营业收入的价值比率(如 P/S) , 因为这些指标的核心分母(净资产、 营业收入) 对周期性波动的敏感度相对较低。 但是, 最终选择仍需结合行业特性和企业的具体资产结构进行判断。
需要指出的是, 如果能对行业周期进行相对准确的预测,可采取周期加权平均或者周期平滑的方法, 对 P/E、EV/EBITDA 等价值比率进行修正, 使其重新具有适用性, 这样能够提升评估结论对企业内在价值的贴合度。
2.成熟行业
对于盈利相对稳定、 周期性较弱的成熟行业, 投资者通常更关注利润和现金流的持续增长。 此类行业适宜采用盈利基础价值比率, 如 P/E、 EV/EBITDA 等, 以反映企业的盈利能力和价值创造效率。
3.新兴行业
对于处于成长初期的新兴行业, 其近期盈利能力可能较为薄弱, 单纯的盈利价值比率难以真实反映企业价值。 因此,可采用市盈率相对盈利增长比率(PEG) 等增长性价值比率,以弥补 P/E 等价值比率对企业动态成长性估计的不足。 相应地, 投资者更关注其收入及相关运营指标(如活跃用户数、网站点击量等) 等, 市销率 P/S 和各类行业特定价值比率应用也较为广泛。 鉴于新兴行业固定资产占比通常较少, 基于资产基础的价值比率(如 P/B 等) 适用性较弱。
在运用选定的价值比率进行评估时, 需要依据行业特征选取相应的调整因子, 以提升评估结论合理性。 常用调整指标包括净资产收益率、 总资产报酬率、 应收账款周转率、 资产负债率、 收入增长率等。 对特定行业而言, 还应当纳入其专有的关键指标, 例如银行业需要关注资本充足率、 不良贷款率、 准备金覆盖率等。 金融类企业市场法建议参考中评协发布的《 资产评估专家指引第 4 号——金融企业市场法评估模型与参数确定》 。
三、 市场法评估中, 如何考虑因素体系修正? 总修正系数应当如何选择确定?
(一)因素体系修正方式选择
在企业价值评估的市场法应用中, 因素体系修正方式较多, 其中实践中常见的两种方式分别为: 仅修正流动性折扣和期日因素, 或修正流动性折扣、 期日因素及财务指标。
1.仅修正流动性折扣和期日因素
此方式适用于可比公司样本量充足的情况。 仅修正流动性折扣和期日因素的原因在于: 一方面, 规模、 成长性、 资本结构、 风险性等指标的量化过程较为复杂且易受主观判断影响; 同时, 部分研究表明这些因素与股价关联性普遍较弱或不显著, 故该种方式下不再修正上述因素。 另一方面, 当可比公司或可比案例样本量充足时, 通过选取多样本并以其价值乘数的平均数作为基准, 已在整体上平滑了个体差异,能够反映行业综合因素的平均水平, 从而避免人为修正带来的偏差。
2.修正流动性折扣、 期日因素和财务指标
此方式通常在可比样本量有限或个体差异显著时采用。在筛选可比公司时, 应尽量选取成长性和规模相似的可比公司, 并在此基础上综合量化比较收入增长、 利润增长、 资产增长等关键财务指标, 进而对价值乘数进行修正; 对于风险性差异, 可采用收益法中的特定风险打分法或其他符合企业实际情况的修正方式进行多方面衡量和比较。 同时, 由于成长性等风险驱动因素已经直接通过上述财务指标等进行量化, 企业的系统性风险也已在各类财务指标和行业特征中得以体现, 故在完成上述指标修正后, 通常无需再次单独对风险进行修正。
(二)总修正系数确定方式
1.连乘修正模型
价值=可比公司价值比率×(1±α%)×(1±β%)×(1±γ%)×…
其中, α%,β%,γ%分别代表针对不同因素(如规模、成长性、 风险等) 的调整幅度。
该模型的核心假设为因素独立性, 即各因素的调整互不影响。
2.累加修正模型
价值=可比公司价值比率×[1+(±α%±β%±γ%…)]
其中, α%,β%,γ%分别代表针对不同因素(如规模、成长性、 风险等) 的调整幅度。
该模型的核心假设为因素可加性, 即彼此之间不存在交互效应, 各因素的影响可线性叠加。
3.修正方式的选择
在进行多因素修正时, 需要先明确各修正因素并确定其数量因子, 确保因子之间满足独立性或可加性假设。 如果满足该前提, 采用累加或连乘模型的顺序就不会对评估结论产生显著干扰。
通常, 对标的公司的修正有流动性修正、 财务指标修正(成长性、 盈利能力、 偿债能力等) , 以及特殊修正。 上述三种修正基本构成相互独立的因子, 可通过回归分析检验其相关性。 依据概率论与数理统计的原理, 连乘模型更符合因子独立的假设, 故实务中通常采用连乘修正模型。
四、 运用交易案例比较法进行评估时, 如何选取可比交易案例以及实施比较分析和差异调整?
(一) 可比交易案例的选取标准
1.经营业务相同或者相似
可比交易案例的经营业务应当与被评估单位在资产功效、 所属业务、 市场定位、 产品结构、 增长预期及行业周期等方面保持高度一致或者相似。
2.成交时间接近评估基准日
通常, 交易案例的并购交易日期可能不是被评估单位的评估基准日, 因此会存在由于两个日期不同所产生的交易价格差异, 为减少该等差异修正的影响, 在选择可比交易案例时, 尽量选择成交日与评估基准日相近的案例。 如果在较短时间内无法取得足够的交易数量, 则可适当放宽考察时段,但通常选择的并购案例时间距离评估基准日不超过三年。 如果上述期间市场波动剧烈, 则需要考虑缩短时段, 以确保交易价格的可比性。
3.控制权状态相同
选取的案例应当在控制权属性上与标的资产保持一致,即如果评估对象为控制权(全资或者多数股权) , 则应当选取同样涉及控制权转让的交易; 如果为少数股权, 则应当选取相应的少数股权交易案例。
4.可比交易案例数量
为降低非系统性风险的影响, 应当尽可能收集多个公开、已完成的可比交易案例。 同时, 需要剔除存在显著异常的交易案例。 例如因特殊协同效应、 排他性条款导致的异常溢价或者因特殊商业条款限制产生异常折价交易的案例。
(二) 比较分析和差异调整
交易案例比较法价值比率受交易条款、 交易方式和交易时间等因素的影响, 需要系统分析这些因素并进行相应调整:
1.交易条款
交易案例比较法中的成交价格通常与交易条款有关, 因此资产评估专业人员应当重点关注交易附带的条件, 以及这
些条款对交易价格产生的影响。 对于有资料表明交易案例存在交易附加条款或者特殊条款, 应当将该案例剔除。 或者通过增加可比案例数量, 来充分稀释个别偏差。
2.交易方式
并购的方式(如协议并购或公开并购) 可能影响价格的公允性。 通常认为公开交易更趋近市场价格, 但有时其反映的也可能是特定投资者关注的投资价值。 协议并购则可能受谈判优势、 关联方等因素干扰。 因此, 对已经确认存在不公允定价因素的案例应当予以剔除。 此外, 增加可比交易案例数量亦是降低个别特殊交易影响的有效途径。
3.交易时间
交易案例比较法中可比对象的交易日期通常与评估基准日存在时间差异, 在选择可比对象时虽然尽量选择与评估基准日较近成交的案例, 但也不能保证可比对象交易日与评估基准日能够充分接近, 这样就需要对交易时间进行调整。
对于交易时间调整, 可以参考相应期间的行业或者市场指数计算调整系数, 对可比案例交易价格进行调整, 也可以基于数据提供商的交易案例统计数据构建基于时间的折算模型,对交易案例比较法的交易时间因素进行调整。
4.控制权/缺少控制权
当选择的可比案例的控制权状态(控制/非控制) 与被评估对象(股东全部权益/少数股东权益) 不一致时, 则必须进行调整。
5.其他指标调整
除上述因素外, 还需要对可比交易案例所涉及的公司及被评估单位的各项可比指标数据进行调整。 以发电行业为例,通常需要调整装机规模、 市场环境、 自然条件、 发电小时数、电价以及剩余寿命等因素。 调整时, 通常以被评估单位为标准分 100 分进行对比调整, 可比交易案例各指标系数与被评估单位比较后确定, 劣于被评估单位指标系数的则分值小于100, 优于被评估单位指标系数的则分值大于 100。 交易案例的价值比率在考虑指标调整系数的基础上得到调整后的价值比率。
五、 评估基准日非期中或者期末时, 如何处理上市公司比较法中可比公司财务数据的可比性问题?
当评估基准日与可比上市公司财务报表日不一致时,往往难以获取可比上市公司在这一基准日的财务信息, 导致其与被评估单位的财务数据难以直接对比, 尤其当关键指标呈现不同步波动时, 横向比较的时效性和可靠性进一步削弱。
为解决此问题, 可以从财务数据的标准化入手校正时间因素,具体做法如下:
(一) 财务数据标准化
1.采用最近十二个月(Last Twelve Months, 以下简称LTM) 数据
对每一家可比公司计算其截至最近一个财务报告期的LTM 数据。 例如, 评估基准日为 2025 年 8 月 31 日, 而可比
公司已经披露 2025 年半年报。 则:
LTM=CY2025H1+CY2024 全年度-CY2024H1
其中:
CY2025H1:2025 年上半年(1-6 月) 数据;
CY2024 全年度: 2024 年整年(1-12 月) 数据;
CY2024H1: 2024 年上半年(1-6 月) 数据, 用于剔除与CY2025H1 重复的 6 个月。
优点: 上述运算得到 2024 年 7 月 1 日至 2025 年 6 月 30日共 12 个月的数据, 最大限度地利用了最新可得数据, 较单纯使用上一年度年报或者最近一期季报数据更能真实反映公司当前的经营数据。
局限: LTM 数据是在公开信息范围内已经可以实现的最佳近似, 但依然是以半年报(截至 2025 年 6 月 30 日) 数据为基准,较评估基准日 2025 年 8 月 31 日存在 2 个月的时滞。
2.季节性调整
如果行业呈现明显的季节性波动, 可以基于历史数据计算季节性系数, 将 LTM 数据或者未来预测数据进行季节性调整, 将财务数据调整到评估基准日所处的季节水平。 但这需要依赖充分的历史样本, 且涉及较强的前提假设。 使用时应当保持谨慎, 并建议在报告中完整披露调整依据、 计算过程以及潜在不确定性等。
3.直接采用年报数据
当评估基准日距离上市公司最新年报较短, 且该期间内上市公司资产、 负债和业务类型等未出现显著变化, 可以在分析后直接采用上市公司年报数据。
(二) 确保价值比率时间口径的一致性
价值比率是市场法的核心, 必须确保其分子分母在时间维度上保持一致, 以避免因时效性差异偏差。
1.分子分母时间匹配原则
分母(财务指标):采用上述方法一计算出的 LTM 数据, 如净利润使用最近 12 个月累计值。
分子(市场价值):选取与评估基准日相同或者尽可能接近的市场价格(如收盘价) ,确保比率反映评估基准日时企业近期业绩的估值水平。
示例: 计算可比公司的 P/E(LTM)比率时, 分母EPS_LTM)是截至其最新财报期的最近12个月每股收益;分子(股价)则采用评估基准日的收盘价,如此,可以得到反映基准日市场对其近期业绩的估值水平的价值比率。
如果基准日前后可比公司股价或者成交量波动较大,也可以考虑采用近期成交均价(如基准日前20日均价)进行适当平滑, 以更好地反映基准日相对稳定的平均市场价值。
2.采用未来预期数据
为了进一步解决历史数据与市场预期之间的时效性不匹配问题, 可以采用未来预期数据进行修正, 即以市场一致预期的未来财务数据(如 Next 12 Months 的预期收益) 作为价值比率的分母。
其合理性在于, 市场股价反映的是对未来预期的折现,比历史乘数更能解释当前股价。 同时, 也可以有效平滑因短期异常事件导致的历史利润波动问题。 例如, 一家公司因短期事件导致历史利润很低, P/E(LTM)畸高, 采用历史数据不合适。 但如果采用已经恢复正常水平的未来预期利润计算P/E, 提高了可比性, 则能得出更合理的评估结论。
另外, 在采用未来预期数据时, 需要获取权威机构或者专业机构发布的上市公司预测数据, 以确保数据来源的可靠性和时效性, 同时建议在报告中披露数据来源、 预测期间以及相关假设前提等。
六、 上市公司比较法中如何处理溢余资产、 非经营性资产及负债?
(一)溢余资产处理方式
溢余资产可以理解为企业持续运营中并不必需的资产,如多余现金、 有价证券等。 当前, 对于被评估单位与可比上市公司的如货币资金等溢余资产的处理方式主要有两种: 其一, 将可比上市公司的货币资金全部作为溢余, 不计入其市值或者经营性市值范围, 为保持口径一致, 被评估单位的全部货币资金也作为溢余资产。 其二, 先测算可比上市公司的安全现金保有量, 超出部分的货币资金作为溢余资产, 不计入市值或者经营性市值内, 被评估单位也按相同口径保留安全现金保有量, 超出部分作为溢余货币资金处理。
(二)非经营性资产、 负债处理方式
通常, 上市公司的资产被视为有效资产, 不存在较多的低效或者无效资产, 因此不需对其进行专门修正。 但如果上市公司存在大量显著的非经营性资产或负债时, 则需要审慎判断是否需要进行修正。 核心操作是: 首先识别并界定非经营性项目, 随后在计算经营价值时将其剔除, 并确保被评估单位与可比公司的处理口径一致。
常见非经营性项目的界定示例如下:
1.投资性房地产
如出租用商铺、 写字楼、 住宅等, 一般可界定为非经营性资产; 但是如果企业本身主营业务为房地产出租, 则是经营性资产。
2.长期股权投资
与主业不相关的子公司、 持续亏损的子公司、 新设子公司、 “ 关停并转” 子公司等, 通常视同为非经营性资产。
3.预计负债
企业因对外提供担保、 未决诉讼、 重组义务、 产品质量保证、 资产弃置义务、 亏损合同等或有事项在资产负债表中计提的或有负债, 一般可界定为非经营性负债。
4.商誉
因非同一控制下合并形成的商誉每年均需要进行减值测试, 其价值已经反映在协同效应后的合并利润中, 故无需剔除。
5.递延所得税资产(负债)
递延所得税资产(负债) 的处理应与其对应的资产(负债) 保持一致。 如果对应的资产/负债被划为非经营性, 则相应的递延所得税资产/负债也归入非经营性项目。 对于坏账、 减值等形成的递延所得税资产, 由于财务报表已经对减值引起的损益做出了反映, 故通常不予调整; 对于或有负债等其他情形, 如果负债的形成已经涉及损益且于报表中反映,则股价已经包含了其不利影响, 无需作为非经营性。 对于公允价值计量的交易性金融资产、 投资性房地产等公允价值变动产生的递延所得税资产、 负债, 通常也相应确认为非经营性资产。
需要强调的是, 评估人员应结合实际情况、 具体分析项目的经营性质, 在评估处理中应遵守口径一致性的原则。 即如果可比公司分析中剔除了某项非经营资产/负债, 那么被评估单位也应当进行类似处理; 如果可比公司未做剔除, 除非有充分证据表明该资产/负债对被评估单位的影响显著不同, 否则应当遵循可比公司的处理方式。
七、 计算可比上市公司市值时, 其限售股市值如何调整?在选用上市公司作为可比公司评估非上市企业价值时, 如何修正流动性折扣?在评估标的公司 100%股权价值时, 如何对可比上市公司市值进行控制权溢价修正?
(一)限售股市值调整方法
通常, 上市公司的股份分为流通股与限售股。 其中, 流通股股价由二级市场公开交易形成, 充分反映了流动性条件下的公允市场价值。 限售股因在特定期限内无法自由交易,其流动性受限, 因此价值通常低于流通股。 因此, 在计算可比上市公司价值时, 建议分别计算限售股与流通股的价值。
对于限售股的价值, 应当在流通股价格基础上考虑其流动性受限带来的价值折价。 具体计算公式如下:
调整后的可比公司股权价值=流通股股数×流通股股价+限售股股数×流通股股价×(1-限售股相对于流通股的流动性折扣率)
上述公式中的限售股相对于流通股的流动性折扣率可通过多种方法估算, 主要包括期权定价模型(如Black-Scholes 模型或者其改进模型) 、 限制性股票交易研究成果、 专业判断以及类似交易统计数据等。
(二)流动性折扣的修正
上市公司的市场乘数(如市盈率 P/E、 企业价值倍数EV/EBITDA 等) , 基于其股票在二级市场的交易价格形成,其中已经隐含了市场参与者因股票易于交易而给予的流动性溢价。 相较之下, 非上市公司股权因缺乏公开、 便捷的交易渠道和快速变现能力, 即便在其他经营与财务方面可比,其价值仍低于对应的上市公司股权。
当运用上市公司比较法评估非上市企业股东全部权益价值时, 需要认识到评估对象的价值特性是: 虽具有控制权,
但缺少流动性。 这种流动性缺失的核心表现是股权的“ 变现能力不足” , 即将其转换为现金存在困难与不确定性。 因此,与具有充分流动性的上市公司股权相比, 非上市股权价值会出现折价, 该折价需要通过流动性折扣来量化修正。 鉴于流动性是股权的属性, 修正应直接作用于股权价值层面。 因此,建议在实务操作中, 在得出初步股权价值结果后, 再应用流动性折扣率进行调整, 以获取更准确的非上市企业股权评估价值。 例如, 采用 EV/EBITDA 价值比率时, 可先根据各可比公司股本和成交均价计算其股东全部权益价值, 然后对此股权价值应用流动性折扣进行调整, 再结合该公司的付息债务、少数股东权益等数据, 推导出可作为参考的企业整体价值。
评估实践中计算流动性折扣率的常用方法主要有两种:
1.新股发行定价差异法
该方法通过对比分析国内上市公司新股 IPO 的发行价与上市后二级市场交易价之间的差异来估算流动性折扣率。 其原理在于: IPO 发行价可视为该股票在非公开市场、 缺乏流动性的条件下形成的公允价格; 而上市后的交易价则是在公开市场、 具有充分流动性的条件下形成的。 两者之间的价差比率, 反映了因流动性从无到有而产生的价值增量比例。 由于新股发行通常代表少数股权, 此价差比率可用于定量测算少数股权条件下的流动性折扣率。
2.非上市公司与上市公司市盈率对比法
该方法的基本思路是: 收集、 分析非上市公司少数股权的并购交易案例中所隐含的市盈率(P/E) , 并将其与同行业、 同期上市公司市盈率(P/E) 进行比较。 通过分析这两类市盈率之间的系统性差异比率, 来估算流动性折扣率。
(三)控制权溢价的修正
当评估对象为非上市公司的 100%股权时, 在使用上市公司比较法评估的过程中, 需要对可比上市公司的市值进行控制权溢价修正。 这是因为, 可比上市公司的市值通常基于其流通股股价计算, 并可能已考虑限售股的流动性折扣, 该价值实际上反映的是少数股权在公开市场的交易价格。 该价值体系虽保留了流动性优势, 但缺乏对控制权因素的考虑。 因此, 基于流通股价计算得到的价值内涵为具有流动性但缺乏控制权的市值, 与非上市公司股东全部权益价值在控制权属性上存在差异。 为实现评估口径的一致性与可比性, 需要在可比公司市值基础上, 进行控制权溢价调整。
目前, 实务中主要有两种处理方式: 其一, 不考虑控制权因素的影响, 同时在报告中披露“ 本次市场法评估未考虑控制权对评估对象价值的影响” 。 其二, 考虑控制权因素的影响, 那么修正控制权溢价的方法有多种, 市场交易案例法因其依据客观市场数据, 能直观地反映控制权的市场水平,故通常作为首选方法, 该方法通过统计分析上市公司控制权交易案例, 计算其相对于交易前市价的溢价率; 或者通过统计控制权及非控制权并购案例, 测算两者价值的差异率来确定修正系数。 其他方法还包括参考相关学术研究成果、 行业报告、 专家判断与行业经验进行综合评定等。上述两种处理方式可结合评估目的、 数据可获得性等具体情况进行综合考虑选择。
八、 以上市公司比较法定价的并购交易合并后形成的商誉, 是否可以采用上市公司比较法进行商誉减值测试? 具体操作上如何选取可比上市公司? 怎么选取价值比率、 利润指标等关键要素?
(一) 评估方法的选取
以上市公司比较法定价的并购交易合并后形成的商誉,在后续商誉减值测试中可以结合资产组特征采用上市公司比较法进行商誉减值测试。 但在运用市场法对资产组公允价值评估时, 除需要确保市场法模型适用之外, 还应当关注其与股权价值评估之间的差异, 并在具体操作中审慎处理各项细节。
(二) 可比公司的选取
商誉减值测试的评估对象为包含商誉的资产组可回收价值。 采用上市公司比较法时, 理论上应当选取主营业务单一、 产品同质性较高、 与资产组业务高度匹配的可比公司。
但实践中, 上市公司多为多元化经营, 业务板块复杂, 完全符合可比要求的情况较少, 这也限制了市场法的广泛应用。与股权价值评估不同, 采用市场法对资产组评估时, 对可比公司的业务板块进行区分和剥离, 从而更契合资产组的概念。通过对业务板块的合理划分, 提高业务板块的业务相关性,以提升市场法的适用性。 具体的划分标准应当结合可比公司所处行业及经营模式确定。 可基于可比上市公司的主营业务构成, 根据其公开披露的收入、 利润等指标, 对相关业务对应的资产组进行合理划分与剥离。
(三) 价值比率的选取
价值比率的选取对评估结论具有重要影响。 由于资产组的计量应独立于其融资方式, 不含相关有息负债, 因此宜采用全投资价值比率, 以确保口径一致。
(四) 利润指标的选取和调整
商誉减值测试通常不考虑资产组的资金来源构成及税收影响, 会计准则中明确规定资产组或者资产组组合不含有息负债, 对应的收益也不考虑税收的影响。 因此, 在商誉减值测试市场法评估利润指标的选取过程中, 应当剔除有息负债相关的利息支出和所得税影响。 具体操作上, 在选取利润指标的时候, 可以在净利润基础上加回利息费用和所得税费用, 得到资产组或者资产组组合对应的息税前利润, 作为商誉减值测试评估中“ 资产组或者资产组组合” 所对应的利润指标。
需要提醒的是, 资产组的划分有一定模拟性, 企业实际经营中各个资产组并不完全独立经营, 基于核算的会计信息也不是完全为资产组编制。 因此, 在评估过程中需要基于财务报表等信息进行合理调整, 包括对委估资产组及可比公司财务数据的调整, 例如, 委估资产组可能因折旧摊销政策导致利润指标调整, 可比上市公司存在因基准日商誉减值所导致的资产减值损失对利润指标的调整等。 此外, 委估资产组不包含非经营性资产、 溢余资产等与日常经营关联度较低的资产, 则对可比上市公司进行分析时, 也应当对其持有的交易性金融资产、 可供出售金融资产、 投资性房地产等非经营性资产从全投资价值中剔除。
另外, 如果可比公司涉及多个业务板块且可划分为多个资产组, 如其主营业务与被评估单位高度相似, 还应当关注所选资产组相应利润指标的调整。
(五) 资产指标的选取与调整
考虑方法的操作性。 如采用上市公司比较法计算公允价值, 选取的价值比率为 PB 时, 建议先对比可比公司与被评估单位股权之间的差异, 在需要修正且可行的前提下, 修正交易日期、 交易情况、 成长性、 经营规模、 偿债能力、 运营能力、 盈利能力等指标, 得到被评估单位股东全部权益价值。
在股东全部权益价值的基础上扣减非经营性资产、 溢余资产等与资产组经营关联度较低或不相关的资产, 最后加上有息负债、 如资产组不含营运资金还需扣减营运资金后得到委估资产组的公允价值。
版权说明:感谢每一位作者的辛苦付出与创作“”均在文中备注了出处来源。若未能找到作者和原始出处,还望谅解,如原创作者看到,欢迎联系“”认领。如转载涉及版权等问题,请发送消息至公号后台,将在第一时间处理,非常感谢!
