关于2025下半年计算机技术与软件专业技术资格考试单独划线地区合格标准的通告

点击上方蓝字·关注我们
根据《人力资源社会保障部办公厅关于单独划定部分专业技术人员职业资格考试合格标准有关事项的通知》(人社厅发〔2022〕25号),经有关部门授权,现将2025年度下半年计算机技术与软件专业技术资格考试单独划线地区合格标准通告如下:
|
级别 |
资格 |
合格标准 |
|
高级 |
系统分析师、系统架构设计师、网络规划设计师、系统规划与管理师 |
各科目均为 42分 |
|
中级 |
软件设计师、网络工程师、信息安全工程师、信息系统管理工程师、多媒体应用设计师、系统集成项目管理工程师 |
各科目均为 42分 |
|
初级 |
网络管理员、信息处理技术员 |
各科目均为44分 |
工业和信息化部教育与考试中心
2025年12月31日
(来源:中国计算机技术职业资格网)
软考单独划线政策说明
分数划定原则:
单独划定的合格分数线并非固定值,而是根据当次考试中,符合条件的申请人员成绩分布动态调整。其核心原则是:在单独划线地区考生群体内,按照一定的成绩比例划定合格线,但整体通过率原则上不超过该考试全国的平均通过率。因此,最终划定的单独划线分数通常会低于全国统一的45分合格标准。
证书签发与效力:
通过单独划线取得的职业资格证书或成绩合格证明,其效力范围限定在发布该政策的省(区、市)所涵盖的单独划线地区内。该证书由人力资源和社会保障部、工业和信息化部批准颁发,证书上将明确标注其有效的区域范围。比如,西藏考区单独划线证书的有效区域为西藏自治区,四川省凉山州的证书有效区域为四川省单独划线区域。
申请条件:
1.在单独划线地区报名参加相关职业资格考试的人员,未达到全国合格标准,在规定的考试成绩有效期内,全部科目达到单独划线地区合格标准的,发放单独划线职业资格证书或成绩合格证明。
2.在单独划线地区之外报名参加相关职业资格考试,到单独划线地区工作的人员,未达到全国合格标准,在规定的考试成绩有效期内,全部科目达到单独划线地区合格标准的,也可向当地省级考试管理机构申领单独划线职业资格证书或成绩合格证明。
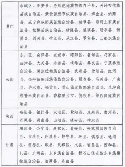
软考单独划线的地区
包括:国家乡村振兴重点帮扶县、西藏自治区、四省涉藏州县、新疆维吾尔自治区南疆四地州、甘肃临夏州、四川凉山州、乐山市峨边县、马边县及金口河区。









评论