电脑硬件一夜上涨四倍,逼得商家求购顾客二手电脑...

在不久前,小鸡曾经做过一期《内存条价格飞升堪称“电子黄金”!这下PC玩家集体天塌了......》的报道。

在碧油姬写下那篇报道时,文中的DDR5的价格单根16G的价格已经来到了900+,涨幅高达200%.
而到了仅仅一个多月的现在,一根16g的ddr5内存条,已经来到了1200+,达到了300%的涨幅,正式跑赢了黄金。

本是玩家们囊中物,池中鱼的内存条,一下就变成了讨伐玩家钱包的第十九路诸侯。

而随着内存条越来越贵,游戏厂商们的优化却没有越来越好。
早在好几年前开始,新游戏们对于运行内存的要求就一直在增加,现在随便找个什么新游戏,最低配置都要8G运存起步。

昨天才推出的新游戏《检疫区》
算上系统本身还有其他杂七杂八的内存需求,如果想要爽打游戏的话,没有个24G/32G的内存根本不够用。

但要24/32G的内存套条,现在也要2k+元,都够买一张4060ti,或者搞个9700x的板U套装了。

让人一时不知道,这机箱里到底谁才是主。

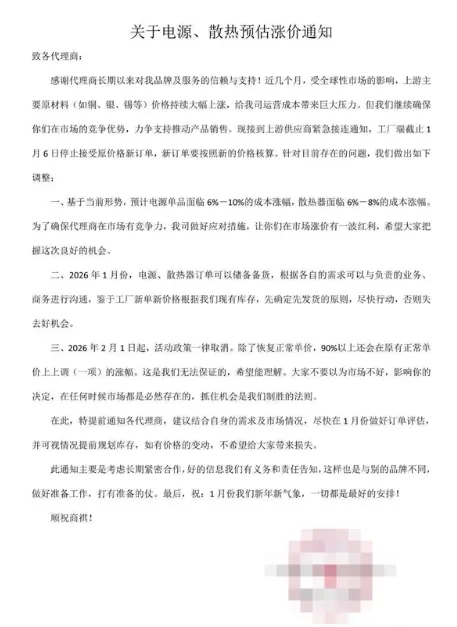
更离谱的是,除了内存条以外的硬件,也都要迎来一波涨价。
散热器、CPU、主板,各种硬件涨价的信息接踵而至,让山鸡听了都想扎聋自己的耳朵。

虽然涨幅并没有内存条这么夸张,但对于玩家们来说无疑更是雪上加霜。
在这种全体涨价的大趋势影响下,不少玩家不仅是暂停了自己购买新电脑的计划,就连升级旧电脑也陷入了困境。

以至于现在你想买到合适的二手硬件,都非常难了。
最近日本一家销售PC的商家,就因为实在是没有货可以卖了,不得不向顾客们求购二手电脑。

这家名为Sofmap_Gaming的商家,同时经营着包括PC在内的多种电器业务。
在日本著名的秋叶原还有着五层的大楼,算是一家非常大的企业了。

但饶是如此,他们的二手电脑经营专区依旧是非常稀少,根本找不到货源。

虽然新电脑都还有货,但由于各种硬件都在涨价的原因,商家自己进货成本也非常高。
而且估计也没多少人愿意在这么高的价位购入,有价无市加上竞争激烈,最后只会是倒闭一条路啊。

如果是销售二手电脑硬件的话,还能靠着回收价和售价之间的差价小赚一点。
赶在同行们之前赶紧多收购点二手电脑,就成了商家活下去的救命稻草。

顺带一提,在日本是没有多少,像国内的神秘眼镜女那样的二手数码硬件上门回收公司的。
线上二手平台也基本只有乐天、Jimoty之类的网站,比起海鲜市场差得远得多。

文中的Sofmap,已经是不少日本人在处理二手产品时会去的地方,连这样的地方都会缺货,足见二手硬件现在有多难收购。

当然了,商家收购二手电脑也是为了二次贩卖,而不是拉去做资源回收。
所以对收购的电脑,也会有所要求。
最基本的,当然就是能够使用最新的win11系统以上的硬件。

毕竟win10马上就要停更,不能用win11的电脑以后想打游戏都打不了。

而在帖子发布之后,Sofmap确实收到了不少玩家们发来的硬件信息。
但从这些回复来看,有些玩家们或许只是想炫耀一下自己的电脑硬件而已。

各位鸡友如果最近又升级电脑的打算的话,要么就赶紧买,要么就只能继续等了。
毕竟未来一段时间,电脑硬件的价格只会水涨船高,如果没有等到两三年后的觉悟的话,就只能在下一个高价接盘了。







求求你别涨了!


评论