救命!《计算机技术》知识点杂、实操翻车?这套资料稳过期末
计算机科学与技术、软件工程、网络工程、大数据类专业的同学,谁还在被《计算机技术》熬到深夜?!
这门课是计算机类专业的“入门核心课”,堪称“计算机人第一道门槛”——涵盖硬件、软件、编程、网络四大核心板块,看似包罗万象,实则“知识点零散、实操性极强、理论与代码结合紧密”,复习起来处处碰壁,挂科率居高不下:
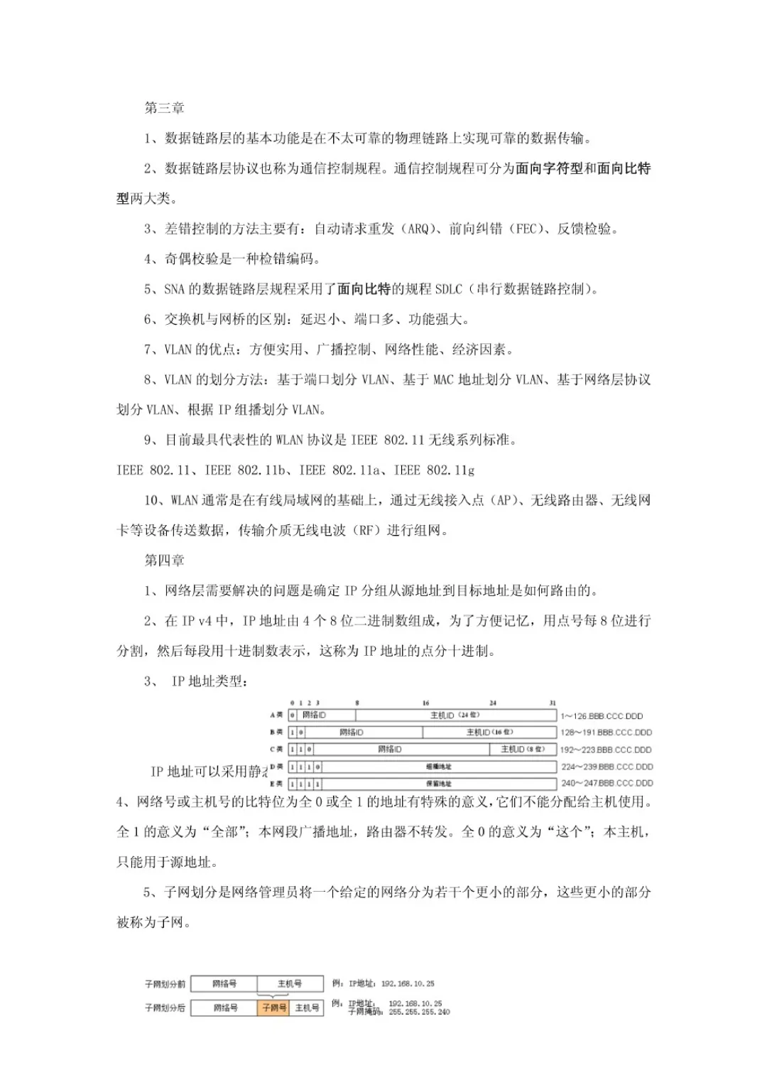
“知识点太杂太散,计算机组成、操作系统、编程语言、网络基础,学完就忘、记不住关联”“实操难度高,代码调试、硬件配置、网络配置,一步错就翻车,调试半天找不到问题”“考点覆盖广,选择、填空、简答、编程、实操题全覆盖,复习没有重点,盲目刷题效率低”“编程题、实操题占比高,不会写代码、不会排查问题,写满也拿不到分,期末越复习越慌”
更关键的是,《计算机技术》是计算机类专业的“基础基石”,是后续《C语言程序设计》《数据结构》《计算机网络》《操作系统》等专业课的核心前提,更是对接程序员、运维工程师、测试工程师等岗位的“必备技能”。学好这门课,不仅能轻松应对期末考和实操考核,还能为未来考证(如计算机二级、软考)、就业筑牢根基,专业竞争力直接拉满。
如果你也深陷“记不住、学不透、不会编、实操废”的困境,不用慌!今天给大家带来的《计算机技术》专业课资料包,包含重点笔记+知识点总结+高频题库三大核心模块,帮你跳出“死记知识点、盲目刷题、瞎练实操”的误区,快速吃透考点、掌握实操技巧、理清知识逻辑,期末稳过、甚至冲高分,省时又高效!
01 重点笔记:把厚书+代码缩成“考点+实操清单”,不用盲目啃教材
很多同学学《计算机技术》,最大的误区就是抱着厚教材死磕、盲目抄代码——教材里堆砌了大量复杂的理论推导、冗余的硬件参数、晦涩的代码案例,知识点零散无关联,越看越懵,还抓不住重点,复习效率极低,甚至不知道“哪些知识点必考、哪些实操是重点”,越学越抵触。
我们的重点笔记,由2位计算机专业学长结合近5年各高校期末真题、IT岗位实操要求、实操考核标准,耗时3个月整理而成,核心就是“精准、实用、能直接背、能直接用”:
•聚焦核心考点,剔除冗余内容:去掉教材里不考的复杂理论推导、冷门硬件型号、冗余代码延伸,只保留“考试必考、实操必用”的核心知识点,比如计算机组成原理(CPU、内存、外设)、操作系统基础(进程、内存管理)、基础编程语法(C语言/Java入门)、计算机网络基础(TCP/IP、局域网配置)、实操核心技巧(代码调试、硬件连接),每章内容都精准对应考点和实操需求,不用浪费时间在无关内容上。
•标注考频+题型,背得有针对性:用“★”标注考频(★★★=期末必考点,比如计算机组成结构、进程管理、基础编程语法、TCP/IP协议、代码调试技巧),同时标注对应题型(单选/简答/填空/编程/实操),帮你明确“背这个考点、练这个实操能应对什么题”,避免盲目背诵、无效练题,背一句拿一分、练一次会一次。
•贴合实操+编程,对接岗位需求:每章补充“实操/编程小贴士”,比如“基础编程”章节,备注“考试常考循环、条件判断语法,实操中注意代码缩进、变量定义,避免语法错误,调试时优先排查报错提示”;“计算机网络”章节,直接标注局域网配置步骤、TCP/IP协议核心要点,帮你提前掌握实操考核、实习必备技能,不止能应付考试,还能对接IT入门岗位需求。
不管你是平时没听课、考前突击,还是想夯实基础、提升编程与实操能力,拿着这份笔记直接背、直接用就够了,省去自己划重点、整理代码、梳理知识关联的时间,复习效率直接翻倍,轻松摆脱“知识点杂、实操翻车”的困扰!
02 知识点总结:理论+实操+模板,再也不记混、不跑偏
《计算机技术》最让人头疼的,就是“知识点零散、理论与实操脱节、易混淆”——比如硬件与软件的关联、不同编程语法的区别、网络协议的应用场景,光靠死记硬背,很容易记混、记串,答题和实操时频频出错;更难的是,不会把理论知识用到编程和实操中,导致“背得会、不会用”。
这份知识点总结,专门解决“记混、记不住、无逻辑、不会用”的问题,用可视化、条理化的方式帮你理清理论逻辑、实操步骤、编程思路,轻松吃透核心内容:
•章节逻辑框架图:把每章知识点梳理成清晰的树状图,从“核心基础(计算机概述、数制转换)→计算机硬件组成→操作系统基础→基础编程→计算机网络→实操应用”,一眼看清章节逻辑和知识关联,看完就能形成完整的知识体系,再也不会“学了后面忘前面”,轻松搭建计算机专业核心框架。
•易混知识点对比表:把高频易混内容整理成对比表,比如“硬件vs软件的区别与关联”“C语言vsJava基础语法的差异”“TCP协议vsUDP协议的适用场景”“进程vs线程的区别”,明确区别与联系,标注易错点和实操禁忌,一眼分清,再也不记混、不踩坑,避免答题和实操出错。
•答题+实操模板,直接套用不踩坑:整理了简答、论述、填空、编程、实操题的标准模板,贴合计算机类答题痛点,比如简答题“简述计算机的组成及各部分功能”,直接给好“开头总述+分点展开(各部分+功能)+结尾总结”的固定结构;编程题(如简单循环、条件判断编程),给好“题干分析+思路梳理+代码模板+调试技巧”的万能框架;实操题(如局域网配置),给好“操作步骤+注意事项+常见问题排查”的完整模板,考场直接套用,不用再绞尽脑汁梳理逻辑、编写代码、排查问题,答题又快又准、实操一次过关。
有了这份总结,你不用再死记硬背零散的知识点和代码,而是能理清逻辑、掌握方法,不管是答题、编程还是做实操,都能思路清晰、不跑偏,轻松突破学习难点,实现“背得会、用得上”,为后续专业课学习和岗位实操铺垫好基础。
03 高频题库:真题+解析+思路,刷完直接拿捏考点
《计算机技术》的考点重复率极高,尤其是编程题、实操题,很多高校的真题都有共通性,只要刷会高频题库,掌握答题技巧和实操方法,期末就能稳稳拿分,甚至冲高分,轻松搞定实操考核。
我们的高频题库,精选近10年各高校期末真题、实操考核题、IT入门模拟题,贴合计算机类专业学习水平,分5类整理,每道题都带详细解析,帮你吃透考点、灵活应用,避免“只会记知识点、不会编程”“只会答题、不会实操”的尴尬:
•客观题(单选+多选+判断+填空):覆盖基础概念、计算机组成、操作系统、网络基础、编程语法等核心考点,解析里明确“易错点”,比如“混淆二进制与十进制转换方法,注意除2取余法用于二进制转十进制,乘2取整法用于十进制转二进制”,帮你避开答题陷阱,客观题稳稳拿分,夯实基础。
•主观题(名词解释+简答+论述):整理常考名词解释40个、简答题32道、论述题15道,全部按考场“踩分点”整理,解析里补充记忆技巧,比如“进程的定义,记住‘操作系统中正在运行的程序的实例,是资源分配的基本单位’,结合内存管理知识点记忆更轻松”,背完直接默写,不丢分、不跑偏,规范答题话术。
•编程题:精选高频编程场景(简单循环、条件判断、数组应用、字符串处理),每道题都给“题干解读+思路梳理+代码示例+调试技巧+易错点提醒”,帮你吃透编程思路,掌握基础语法应用,避免代码报错、逻辑错误,轻松搞定编程题,不再怕“不会写代码、调试不出结果”。
•实操题:结合实操高频场景(计算机硬件连接、操作系统配置、局域网配置、代码调试),每道题都给“操作步骤+截图提示+常见问题排查+规范操作”,帮你掌握实操技巧,避开实操陷阱,轻松完成实操考核,再也不用怕“实操翻车、找不到问题”。
•综合应用题:结合课程设计高频场景(简单程序设计、小型局域网搭建、操作系统优化),每道题都给“题干分析+思路设计+实操/编程步骤+结果验证”,帮你掌握综合应用能力,轻松完成课程设计,同时适配期末综合题,再也不用怕“不会综合应用、拿不到高分”。
考前刷2遍这套题库,不仅能熟悉考点、掌握答题和实操技巧,还能提前适应考试节奏,做到“看到题目就有思路,下笔就能答对、编程就能跑通、实操就能过关”,再也不用怕期末考和实操考核,轻松摆脱“答题无思路、编程不会写、实操老翻车”的困扰。
为什么推荐这份《计算机技术》资料包?
不是所有资料都适配计算机类专业需求,这份资料包精准戳中《计算机技术》3大核心痛点,贴合学生复习与实操需求,性价比拉满,适配全年级复习,不管是零基础还是基础薄弱,都能轻松上手:
•怕知识点杂、记混?对比表+知识框架,帮你理清知识点关联与区别,告别死记硬背,轻松掌握计算机核心知识点;
•怕编程难、不会写?代码模板+思路解析,帮你掌握基础编程语法和思路,答题、编程时直接套用,不用再盲目试错;
•怕实操难、老翻车?实操步骤+问题排查,帮你掌握实操技巧和常见问题解决方法,轻松搞定实操考核,期末稳过。
目前这份资料包,已经帮200+计算机类同学搞定期末考试、顺利通过实操考核:有同学说“之前记混了计算机硬件和软件的关联,看了框架图一下子就理清了,答题再也不跑偏”,还有同学反馈“期末考的编程题,跟题库里的题高度契合,跟着解析思路写代码,一次就跑通”,更有同学说“实操一直不会配置局域网,看了资料里的步骤,很快就完成了配置,顺利通过实操考核”。





🔥【超值会员资料群限时开放】🔥
📚 涵盖范围:自考/专业课/考研等海量电子资料✅ 持续更新:复习资料、讲义、课程一手掌握💡 高效备考:一站式解决你的学习资源需求
👉 立即加入,获取最新、最全备考资料!(群内资料不断扩充,早进早受益!)
📢 温馨提示:席位有限,速速上车,别错过!


评论