中国市场共享经济领域的经典案例和营销逻辑
共享营销的成功关键在于区分“真共享”;与“伪共享”,精准抓住用户场景痛点,并借助移动支付与数据优势。那些引爆市场的案例,往往以创新形式激活闲置资源或制造营销事件,最终在特定时期抓住了用户心理与技术红利。


一、理解共享营销的关键逻辑
这些案例形式各异,但背后有一些共通的逻辑,理解了这些,比单纯记忆案例更有价值:
1.“真共享”与“伪共享”
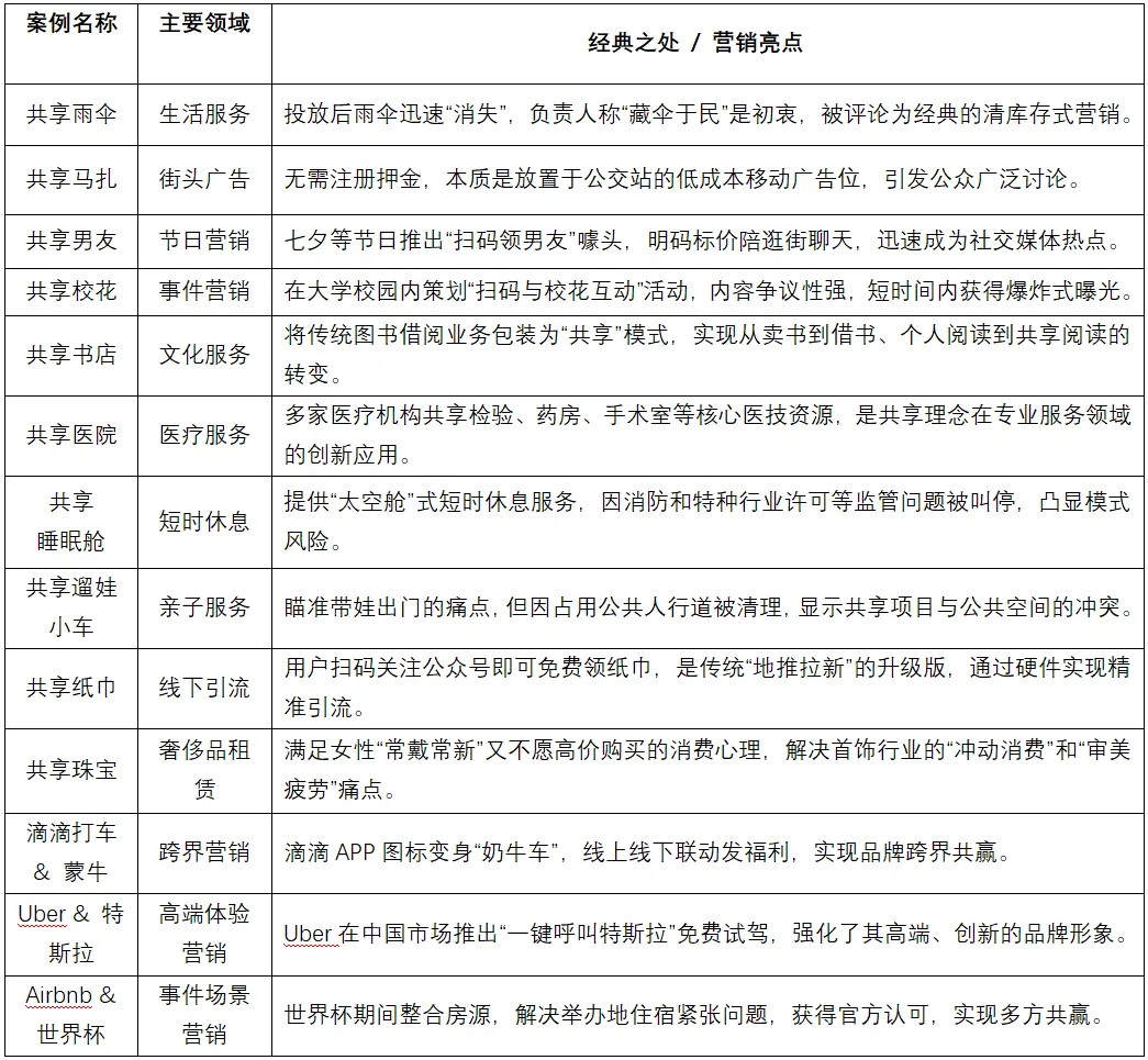
共享经济的初衷是激活社会闲置资源(如Uber、Airbnb)。但在中国市场,很多所谓“共享”实质是分时租赁(如共享单车、充电宝),即企业统一投放新产品供人按需使用。判断一个案例是创新还是噱头,关键看它是否真正提高了资源利用效率。
2.营销大于服务
许多短期爆火的案例,其核心目的并非提供可持续的服务,而是制造营销事件。例如共享马扎、共享男友等,成本极低,但通过创造新奇、有趣甚至争议性的话题,能迅速在社交媒体上获得病毒式传播,达到品牌曝光或“吸粉”的目的。
3.场景与痛点
成功的共享项目精准抓住了特定场景下的用户痛点。例如,共享充电宝解决了商场、车站等公共场所的手机电量焦虑;共享医院则为独立诊所提供了轻资产运营的可能。失败的案例往往是对痛点把握不准,或解决方案本身创造了新问题(如共享睡眠舱的消防安全隐患)。
4.依赖移动支付与数据
中国高度发达的移动支付和网络基础设施,是这些“共享”项目能快速落地的基础。扫码即用、线上支付的模式极大地降低了使用门槛。
二、总结与启示
回顾这些案例,你可以发现,经典的共享营销未必是商业上最成功的,但一定是在特定时期精准抓住了用户心理、充分利用了技术红利,并以创新的形式引发了广泛关注的实践。在进行营销策划时,不妨思考如何将共享的“使用权优于所有权”的核心思想,与你所在行业的特点相结合。



【传统盈利模式】
以重资产·重营销·重创业为特征,
其结果是: 高成本+低效率+低效益。
【共享盈利模式】
以轻资产·轻营销·轻创业为特征,
其结果是: 低成本+高效率+高效益。

【帮您实现】
①降本增效,提高新质生产力
②双向借力,提升产品营销力
③复利赚钱,提高企业财富力
一册在手,老板盈利无忧。

在竞争愈发激烈的21 世纪商业战场,营销模式的选择直接决定着企业的生存与发展。当无数企业还在为高昂的营销成本、低下的营销效率以及不尽如人意的营销效益而苦恼时,共享营销横空出世,凭借 “低成本+高效率+高效益” 的黄金组合,被誉为 “营销之王”,成为 21 世纪最高效的营销模式。
共享营销=成本分摊×双向借力×复利赚钱。共享营销基于共享经济重构传统商业逻辑,通过整合买卖双方资源,解决了“营销的共享”,实现双向连环借力,构建管道复利赚钱系统。
书中独创多层次共享营销方法和技术,揭示如何通过用户裂变和共创降低10倍成本、提升100倍效率、实现1000倍复利收益,帮助企业构建人人受益的共享商业平台,推动企业降本增效、转型为共享型经济体。
《共享营销技术宝典》聚焦方法论+技术+实战,是共享营销唯一技术指南 · 共享经济最佳解决方案 · 共享企业必备赚钱宝典,引领web3.0价值互联网的利众范式新商业革命。





👉 专家1对1实操,帮您转思维·创模式·改机制,以结果为导向,量身定制开发自动赚钱系统,打造人人受益的共享商业平台(web3.0)。
【如】共享茶馆、共享酒店、共享智库、共享电商、共享健康、共享金融、共享保险、共享招商、共享艺术、共享地产、共享文旅、共享制造、共享服务、共享知识、共享租赁…

第一步:面洽签订合作协议
第二步:合作成立项目公司
第三步:组建团队开发平台
第四步:平台上线共同运营
第五步:在一年内实现盈利
第六步:引进风投高速发展
第七步:跑马圈地用户裂变
第八步:企业上市走向成功











评论