2025年中国神经退行性疾病市场洞察报告
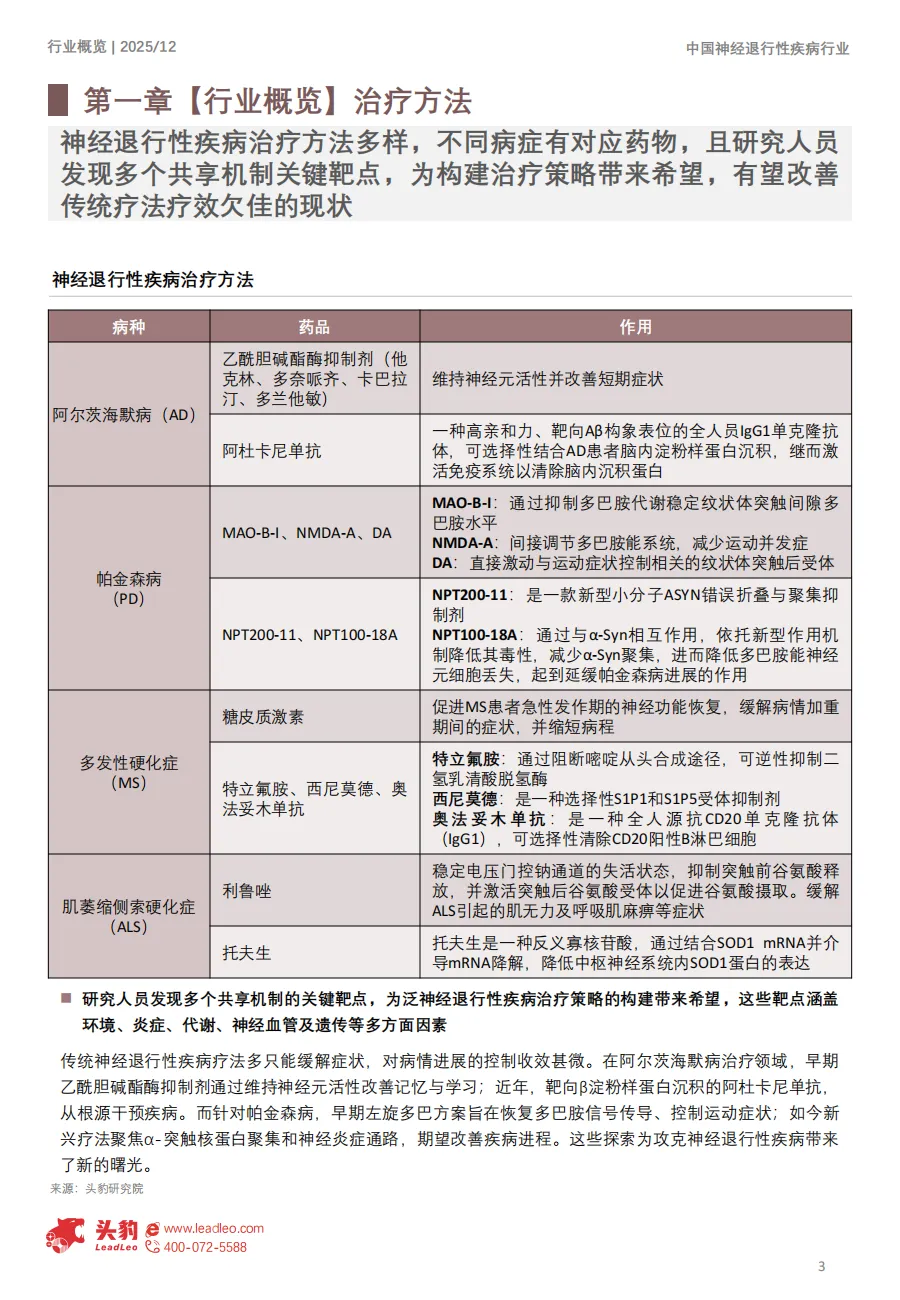
神经退行性疾病是一组异质性神经系统疾病,其特征是中枢或周围神经系统的神经元出现进行性丧失,会严重损害患者的记忆、认知、行为、感觉功能以及运动控制能力。临床上,神经退行性疾病既包含脑缺血、脑损伤和癫痫等急性病症,也涵盖阿尔茨海默病、帕金森病、亨廷顿病、肌萎缩侧索硬化症、多发性硬化、额颞叶痴呆及视神经脊髓炎谱系障碍等慢性疾病
#01#
————
报告节选







#02#
————
扫码成为会员,仅需25/年
由于公众号资源有限,仅能展示部分少数报告,所有报告源文档均已上传到知识星球【开源报告】中。加入星球即可无限次下载所有报告,25/年,如有疑问请联系客服VX:kybg1818
↓微信扫码领优惠加入星球↓



评论