老,无所“依”|2025年度养老市场研究报告



引言
衰老是一场无法逃避的时间游戏。当头发、记忆和存在感越来越少,当曾经渴望的时间和自由多到让人手足无措,当生命的节拍变得稀疏而平缓,当大规模的人开始步入老年,老龄化就不再是遥远的统计命题。
一个群体正在快速膨胀,持续拷问我们的社会。而抛开现有的假设和刻板的印象,我们是否真正了解他们?
有人恐惧,把衰老读作退场与隐身,他们说“老年人无欲无求,没有烦恼”;有人贪婪,把银发当做待开发的蓝海,他们说“老年人平均每天上网四小时”,“几乎所有老年人都在用护肤品”。当现实充满了忽视和误解、数据充斥着偏差和虚假,当恐惧和贪婪交织成为普遍叙事,真相是被放大了?还是抹杀了?
市场上形形色色的抽样调查,是谁的生活,又遗漏了谁的故事?当制度、服务和商品以“老年人”为对象设计时,我们是在回应真实的需求,还是在满足研究者和商家的想象?
在这篇报告里,我们想离老年人更近一点,去看见大众对老年群体的系统性忽视,去解构老年统一叙事掩盖的内部分化,让大家对“老”的理解,不再停留在“无依据”的想象中。(抱歉各位,报告标题用了谐音梗)
世界已经不再年轻
全球人口结构正在经历着深刻而持续的转变。在过去的50年里(自1975年以来),发达经济体的年龄中位数从30岁增加到43岁,新兴经济体从19岁增加到30岁。在未来50年(到2075年),发达经济体的年龄中位数将达到47岁,新兴经济体的年龄中位数将达到40岁。

与此同时,预期寿命的增长并没有停止。在过去的50年里,全球平均预期寿命从62岁上升到75岁,发达经济体从72岁上升到82岁,新兴经济体从58岁上升到73岁。


简单来说,群体老龄化和个体长寿化正在同时推进。我们正在经历着从“年轻的多数”到“年长的多数”的深刻转变。而中国的转变,无疑来得要更快和更大规模。
2024年末,我国60岁及以上老年人口达3.1亿,占全国总人口的22.0%。65岁及以上人口占比15.6%,标志着我国已进入深度老龄化社会。根据联合国预测,到 2050 年中国 65 岁及以上人口将增长至约 3.7–4.0 亿(占比约 26%),相当于当前美国总人口的 1.2 倍。而 80 岁以上高龄人口将达到约 1.35 亿,已超越日本现有总人口 。
中国不仅正在经历着规模最大的老龄化,而且是速度相对较快的老龄化。横向来看,从进入老龄化社会(65岁以上人口占比超过7%)到进入深度老龄化社会(65岁以上人口占比超过14%),法国用了126年,美国用了72年,英国用了46年,日本用了24年,而中国仅用了21年。纵向来看,2010-2015年,我国65岁以上人口占比年均提升约0.3个百分点,2015-2019年该比重年均提升约0.5个百分点,2020-2024年该比重年均提升约0.6个百分点。老龄化社会正在以加速度到来。

老年的定义
衰老是一种几乎所有动物都会经历的自然生物学过程。

在原始社会和农业社会中,“老人”往往是家庭和部落的权威,承担决策、传承与文化记忆的角色。这个时期的老年没有明确的年龄划线,更多是社会身份和智慧的象征。随着工业化的发展和民族国家的建立,“老年”作为一种制度化的人生阶段才被正式发明。1889年,俾斯麦在德国推出国家养老保险制度,规定年满70岁可以领取养老金(1891年生效,1916年将领取年龄下调至65岁)。这是“老年人”首次作为制度受益对象被官方界定。但讽刺的是,当时欧洲人的预期寿命还不到40岁,这个制度更像是一种政治安抚,是缓解当时社会矛盾的手段。后来,现代福利国家陆续制定了养老标准。世界卫生组织将60岁及以上定义为“老年人”(尤其在发展中国家),在发达国家和OECD体系中,65岁是更常用的分界线。综上,老年的定义其实是现代制度的产物。

一个多世纪以来,我们的社会长期处于这样的节奏:一代人玩乐、一代人学习、一代人工作,一代人享受退休生活。我们对“老年”的定义,长期被生理衰退、社会退出和情感孤立所绑定。媒体刻板地描绘着“迟钝、固执、依赖”;政策多以“照顾”与“负担”为主要语言;而市场营销更习惯于把他们当作“非主流用户”或“边缘消费者”。于是,老年成为了一个看似自然、实则人为建构的“沉默阶段”,大部分人无法像憧憬青年一样期待老年。
当我们把目光聚焦到老年人身上并开始追问,是谁在数字世界被识别或被遗弃?又是谁在乐享晚年或缠绵病榻?我们惊讶地发现,各种各样的调查报告数据都在打架,矛盾的故事背后似乎传递着一个信号:我们大大低估了样本的偏差。要想看清中国这一代老年人,就必须正视他们的内部差异。
「 上篇 」这一代老年人
中国最复杂的人群
样本偏差并不是抽象的统计术语,而是日常里最容易被忽视的幻觉:当镜头只对着有网络、有时间、有购买力的人时,屏幕上就会写满银发蓝海;当研究只在养老机构进行时,结论就是“医疗依赖”和“长期照护”;当问卷只在社区活动中心发放时,结果就是“社交活跃”。聚光灯下显得热闹和光鲜,暗处尽是无人问津的沉默。
无数银发报告试图用亮眼的样本放大老年的消费力,将真正的大多数当作噪音剔除。作为一家消费投资机构,我们深知人是消费最底层的变量,不能被光鲜亮丽的数据和结论牵着走。在深入研究的过程中,我们发现中国这一代老年人的异质性远比我们想象中要大,与既往和后续世代相比他们的内部方差显著更大,可以说他们是最复杂、最割裂的一代人。
“60岁的李阿姨从来没有网购过,而80岁的王叔叔却加入了短视频带货的大军。同样的70岁,有人每年环球旅行,有人一辈子都没离开过出生的地方;有的老年人还没用上智能手机,有的老年人却已经在社交平台上凭借‘高能量老人的一天’收获百万粉丝……”如果老年人有一个标签,该用什么样的关键词概括?
从统计学角度看,一个“群体”概念成立的前提是组间差异大于组内差异。我们可以用聚类分析去验证,让样本在无预设标签的情况下自动分组,检验是否存在若干稳定、可解释的“簇”。但实际操作中,经常碰到无法给出稳健分组的情形,最常见的解释是“高维诅咒”。在聚类分析的语境下具体是指,当样本的特征维度很多时,原本在低维空间里行之有效的“距离度量:簇内相近、簇间相远”这一核心假设就会失效,导致聚类结果变得随机、无意义或极度不稳定。
具体来看,各个划分维度的相关性差,容易导致信号被稀释,难以找到共性。而划分的维度越多,可能的组合就会以指数级增长。多元特征交叉,就会产生成千上万种画像,每一种画像的样本都很稀疏,任何分组都像是在把散落的点强行打包,难以形成可复现的、可解释的类别。中国这一代老年人正是踩中了高维诅咒的陷阱,这也解释了为什么不同的银发调研报告会反复出现数据打架的现象。
代际内部的异质性并非中国独有,也并非老年群体特有。但只有中国的这一代老年人,因剧烈社会变革和多重制度断层,呈现出前所未有的系统性的复杂结构,成为了异质性最强的一代人。
具体来看:
不同年龄段的人经历可能完全不一样。50后,幼年和童年经历了三年自然灾害,在长身体的年纪留下了对饥饿最深刻的记忆。在最该读书的初高中时期,他们停课闹革命。在最该发挥知识才干的青葱岁月,他们在农村挥起锄头接受贫下中农再教育。在经济高速发展中,有一大批人因为教育不足错过了这一波红利。而60后,他们赶上了恢复高考和教育发展,在青年时期踏入改革开放朝气蓬勃的社会,在中年时期经历了房价飞涨、股市起伏、互联网浪潮、财富分野。两代人的差别不是“量”的延展,而是“质”的断裂。

同一年龄段可能被密集分流。在经济困难时期,有人留下了终身健康风险,有人幸免于此;在上山下乡时期,有人留在了农村,而有人返回了城市;恢复高考后,有人千军万马过独木桥实现了知识改变命运;国企改革时期,有人下海经商成了创一代,有人在体制内稳定退休,而有人失去铁饭碗收入下了一个台阶。在住房商品化阶段,有人赶上了末班车福利分房,有人早期入场坐享房产增值,有人则成为了“无房者”。多次分流让同龄人在平行世界里越来越远。这些分流不是一次性的冲击,而是多轮叠加,长期放大了同龄人之间在健康、财富、教育和生活方式上的差距。

中国这一代老年人的内部差异,远比你想象的大。

长期存在的城乡、机关事业单位与企业职工、居民与职工保险之间的缴费差距,使得老年人的收入结构呈现出根深蒂固的分化。根据财政部、人社局和国家统计局数据估算,在中国近3亿退休的老年人中:
-
有大约2000万人为机关单位退休金领取者,占比约5%,领取月均6243的退休金。
-
有约1.2亿为企业退休人员,占比40%,平均每月领取3271元。
-
有约1.7亿为城乡居民养老金领取者,占比55%,平均每月领取223元。
机关事业单位和企业退休职工的养老金分别是城乡居民的28倍和15倍。
教育差异、职业轨迹、家庭结构、城乡环境与身体状况的分野,使得他们在价值观、行为模式乃至日常选择上表现出前所未有的多样性。而消费则最为直观地呈现出了这种差异,有人把消费当作延长社会连接的工具,有人把消费作为补偿和慰藉,也有人在有限的资源中只追求最务实的需求,理解清楚了老年人的内部差异,我们就可以进一步研究这种差异的直接延伸——消费。
万亿级盲盒
根据瑞银(UBS)2024年全球财富报告,75岁以上的“婴儿潮一代”和“沉默的一代”目前持有全球总财富的约 20%。老龄协会的数据显示,2023 年我国 60 岁及以上人口累计财富达 78.4 万亿元,人均财富约为 26.4 万元。与此同时,老年群体储蓄率高达 60%,几乎是居民整体储蓄率的两倍,有较高的预防性储蓄倾向。
从整个生命周期角度看,人的收入通常呈现倒U形结构,会在40-50岁达到巅峰,而后快速下降。而人的消费曲线在整个生命周期却是相对平缓的,甚至在老年阶段由于医疗和护理支出的增加可能会提高。这也就意味着,老年人整体既有支付能力,同时也有持续的消费需求。

3亿+老年人的消费市场是一个待开启的巨大盲盒。但它并非一个统一市场,而是传统与现代交织、分化与升级并存的复杂市场。
盲盒内的多种答案
不同的理论试图解释是什么影响了消费。生命历程理论强调不同出生队列因关键历史事件(战争、政策、经济转型)会形成不同价值观、消费习惯与风险偏好。老年医学与公共卫生中常用的“功能能力模型”认为,以 ADL(日常生活活动能力,指穿衣、如厕、进食等最基础的自我照护能力)、IADL(工具性生活活动能力,指购物、家务等更复杂的社会化生存技能)为核心的功能能力直接决定个体完成消费行为的可执行性与服务需求强度(例如长期照护、居家改造)。消费经济学的基本假设是可支配收入与资产决定消费能力与品类选择。教育与技术采纳相关理论认为,教育影响信息获取和风险偏好,数字能力决定线上触达和交易可能性。
综合考虑影响消费的因素和中国老年群体的异质性,我们划分出了三个维度:经历,指的是由生活经历塑造的消费价值观和长期偏好;资源,指的是消费支付力; 能力,也就是消费执行力。

具体来看,经历会从根本上塑造价值观、风险偏好、信息来源与长期消费习惯。受教育程度高的老年人更注重品牌、设计与体验,也更容易接受信息化渠道;受教育程度低的老年人更偏向熟悉、口碑和价格。经历过饥荒等经济困难时期的人会更倾向于节俭,储蓄意识强,消费观念相对保守,而成长于经济上行期的人会更开放求新,对新消费品的接受程度更高。城市长期居住者更易接受服务化、体验化消费;常住农村或小城镇者更看重必需品和价格;迁移者可能兼具两者。
资源代表个体可用于消费的资源存量与流量,收入较高且来源稳定的老年人更容易产生体验型和升级型消费,而低资源型老年人则更重视必需品消费,价格弹性高。
能力表示将“消费意愿”变成“实际消费行为”的能力,包括身体机能、认知和理解能力、数字操作能力与获取服务的可达性。健康状况直接影响老年人在医疗健康方面的消费,而根据消费能力不同又可以将老年人的消费划分为自主型、代理型和委托型。
在每一个维度上,我们找了几个有代表性的二级指标,方便大家理解。

由于经历会造成资源和能力的不同,资源和能力对消费决策的影响更为直接且这两个变量独立性相对较高,我们根据二者对老年消费者的类型进行了划分。

老年消费者分类如下图所示:

「 那些亮眼样本 」
毫无疑问,资源和能力表现较好的老年人是消费画像中的典型样本。他们往往具有较高的消费意愿和消费能力,在市场与资本的注视下,构成了老年消费者最具代表性的一部分。
体验升级型:高资源×高能力
这一群体通常是经济条件优越、身体健康、具备较强数字素养的老年人。他们中很多人退休于高薪行业或体制内高岗位,有稳定且丰厚的养老金,甚至拥有多套房产和金融资产。因为健康状况好、对子女依赖度低,他们把退休生活视为“第二人生”,追求品质化和差异化的体验消费。他们的典型消费品是:高端旅游、老年俱乐部和智能穿戴等。
他们是银发旅游市场的高消费群体,偏好康养型旅游、定制化旅游和出境游等,平均消费远高于普通老年游客。他们是“银发旅游升级”的核心群体,带动了康养地产和医疗旅游等跨界产业的发展。
这一群体有较强的社交需求,退休后希望通过俱乐部重新构建社交圈层。俱乐部对于他们而言,不仅是兴趣消遣,更是身份的延续与社交资本的再生产。他们偏好高端付费型俱乐部,如书画社、红酒沙龙、高尔夫会所等。
此外,这一群体普遍具备数字素养并且关注健康管理,也是少数消费智能穿戴设备的老年群体。数据显示,在我国老年人各类辅具用品中,智能穿戴用品在老年人中使用比例仅占0.4%,普及率非常低,受众门槛高。体验升级型老人在智能穿戴设备的消费上往往更偏好国际或者高端国产品牌,购买动机既是健康监控,也是身份象征,并且常与运动和旅游消费叠加出现。

康养优选型:高资源×中能力
这一群体财富雄厚但身体状况或数字能力不佳,许多人有慢性病(如高血压、糖尿病、心脏病)或亚健康问题,学习能力也有一定程度下降。他们对医疗、康养、照护等服务的需求明显高于体验升级型群体,他们的消费以健康生活为核心,愿意高价购买安全感,是高端保健品和护理服务的主力消费者。
慢性病和健康焦虑推动他们在医疗保健方面持续投入,他们更偏好大品牌、进口或高价位的保健品,消费额度明显高于普通老年人,常年支出在 3000–10000 元。根据第五次《中国城乡老年人生活状况调查》,仅 16.6% 的老年人服用保健品,其中花费 5000 元及以上的仅占 8.9%,集中在这一类人群。
随着身体机能下降,日常家务与照护需求增加,他们更愿意花钱购买专业服务来减轻子女压力,保障生活质量。他们往往偏好专业化和雇佣型服务,包括住家护工、各类型专职护理员和家政服务者。他们对服务质量要求高,也是少数愿意为“安心感”支付溢价的消费者。根据中国消费者协会《2022年养老消费调查项目研究报告》,仅 27.84%的老年人使用过家政清洁等日常照料服务,22.48% 使用过慢性病诊疗或康复护理服务,付费人群主要是高收入群体。
品质稳健型:中资源×高能力
这一群体属于城市普通中产,养老金大约在 3000–4500 元/月,家庭住房相对稳定,子女经济独立,健康状况较好,生活自理能力强,数字素养偏上,能熟练使用微信、电商平台和短视频。消费心态上强调 “量力而行、稳健改善”,不会盲目追求奢侈,但愿意在可承受范围内提升生活品质。他们的核心需求集中在文化教育、旅游休闲和家庭生活改善,是老年消费市场的中坚力量。
品质稳健型消费者是文娱消费的主力人群。经济和身体条件较好使得他们倾向利用闲暇时间旅游,满足休闲与文化体验需求,他们往往偏好国内中短途游、跟团游、文化游,是银发旅游市场的稳定客源。同时他们也是老年大学和各项文娱活动的活跃参与者。
据中国老年大学协会统计,在过去5年时间里,我国老年大学的数量年均增长速度达4.7%,我国每万名65岁以上老年人口所拥有的老年大学约为4.3所。截至2023年4月,全国老年大学数量达7.6万所,学员超2000万人。根据中央广播电视总台研究院的美好生活大调查数据,2024年调查的11项文娱活动中,60岁以上老年人在参加/观看体育赛事、展览、音乐会、戏剧和曲艺这5项中领先于其他年龄段。

此外,大调查还发现,虽然18-35岁的年轻人始终是文娱消费的绝对主力,但60岁以上老年人的文娱消费潜力不容忽视,近几年他们的消费需求与中年群体你追我赶,并在2025年预期消费人数占比中超过中年群体0.55个百分点。

为了维持生活便利和家庭舒适度,他们倾向投资在家庭硬件上,是智能家居、汽车和适老化改造的潜在用户。近十年(2014-2023年),老年车市(55岁以上)一直在积蓄力量,2014年终端销量仅有55万辆,2017年逼近100万辆。近两三年,突然加速增长,2022年突破150万辆,2023年升至227万辆。2025年初,驾驶证新规出台,对C1、C2驾驶证取消了70周岁的年龄限制,70岁以上老人申领需要通过“三力”测试并提交体检证明。新政策将直接释放原先超龄老人的驾驶需求,促进老年车市增长。老年人购车主要为就医、接送家庭成员(尤其孙辈)、社交与自驾游等需求,这一群体买家往往会选择带有舒适和安全属性的主流乘用车。

健康管理型:中资源×中能力
这一群体收入尚可,能覆盖基本生活,也有一定的改善需求。他们身体机能有一定退化,多有慢性病(高血压、糖尿病、心脏病等),生活基本可以自理但也会有不同程度的服务需求,消费重心是医疗保健和便利服务。
这一群体保健品消费以钙片、维生素、蛋白粉为主,价格亲民。根据城乡老年人生活状况调查,在服用保健品的老人中,60.6% 年花费不足 1000 元,这一群体构成了大众保健品的主要市场。
随着年龄增长,家庭结构小型化、独居比例上升,加上身体机能的退化,老年人面对厨房的能力与意愿也会同步下降。根据第五次城乡老年人生活状况抽样调查数据,独居和仅与配偶居住的老年人占比约六成。做饭看似日常,但实则涉及食材采买、分类储藏、洗切加工和清洁收尾等多个环节。对腿脚不便、手部无力或记忆力衰退的老年人来说,每一个流程都是负担,甚至可能存在安全隐患。在这一背景下,外卖和预制菜被摆上了老年人的餐桌。
美团数据显示,老年消费者日均订单量逐年增长。2022年同比增长超过30%,且2023年有相关数据表明外卖已渗透逾一半的家庭场景,25%的家庭为老人点过外卖。子女远程下单成了外卖触达老年人的一大切口。
京东数据显示,银发族的预制菜购买数量逐年增加,2019年-2021年,其购买数量增长了190%,且50岁以上的人群在预制菜消费中占比超过50%,其中67.9%的银发族食用过预制菜。56岁以上人群对于购买预制菜的TGI最高,TGI指数是一个相对倾向度指标,数值越大代表着目标群体倾向越高。

相比年轻群体追求“解放双手”和“节省时间”的懒宅心理,老年人选择预制菜更偏向功能性替代与安全性考虑:他们关心是否方便加工和营养均衡,是否低盐低糖、软烂易嚼,这也为银发预制菜市场提出了更专业的适老要求。外卖在老年人中仍是“低渗透高增速”,预制菜已成为银发餐桌“新刚需”。很多外卖/预制菜订单并非老人主动下单而是由子女代为购买,家庭代购放大了老年人的增长潜力。
以上四类消费者是市场研究中常被探讨的典型样本,是老年消费市场的核心付费人群。
「 那些选择性忽略的样本 」
各种类型的老年消费者并非均匀分布,媒体与市场容易看见的往往是那部分身体健康、支付能力强且容易被商业渠道触达的“亮眼样本”。但更大的群体隐藏在冰山之下——他们受限于支付能力、功能性衰退、数字鸿沟与线下触达能力,因而难以参与常规的消费市场,甚至常常被排除在消费者之外。如果仅以可视样本为依据来外推老年消费市场的潜力,很容易产生系统性偏差。
老年人的消费底色:保守且务实
在许多报道与新闻叙事中,老年人被描绘为“拥抱新潮、乐于消费”的群体:镜头放大的是老年旅行者的笑脸、银发博主的时髦穿搭、以及高端养老社区的生活方式展示。这样的叙事具有强烈的可视化吸引力,却掩盖了大部分老年群体的消费观念。
事实上,大部分老年消费的第一原则是“钱要花在刀刃上”,在一个家庭中钱首先投向被普遍认定为“重大且有长期回报”的项目(子女购房、购车和婚嫁等),这些支出既是对未来保障的投资,也是传统家庭责任的实现方式。节俭被视为美德,因此花钱必须有“正当理由”——能看得见、摸得着、能带来长期价值的实物消费更容易被老年人接受,而抽象或体验型的服务(尤其难以量化价值的订阅类服务)则常被贴上“可有可无”的标签。相比其他群体,老年人的价格敏感性更高,对性价比的追求远比品牌和审美要高。
缺乏消费教育的老年人:没苦硬吃
这一代老年人处在中国从“生产社会”向“消费社会”急速转型的历史夹缝中。他们经历了长期的计划经济与物质匮乏,市场化与商品化在他们成年的后半程突然爆发,新的商品渠道、广告形式、规则与风险识别能力并未通过家庭或学校系统性地传授给他们,因而他们中大多数人缺乏消费判断力。而社交孤独和缺乏情感支持让老年人尤其容易被高度定制化的关怀营销打动。
所以他们在消费上也经常“没苦硬吃”。一边在物质宽裕时有补偿性消费心理,一边又放不下薅羊毛式消费。79.9的自助餐舍不得吃,9.9的破烂可以买100个,经常这样抠抠搜搜花了很多钱。“你说他被骗了,他说是你不懂”,“你说三无产品,他说印着厂址”,“你说干女儿干儿子都是假的,他说比不回家的你强多了”。年轻时父母说的那句“网上的东西都是骗人的”终于变成回旋镖打到了父母身上。
老年群体既是庞大的“未被充分服务”的市场,又同时是内部极度分化、信息不对称、情感脆弱的高回报目标。当高质量的适老化供给尚未成型时,低成本、易复制且利润率高的“坑老”业务就容易快速补位。毕竟,收割老年人的坑老经济成本真的很低,可能只是直播间一声声“干爹干妈”,就会让无数老年人乐此不疲地买单。
80%低消费的现实
在老年消费群体中,低资源、低能力的老年消费者占据了很大比重。与外界常见的“银发消费升级”叙事相比,真实情况是——大多数老年人的消费依然停留在有限的、低水平的区间,只是少部分“亮眼样本”撑起了市场对老年消费的想象。
在老年人最受关注的保健品、旅游和养老消费上,80%低消费的特征也非常明显。
超过80%的老年人没有服用保健品。在购买保健品的老年人中,有超过80%年消费金额在3000元以下。
保健品一直被视为老年人的最典型消费品。事实上,根据中国城乡老年人生活状况抽样调查,我国仅有16.6%的老年人服用保健品,其中 2020 年在保健品上花费 1000 元以下的占 60.6%,花费 1000-2999 元的占24.0%,花费 3000-4999 元的占 6.5%,花费 5000 元及以上的仅占 8.9%。另一项CLHLS2018年全国调研数据也显示,中国65岁及以上成年人中仅有大约12%使用营养补充剂。

超过80%的老年人无法负担普通的养老机构费用。
根据CEIC数据,中国36个城市全自理老人月平均养老护理费(包含床位、餐费、护理)超过2600元,如果是针对半自理或者失能老人,这个价格会更高。根据城乡老年人生活状况调查,仅有15.8%的老年人每月能承受3000元及以上的养老机构费用,也就意味着,有超过80%的老年人无法负担养老机构。

超过80%的老年人在过去一年没有外出旅游。在旅游人群中,超过80%的老年人年花费在5000元以下。
根据2021年我国城乡老年人生活状况调查,我国仅有9.1%的老年人曾于 2020 年外出旅游,考虑到近年来数据有所增长,预计实际出游比例仍未超过20%。而在出游的少数老年人中,年消费低于5000元的超过80%,也就意味着短途游和平价游仍占据大多数。

许多备受关注的银发消费都呈现出一个共同规律:大多数老年人要么完全没有参与,要么停留在低消费。
中国老年消费并非单一“蓝海”,而是一个规模巨大、分层复杂、机会与陷阱并存的市场。它的本质是“高基数 × 高异质性”:总体体量与增长动力强,但内部消费水平差异巨大。因此真正可复制、可规模化的机会来自对细分人群、可服务场景与可持续商业模式的精准匹配,而非对整个“银发市场”一刀切的乐观。
理解了中国这一代老年人的个体差异,我们选择把镜头拉远,将话题深入到老年的群体议题。社会把老年当作退场,于是他们悄悄转身,3亿人的欲望、需求、困惑和尊严就这样消失在公共话语中。这些是你可能知道,也可能从未深入了解的老年议题,既有跳出刻板印象的老年生活、也有不被看到的老年现象。
「 下篇 」聚焦真实的老年议题
容易被忽视的真相
互联网丨是“网盲”,还是“网忙”?
根据中国互联网络信息中心(CNNIC)发布的报告,截至2025年6月,中国60岁及以上网民占全部网民的14.4%,60岁及以上人群互联网普及率为52%。也就意味着,我国老年人有一半被隔绝在网络世界之外,成为了“网盲”,另一半活跃在互联网上,成为了“网忙”。

我国6岁及以上非网民规模为2.16亿人,老年人仍然是我国非网民的主体。数据显示,我国非网民群体中,60岁及以上老年人占比为52.1%。使用技能缺乏、文化程度限制、设备不足和年龄限制是非网民不上网的主要原因。

代际与教育是第一道门槛。2000年到2010年是中国互联网快速普及阶段,而当时这一代老年人已步入中年甚至老年,接入互联网的边际收益较低,因此学习意愿与动力天然偏低。同时这一代老年人中小学及以下学历占比高达六成,大部分人拼音、检索和信息筛选能力弱,直接在输入的第一步就卡住。
生理与认知变化是第二道门槛。进入老年后,视力、听力、手部精细动作与短时记忆力下降,使小屏、弱对比度、复杂手势、多密码和多验证码的主流交互对老年人非常不友好。“输入法经常一下按了两个键”、“一不小心就点进了广告”是很多老年人的心声。
流程与版本波动是第三道门槛。办一件事常要跨APP/小程序、收短信码再回跳、反复人脸+实名+绑卡;平台频繁改版让已形成的路径记忆失效,造成“越改越不会”。家庭代办在短期解决问题的同时,切断了老年人的学习路径,形成“越不会→越被代办→越学不会”的负面循环。
看不懂、听不清、用不上、学不会让很多老年人停在了数字世界之外,而成功接入互联网的那一波老年人则忙着追短剧、在直播间秒杀、在家族群里斗图,在评论区抛出自己的人生金句。
疫情让老年人“被迫上线”。疫情大规模爆发后,出于防控要求,全国各地开始使用“健康码”作为通行标准,理论上不会使用智能手机的老年人变得寸步难行。疫情期间倡导无接触服务,线下活动受限,老年群体被迫学习智能手机的使用,尝试线上购物、线上医疗。“健康码”成为老年人的第一张数字名片,高频使用智能手机改变了老年人的生活方式。
中国互联网络信息中心数据显示,2016年至2021年,60岁以上网民增加近1亿人;特别是2020年疫情爆发初期(3月至6月),老年网民激增3600万,反映疫情极大促进了老年人网络接入与使用,显著提升了老年人的数字参与度。2020年10月,也就是疫情第三季度,阿里巴巴数据显示,60+用户手机淘宝的月活增速高出大盘29.7个百分点。
大规模的网页和APP适老化也在这个时间展开。2021年4月,工信部发布《互联网网站适老化通用设计规范》、《移动互联网应用(APP)适老化通用设计规范》,并在同年完成了多个网页和常用APP的适老化改造,拉开了大规模互联网适老化改革的大幕。
手指轻轻一滑,老年人对短视频很上头。作为老年人喜闻乐见的媒介形式,短视频在老年人网络生活中发挥着重要作用,数据显示在使用智能手机的老年用户中,使用短视频的比例超过60%。中国互联网络中心报告数据显示,有31.3%的老年新网民表示第一次上网是看短视频,21.5%的老年新网民第一次上网是使用即时通信或聊天工具。短视频成为了老年人入网的关键引擎。
QuestMobile发布的银发人群洞察报告显示(银发人群以50岁以上计算),截至2024年9月,银发人群移动互联网月活跃用户规模已达3.29亿,月人均使用时长129小时。其中,短视频、即时通讯、综合资讯、综合电商位居使用时长的前四位,占比分别达到35.1%、25.2%、11.3%、6.7%。这当中,抖音、快手、抖音极速版、快手极速版银发人群月度活跃用户量分别达到1.74亿、0.96 亿、0.95 亿、0.83 亿。

老年人网上冲浪的一千零一夜,比我们想象的要精彩。老年群体已成为微短剧市场不可忽视的力量。2024年上线的微短剧数量达到1350部,同比增长27.5%。在微短剧用户中,40—59岁的人群占37.3%,60岁及以上的人群占12.1%,中老年人占观众总数近五成。同时,中老年题材微短剧占据投流热度值月度榜单接近一半。中国音像与数字出版协会发布的《2023年度中国数字阅读报告》显示,我国60岁及以上的数字阅读用户已达2400万人,在我国数字阅读用户中占比4.2%,且这一比例还在持续上升。
老年人正成为内容生态的新变量。在平台流量红利消退,内容同质化严重的今天,一个长期被忽视的群体正悄然登场,成为内容生态的新增量。一方面老年网民的增多让他们需要互联网上为自己发声的人,另一方面老年人的生活视角、表达方式与反差魅力,收获了平台上跨年龄段网友的喜欢。根据小红书官方数据,截至2024年底,60岁以上的老年月活跃用户已超过3000万,老年创作者的数量两年激增三倍,累计发布笔记超过一亿篇。而抖音早在2021年,60岁以上创作者就累计产出超6亿条视频,收获400亿次点赞。据飞瓜数据,截至 2024 年底,在抖音粉丝量 ≥400万的老年网红账户已超过 20 个。有数据统计,中老年群体一百天就可以捧出一个千万网红,老年群体的数字力量不可忽视。
老年人成为了互联网的新韭菜。在互联网娱乐之外,不少老年人还被平台机制绑定做着各种隐性劳动。很多平台的拉新机制、激励模式、低价广告投放,精确瞄准了银发人群的心理弱点——节俭、信任、社交孤独感和渴望参与感。签到领金币、浏览广告、转发社群、拉身边朋友下载注册APP,老年人每天花费大量时间做着各种互联网平台的活跃任务,以为自己是新时代的羊毛党,殊不知已经成为了平台“日活”、“留存”、“裂变”的天然储备军。
老年人不仅是上网,更是精神在场。丧失理论假说指出,老龄化可以理解为一个丧失社会角色、社会关系、身心健康和理想价值的过程,如何减轻丧失感是健康老龄化的重要课题。对于很多老年人来说,上网不仅是便捷生活的需求,背后更有缓解内心孤独,寻找精神寄托和提高社会参与感的心理动因。面对网瘾老人,我们不应该只想着像设置青少年模式一样去阻止他们上网,更应该思考自己以及社会是否给予了他们像青少年一样的关爱和陪伴。
信息时代的新韭菜、数字时代的新劳工和互联网上的情绪玩家,老年人的网络生活真的有点“忙”。
隐私丨是不设防,还是不会设防?
在家庭里,他们默认自己“无需设防”;在互联网上,他们无法理解“何为设防”。家庭内部无边界、数字世界无防线,构成了老年人的双重隐私盲区。
家庭透明主义:集体共享隐私的惯性
中国传统社会的私人领域意识较弱,很多老年人出生在一个“家族社会、熟人社会”的语境中。他们认识中的隐私 = 家丑 / 家庭内部事务,是不应该对外宣扬的东西。而“在家庭内部无隐私”是普遍共识,例如老人的手机密码对子女公开,共用电子设备,老人日常询问子女工资、感情生活等等都被认为理所当然。
家庭成员之间的透明关系被视作“亲密”的象征。在很多老年人看来,拒绝分享等同于不信任、不亲近,甚至不孝顺。这一观念深植于传统伦理与代际结构之中,使得老年人往往缺乏关于“个人信息主权”的基础认知。
在智能设备广泛进入家庭场景之后,有一些老年人开始表现出对隐私的重视。根据中国消费者协会发布的养老消费调查项目研究报告:有37.88%的老人不愿子女安装监控,认为这样侵犯其隐私;30.87%的老人表示部分接受,可在不涉及隐私的公共区域安装;有31.11%的人则表现出无所谓的态度。生活自理能力越高的老人,对子女安装监控反对的比例越高,需要照顾的老人更多地表现出接受。


数字失防:现代隐私意识的缺位
在迈入数字社会之后,老年人面临的不是传统隐私观的惯性,而是现代隐私意识的彻底缺位。他们是技术移民而非互联网原住民,入网路径以被动接受为主,数字理解的鸿沟依然很深。
互联网接入门槛的降低让大批老年人涌入,有相当大一部分人数字素养较低,隐私意识薄弱,严格意义上并不是合格的数字公民。根据网信办发布的《全民数字素养与技能发展水平调查报告》,在60-69岁人群中,仅有7.34%的人数字素养与技能评级为高级,36.22%的人数字素养与技能评级为初级及以上,整体水平远低于其他年龄段。

APP过度收集个人信息,老年人普遍没有意识进行限制和选择。在下载和注册APP的过程中,老年人往往直接点击“下一步”或“允许”,默认勾选所有授权,登录时开放所有权限,对所涉及的通讯录、定位、摄像头、麦克风、健康数据等访问毫无防备。这种非对称的信息环境,让他们在不知情的状态下将个人数据暴露给算法与第三方平台。根据中国移动研究院公布的银发群体数字生活洞察报告,针对50岁以上人群进行的调研得出,不关注数据隐私的银发群体占比 59%,会限制APP权限的银发群体仅占比26%,会使用不同密码的银发群体仅占比19%。

我们需要一个更安全、更有尊严和更有边界的老龄社会,老年群体不应该被排斥在隐私议题之外。
适老化丨是妥协,还是欢迎?
长期以来,中国城市发展像是按下了快进键,在以“效率”为中心的现代化竞速中,老年人可能感到越来越陌生。
住房:超六成房子没有电梯
根据我国第七次人口普查数据,存量住房中尚有超六成住房没有电梯(约63.3%),与我国7层以下住房占比大致相当(70.2%)。大部分七层以下住房没有电梯,而平房只占7层以下住房的16.9%,也就是说很多中低层住宅并不适合老人居住。而无障碍设计常常局限于一些新建小区,老旧小区加装电梯由于协调难和费用高往往推进缓慢,导致大批腿脚不便的老人只能“被困家中”。

此外,我们还要正视适老化住房不仅是有无电梯的问题,住房的设计应该从全生命周期视角去考虑,宜老也是宜居的一部分。根据《中国城乡老年人生活状况调查》,我国城镇老年人需求最高的三类适老化改造项目分别是加装电梯(13.55%),地面改造(12.4%),如厕洗浴设备改造(11.7%);而农村老年人需求最高的适老化改造项目分别是如厕洗浴设备改造(18.1%),厨房设备改造(15.6%),地面改造(15%)。

健身:他们需要的不止是广场舞和单杠
玩单杠的大爷、跳广场舞的大妈,公园似乎是老年人健身的主场。主打减脂塑形、年轻社交的健身房早已悄悄将老年人边缘化。
根据国家体育总局2024年体育场地数据统计,我国共有约15万家健身房。而根据公开资料显示全国专门面向老年人的室内健身房目前仅数百家,且主要集中在长三角、京津冀等经济发达地区,在国内老年健身房还属于发展初期。
事实上,60岁及以上人群正成为增长最快的健身潜在用户。根据《中国美好生活大调查》数据显示,60岁及以上人群的健身参与率已达16.59%,几乎追平46–59岁的中年人(17.05%),明显高于18–35岁的年轻群体(低于11%)。

老年人和年轻人健身需求不同,他们要的不是马甲线和八块腹肌,他们不追求大块的肌肉、低的体脂率和优美的形体。他们的健身大多是为了抵抗衰老、防止肌肉过度流失、增加关节灵活性和维持正常的生活能力。但现在市面上很少有围绕老年人健身需求来定制训练计划的服务,传统健身房自然成为了年轻人的主战场。
红绿灯:等等那个慢点的他/她
城市发展的速度太快,人行横道变得又多又长,早已将步履蹒跚的他们甩在了身后。
当前,我国城市信号灯的行人过街时间普遍基于1.0-1.2米/秒的步行速度设计。然而,研究显示,65岁以上老年人的平均步速仅为0.8米/秒,且这一速度会随着年龄增长进一步下降。也就是说通过同样长的斑马线,老年人需要更长的绿灯时间。
此外,老年人也比年轻人需要更多的反应时间。研究表明,65岁以上的老年人相比年轻人,其视觉反应时间平均延迟约为0.2至0.5秒,老年人在从站立静止到迈步启动过程中的反应延迟时间约为 0.6–1.2 秒。也就是说,看到绿灯的反应延迟和从静止到运动状态的启动延迟会让老年人比年轻人慢1-2秒。

今年4月开始实施的推荐性国家标准《城市公共设施适老化设施服务要求与评价》明确规定:“学校、幼儿园、医院、养老院等老年人集中的区域,人行横道信号灯的配时应按老年人步速计算行人通行相位最小绿灯时间,行人步速宜采用 0.6 m/s 至 0.8 m/s”,未来城市中会有更多红绿灯慢下来。
地铁入口长长的步梯、公交车门与地面之间的缝隙、看不清楚的各种标识……在我们看见和看不见的每个角落,是否做好了准备欢迎一位老年人的光临。所谓的适老,不只是功能性的让步,更是深层次的社会欢迎姿态。
情绪障碍丨是个别,还是常态?
你身边的老人是否也会这样,总说没事却总喜欢唉声叹气,总是不舒服但又说不清哪里不舒服,明明拥有了大把空闲时间却对什么都提不起兴趣……这些看似平常的举动背后可能暗藏着情绪危机。
根据 WHO 数据,全球每7位老年人中就有一位患有情绪障碍,全球约四分之一(27.2%)的自杀死亡发生在60岁及以上人群中。根据中国老龄科学研究中心的报告,我国26.4%的老年人存在不同程度的抑郁症状,其中6.2%的老年人有中重度抑郁症状。也就是说,在中国,每四位老年人中就有一位在情绪的低谷中挣扎。
衰老是一个极其残酷的丧失过程,我们在长大的过程中学习各种技能,在独立和自由中收获爱与尊严。而步入老年,那些曾经习得的能力被一步步剥夺,感官功能下降、记忆力退化、慢性病缠身。身体的疼痛可以忍受,但孤独感的蔓延和自我价值的坍塌却往往无人可诉。
从医学角度看,抑郁障碍包括重度抑郁障碍(Major Depressive Disorder, MDD)和持续性抑郁障碍(Dysthymia)等。一项基于中国1990-2021年抑郁症数据的研究表明,抑郁障碍患病率随着年龄的增长而增加,在60-69岁年龄组达到高峰,随后略有下降。具体而言,重度抑郁障碍(MDD)随着年龄的增长而持续增加,直到最高年龄组。而持续性抑郁障碍的患病率呈倒U型趋势,在60-64岁年龄组达到峰值。在所有年龄段中,女性抑郁障碍患病率都更高。

老年抑郁往往隐藏在沉默与叹息中,比退场更可怕的事是被遗忘。
医疗丨是病了,还是只是老了?
“吃饭八分饱,要留两分来吃药”是多少老年人生活的写照。衰老和疾病的交汇,在医疗领域构成了一个复杂的战场。而传统医学系统容易对老年人产生“治疗过度”和“治疗不足”。
由于医疗资源有限以及对衰老的错误认知,老年人常常被“轻症化”处理,家人和医护人员可能会把一些症状归结为正常的衰老。举例来说,阿尔茨海默症有多种病因,如果老年人没有出现任何一种病因,即便活到一百岁也不一定会得痴呆症。全球范围已有多项针对百岁老人的研究发现,有15%-25%的老人并未出现明显的认知衰退。也就是说,大家习以为常的老糊涂,可能是病了,而不是老了。
治疗过度则是另一种问题。现代医学科在过去百年的时间里不断往专科化发展,大大提升了诊疗效果。但每个科室处理的都是某种特定疾病,老年人往往多病共存,多重用药的风险被大大低估。研究显示,我国60岁及以上老年人慢性病患病率超过80%,60岁及以上老年患者多重用药率高达70.8%,每日平均服用药物数量高达8.6种。一位老年人,可能有自己购买的营养药和保健药,有不同科室的医生根据他的基础疾病和迫切的治疗需求开的药,多个处方叠加,就形成了处方瀑布,由于缺乏统筹,这些药物使用往往会形成隐形的“医疗暴力”。
老年人并不是年龄比较大的成年人,他们对疾病的表现,药物的耐受和治疗的反应都和正常成年人有明显区别。多病共存和多重用药迫切需要一个综合评估的医疗系统,老年医学科应运而生。近三年我国《卫生健康事业发展统计公报》数据显示,2021年,设有老年医学科的二级及以上综合性医院共有4685个;2022年和2023年,这一数字分别增至5909个和6877个。

系统化的医疗困境在逐步改善,就医最后一公里的问题却愈发凸显。
一项基于中国健康与养老追踪调查(CHARLS)最新数据的研究显示,我国目前独立居住的60岁以上老人约1.6亿人,占比超过一半。家庭结构小型化、子女长期外出就业等成为常态,越来越多的老年人需要独立面对复杂的医疗系统。调研数据显示,超过九成的受访老人表示需要陪诊,主要原因是就医流程复杂和智慧医疗设备操作有难度。线上预约、取号、缴费、检查、问诊、取药,每一个流程都需要沟通和协调。没有陪诊,意味着老年人可能不会挂号、错过检查、记不住医嘱、不会取药。此外,陪诊服务于老年人而言不仅仅是跑腿和信息整合,更是一种温情陪伴,这些孤独的就医老人迫切需要“临时儿女”。

根据企查查数据显示,我国现存陪诊相关企业1527家(仅统计名称中含有“陪诊”),过去三年平均每年成立300家,在21年还仅仅有28家。截至2025年9月,“陪诊”这一话题词在小红书有超过3亿浏览,280万讨论。

系统的照护和温情的陪伴,正是老年医疗需要的专业和温度。
性欲丨是沉默,还是不存在?
3亿中国人的爱与欲,没有被看到。
在中国,有两类人是羞于谈性的,一是未成年人,他们要保持无知;二是老年人,他们要默认禁欲。那些已经完成了繁衍使命的老年人,理所当然地被认为不需要“性”。
然而,性健康是整个生命过程中健康和幸福的重要指标。世界卫生组织将性健康作为老年福祉和健康老龄化不可忽视的一部分。在很多研究中性活动已被证明与老年人的许多健康益处有关,包括保持更高的身体能量水平,改善心理和身体健康状况以及提高对生活的满意度。
性并不会伴随衰老而消失。多项研究显示性吸引力与亲密关系对许多老年人仍然重要。一项来自医学顶刊《柳叶刀》的研究,在2020年到2022年在中国四个地区招募了3000名50岁及以上个体进行调研。结果显示,46.8% 的男性和 40.7% 的女性性生活活跃。

学界把中国的性教育分为三个阶段:1949-1977年,是性教育禁闭阶段,人们对性的认知仅限于“生育手段”;1978年-1987年,是性教育萌芽阶段,人们开始慢慢意识到,性除了生育,也可以是追求身心快乐的方式之一;1988年以后,是性教育发展阶段。而今天的这一代老年人,大多出生成长在禁闭阶段、萌芽阶段前期,他们的青少年时代基本没有接受过正规性教育,所以很多老年人现在就是“性盲”,他们羞于讨论性,也缺乏相关知识。
他们中大多数人从未系统学习过性健康知识,对避孕、性传播疾病、性心理健康了解甚少,安全性行为意识普遍薄弱。这直接导致了一个被严重低估的社会现实:中国的老年人,正在成为性病感染的高风险群体,中国每年新增艾滋病患者中有超过20%来自60岁以上老年人,其中绝大部分是通过性传播。
任何群体的沉默都不应该是被剥夺权利的理由,老年群体的性也不应该被合理化忽视。
婚姻丨是凑合,还是单着?
研究表明,退休和空巢后是全球第二大离婚高峰(gray divorce)。根据美国《老年学杂志》(Journal of Gerontology) 2022年的研究,50岁及以上的离婚者占所有离婚者的36%,而65岁及以上人群的离婚率为唯一呈上升趋势的年龄组。在中国,北京西城区法院曾经公布过一组数据,在2016年到2021年的五年时间里,受理的离婚诉讼案件中有将近一半都是60岁以上老人,反映出老年人已成为离婚高发群体。越来越多老年人选择结束长达几十年的婚姻,而其中多为女性主动离婚。
曾经,我们认为老年夫妻意味着稳定和陪伴,老伴的意思是“老而有伴”。然而这一代的老年人,年轻时大多通过相亲按部就班走入婚姻,在养育子女、赡养老人方面共同履行责任。在完成一系列人生任务后,婚姻的工具属性消失,那些年轻时无暇顾及或是步步退让的矛盾被逐渐放大,婚姻从人生的必需品降级成了消耗品,在人生的下半场他们想要成为各自幸福的人。
黄昏散场后,他们又选择了重新上场。在不少年轻人对婚恋失去兴趣和信心的时候,老年人正成为相亲市场的中坚力量。北京的菖蒲河相亲角、上海的宜家相亲角都是知名的老年相亲场所。而线上,老年相亲节目的热度不减,吉林电视台的《缘来不晚》和黑龙江卫视的《相亲相爱》等节目备受老年人欢迎,他们正在光明正大地表达自己对于婚恋的向往。婚恋平台伊对注册用户数量已超过一亿,根据百度指数统计,搜索画像中50岁以上人群占比超过一半,TGI指数超过300。(Target Group Index,目标群体指数,超过100代表该群体对关键词的关注程度高于整体水平)

代际丨是支持,还是错位?
老龄化不是老年一代的孤立命题,而是关乎每一代人的资源分配和价值共振的系统问题。我们不能忽视,老年群体在家庭、城市和社会中提供了不可或缺的代际支撑力。
代际支持:退而不休的老年人
在传统观念中,老年被视为“功成身退”的阶段,意味着退出劳动、享受生活。然而,在中国现实的家庭结构中,老年人的“退出”几乎是奢谈。他们往往在退休后被重新卷入家庭体系,以照护者、家务承担者的身份继续承担核心责任,成为家庭中隐形但关键的“第二劳动力”。这一现象在老年女性身上尤为显著。当代年轻女性在职业发展上更加自由,她们在家庭中获得的解放并非来自男性的让渡,而是来自上一代老人的托举。她们从繁重的育儿和家庭劳动中获得解脱,是因为家庭中的老年女性替代承担了。

我国老年人为子女提供的支持主要包括,看家、做家务、照看孙辈等。调查数据显示,我国有90%的老年人在不同程度上养育着孙辈。根据中国老龄中心调查数据,2014年,在全国0-2岁儿童中,主要由祖辈照顾的比例高达60%-70%,其中,30%的儿童完全交由祖辈照顾。家庭对于托育系统的依赖高度转嫁到了老年群体。中国3岁以下婴幼儿入托率不足10%,远低于很多发达国家30%到70%的比例。
中国有近2000万老年流动人口。根据卫健委此前公布的调查数据,排在第一位的流动原因是照顾晚辈(43%),其次是养老/随迁(31%)和务工经商(26%),代际支持让很多老年人成为了“老漂一族”。
我们必须重新理解老年人承担的家务与照护角色。这不是“他们乐意”或“一家人帮帮忙”,而是中国社会系统和家庭体系结构性缺位下的被动承载。它不该被美化为温情故事,而应被纳入公共政策考量的范畴。只有建立完善的照护经济补偿体系和社会托育服务,才能真正实现对老年群体劳动的尊重和释放。
代际互助:新的合作机制和生活实验
代际支持往往以家庭义务的形式存在,近年来也出现了超越血缘与传统角色的互助实验,尤其在养老社区和青年租赁市场中逐渐成型。
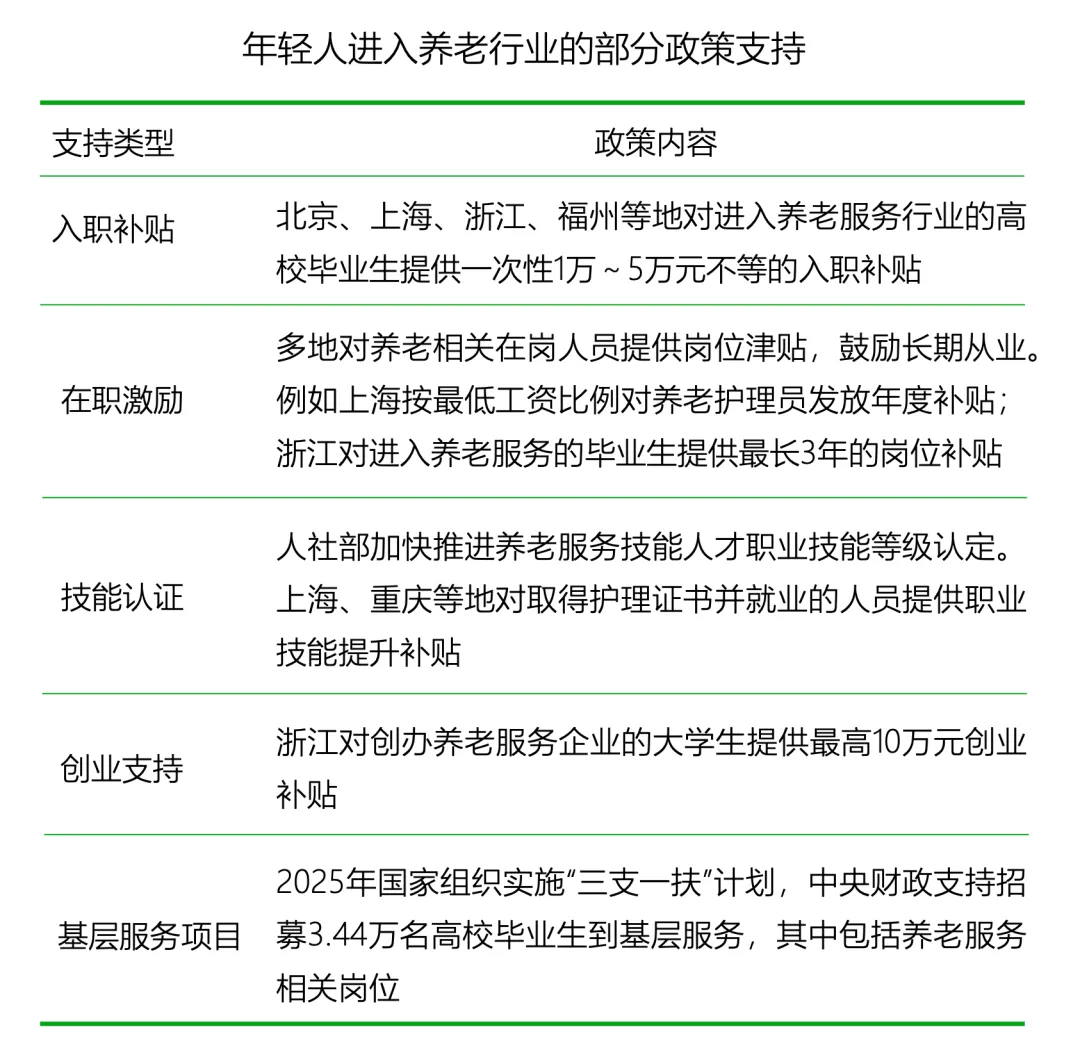
养老院涌入了一批年轻人。在北京、南京、杭州等地,一些养老机构和养老社区开始试点“年轻人入住”项目。年轻人可以通过提供一定的志愿服务时间来换取低价或者免费的房间。此外,养老行业正在迎来年轻化的转变,不少年轻人选择将养老行业作为职业的起点。根据民政部统计年鉴,35岁及以下从业者在养老机构中越来越多。2024年多家高校养老护理专业毕业生供不应求。国家和地方层面陆续出台扶持政策,例如提供入职补贴、住房倾斜、职业发展通道,以吸引高校毕业生和年轻人进入养老行业。

老年人在尝试招年轻租客。在一些城市,老年人与年轻人之间出现了一种基于资源互补的共享居住模式,老年人以更低的租金让年轻人住进自己家里。年轻人以陪伴和数字帮助换取低租金与安全感;老年人则以空余房间、生活经验换取活力与日常陪伴。
代际融合:老年人也在反向影响年轻人
代际互动从来不只是老年人要跟上时代潮流,也不仅仅是年轻一代单向影响老年人。事实上,老年人的行为方式与生活观念也正在悄然重塑青年文化,一种被称为“蹭老行为”的趋势正在兴起。
“蹭老生活”的流行,反映的是年轻人的心理共鸣。在高压与内卷的当下,银发群体所代表的“稳健节律、边界清晰、生活内省”逐渐成为年轻人追求的新生活模版。在社交平台上,年轻人模仿老年人的生活作息、饮食规律,表现出对慢节奏、低消费、重社交、重身体的生活方式的向往。“蹭老穿搭”、“蹭老锻炼”、“蹭老社交”成为亚文化标签,这既是一种潮流,也是一种潜意识的代际认同。
根据京东消费及产业研究院《2024年银发族消费报告》,41.9%的年轻人有去菜市场跟在老年人身后买菜的经历,25.2%的年轻人喜欢上了老年人常玩的运动,如八段锦、钓鱼等等。

“蹭老行为”正成为年轻人群体中的一种文化趋势:模仿老年人的生活节奏、消费方式与健康理念。这种看似戏谑的行为背后,实则是一种对高压社会节奏的主动回避与生活主权的重建尝试。它不仅反映了年轻人对稳定、健康与节制生活方式的向往,也悄然推动了代际之间的情感认同与文化交汇,为老年人创造了跨代连接的新机会。
老年再就业:做大蛋糕还是分蛋糕?
社保新政要求企业必须为员工缴纳社保,使得“退休证”在某种意义上成为了一张就业市场的“特殊通行证”,时薪低且无需缴纳社保的老年人成了企业降本增效的良药。社交平台上朝气蓬勃的老年人与死气沉沉的年轻人形成鲜明对比,不少人打趣:“成熟稳重、能早起还坐车免费的老年人正是上班的好年纪”。老年人再就业议题在社会焦虑中被推向舆论中心,现实到底如何?
我国有相当大数量的老年人有再就业意愿,其中一部分已经实现了再就业,低龄老年人的再就业意愿和参与率相对较高。根据中国城乡老年人生活状况调查,2021年我国有28.1%的老年人愿意从事有收入的工作。分城乡看,城镇愿意从事有收入工作的老年人占比24.3%,农村占比32.7%。分年龄组看,低龄老年人中愿意从事有收入工作的占 38.3%,中龄、高龄老年中比重分别为19.4%和 5.2%。就实际情况来看,城镇有14.4%的老年人实现了再就业,农村有24.5%的老年人实现了再就业。

具体来看,根据对老年人就业动机的观察,可以将老年人再就业分为两种类型,一种是价值延续型,另外一种是生计补偿型。
价值延续型的老年人,经济上比较宽裕,拥有专业技能、人脉和经验。他们就业的动机多为继续发挥专业价值、保持社会联系和延缓衰老。他们一般是城市退休干部、教授、医生和企业管理人员等,再就业多以返聘形式,成为讲师和顾问等。这一部分人在老年群体中占比较小。
国际货币基金组织2025经济展望报告指出,在认知能力维度上,“70 岁就是新的 50 岁”,覆盖 41 个发达与新兴经济体的样本显示,2022 年 70 岁人群的平均认知水平约相当于 2000 年的 53 岁。也就是说,老年人完全有精力和能力重返职场。
而更大规模的老年人属于生计补偿型,收入较低,需要通过再就业来维持基本生活,补贴家用。他们通常是城乡低收入老人,多为农民、工人和普通职工。根据国家统计局《2024年农民工监测调查报告》,我国农民工平均年龄已达43.2岁,农民工中50岁以上人群占比31.6%,且还在上升。
根据人社局公开数据测算,近年来,我国城镇职工年平均养老金/年平均工资的比率持续下降,2024年约为51%。而我国仍有约1.7亿老年人(占比约55%),每月仅领取平均227元的城乡居民养老金,他们的养老金/工资大约在10%到15%。也就意味着,我国的养老金还难以实现大部分老年人维持退休前生活水平,相当比例的老年人有动机通过再就业改善收入。

老年重返职场真的会和年轻人抢饭碗吗?事实上,少数的“价值延续型”老人再就业流向了高度依赖经验的顾问和讲授类岗位,弥补了部分人才缺口,也有利于加速知识和技能传承。而大多数的“生计补偿型”老人则流向了年轻人不愿意从事的低门槛服务业和农业,老年人与年轻人的职业赛道重合率很低。
一刀切地赞美老年就业的“活力”,或批评老年人“抢饭碗”,都是片面的。老年人再就业既有社会价值,也有现实压力。一方面,它有助于保持老年人的身心健康,延缓衰老;另一方面,也能补充劳动力供给,减少对社会保障的过度依赖,缓解家庭赡养与转移支付的压力。
对于“价值延续型“再就业,应该逐步构建柔性用工的制度保障,完善顾问和各类公益岗位的返聘机制。对于”生计补偿型“再就业,应在灵活用工场景下强化劳动权益与安全保障,明确最低时薪、工时与工伤责任,同时在制度层面用最低收入支持和可负担医疗兜底,避免他们陷入“被迫劳动”的困境。
老年再就业是社会转型和积极老龄化的重要一环,目标不在于让所有人都“继续上岗”,而是让愿意工作的老年人“有舞台”,让不得不工作的老年人“不受困”。让工作成为每一位老年人的权力和机会,而不是生活负担和无可奈何的选择。
老龄化不是“他们的问题”,而是“我们的问题”,更是“我们共同的可能”。在这一命题下,每一代人都有自己的角色要扮演。
尾声
在老年议题上,人们常常自欺。恐惧产生隐匿,贪婪放大偏差。话语在两极间被拉扯:一边是负担的叙事,一边是机会的叙事,鲜少有人沉下心来去看看真实的老年人。中国这一代老年人是被时间雕琢的多面钻石,有人在暮色里燃烧新的可能,有人在日常里守护微小的尊严。所以,别试图把3亿人的光阴压缩到“老年”这一个标签。
在写报告的过程中,我们看到了很多值得关注的老年议题:“唉声叹气的老人可能深陷抑郁漩涡”、“凑合了一辈子的老人可能动了离婚念头”、“他们其实是病了,而不是老了”。社会崇拜年轻与活力,老年理所当然地隐身角落,有太多声音没有被听见。
我们也曾不断地被惊人的数据误导:“老年人平均每天上网4小时”,“老年人中100%都会使用护肤品”。平台数据偏向活跃用户,市场研究偏爱有付费意愿的人群,有太多沉默者永远不会成为调研样本。
毕竟,没有商业价值的人不会被看见。
生命的时钟滴答不停,一代又一代人终将老去。我们总是习惯说“他们”,但时间从不允许我们置身事外,老去从来不是“他们”的事,而是我们共同的未来。
有一天,“被忽视”、“被代表”的可能变成你我。看见,才有温度;看见,才有未来。
——
“过去的一百年里,人类的寿命宛如一根被科技之手不断拉伸的橡皮糖,一点点延展着我们的生存尺度。而今天,随着人工智能在生物科技、医疗领域攻克一个又一个难关,这根橡皮糖似乎正进入一个没有尽头的延展过程,生命的疆界正在被重新书写。
然而,若寿命不再稀缺,年龄是否还有着同样的重量?在人类历史的长河里,我们一次次歌颂青春,把年轻者当作未来的象征,把“尚未消逝的年华”视作最值得追逐的光辉。但在一个寿命无限延展的时代,青春是否依旧是唯一的颂歌?
或许,衰老将不再是衰败的代名词,而是另一种充盈——一种累积智慧与故事的丰厚。也许,年长不再是被动的“余生”,而是一种主动的“今世”。在这样的社会里,青春与老年不再对立,而是并置的两种美学;不再是“前”与“后”的时间顺序,而是生命的多重维度。
最终,我们面对的不只是如何活得更久,而是如何在被无限拉长的橡皮糖里,找到生命真正的滋味。”
青山资本创始人-张野
参考资料丨上下滑动阅览
《银发世代:重新定义老年、反思医疗体系、重构老年生活》,路易斯·阿伦森(蒋一琦、张光磊、周哲译)
《我们终将老去:认识生命的第二阶段》,马克·内利森(康建召译)
《最好的告别》,阿图·葛文(王一方、彭小华译)
《多代社会:重新思考事业、家庭和未来规划》,莫洛·F·纪廉(张培青、陈召强译)
《美好生活大调查:中国居民消费特点及趋势报告2025年度》,中央广播电视总台研究院
《老年人多重用药评估与管理中国专家共识(2024)》,中华老年医学杂志
《2024年度国家老龄事业发展公报》,民政部、全国老龄办
《第五次中国城乡老年人生活状况抽样调查基本数据公报》
《2024年农民工监测调查报告》,国家统计局
《全民数字素养与技能发展水平调查报告(2024)》,国家网信办
《中国老龄发展报告2024——中国老年人心理健康状况》,中国老龄科学研究中心
《我国老年大学发展状况调查报告》,中国老龄科学研究中心和中国老年大学协会
《银发电商:银发经济发展新探索》,商务部国际贸易经济合作研究院
《2024老年友善医疗微改造需求洞察报告》,南方都市报、中国老龄产业协会与蚂蚁公益基金会蓝马甲
《中国微短剧市场发展研究报告》,艾瑞咨询
《中国国内旅游发展年度报告2024》,中国旅游研究院
《从线上到线下:老年人短视频使用与线下社会参与》,中国人民大学人口与发展研究中心
《老有所养:中国基本养老保险的问题与建议》,粤开证券
《中老年人网络素养提升实践及效果报告》,中国人民大学人口与发展研究中心
《2022年养老消费调查项目报告》,中国消费者协会
《2022即享食品消费趋势报告》,京东消费及产业研究院
《互联网助力数字消费发展蓝皮书》,中国互联网络信息中心
《第56次中国互联网络发展状况统计报告》,中国互联网络信息中心
《单月涨粉近百万,“高能量”老人硬控年轻人》,慢放
《中国银发人群健康养老消费报告》,京东健康与艾瑞咨询
《老年车市洞察》,易观研究院
《每年2000万退休老人,再就业能干啥?》,财经杂志
International Monetary Fund. (2025). World Economic Outlook: The Rise of the Silver Economy (April 2025, Chapter 2). Washington, DC: International Monetary Fund.
World Health Organization. (2021). Global report on ageism. Geneva: World Health Organization.
Wang B, Peng X, Liang B, Fu L, Lu Z, Li X, Tian T, Xiao X, Liu J, Shi T, Ouyang L, Wang Y, Yu M, Wu G, Wu D, Tang W, Tucker JD, Cai Y, Zou H. Sexual activity, sexual satisfaction and their correlates among older adults in China: findings from the sexual well-being (SWELL) study. Lancet Reg Health West Pac. 2023 Jul 10;39:100825. doi: 10.1016/j.lanwpc.2023.100825. PMID: 37927996; PMCID: PMC10624984.
Zhao Xiaoming, Xu Yucheng, Ma Xiaowei, et al. Sexual activity, sexual satisfaction and their correlates among older adults in China: Findings from the sexual well-being (SWELL) study[J]. The Lancet Regional Health – Western Pacific, 2023, 39: 100825. DOI: 10.1016/j.lanwpc.2023.100825.
Tian G, Jin C, Wu W. Too old to spend? Understanding the consumption of the elderly in China[J]. China Economic Review, 2024: 102286
战略合作伙伴


商务合作、投稿、约稿以及金融同仁资源对接、入群请添加管理员投行-涤生微信。


评论