【榜单竞赛】“中国高校计算机大赛-网络技术挑战赛”(2026年)竞赛

chengsenw 项目开发评论1阅读模式

【榜单竞赛】“中国高校计算机大赛-网络技术挑战赛”(2026年)竞赛

【榜单竞赛】“中国高校计算机大赛-网络技术挑战赛”(2026年)竞赛
“中国高校计算机大赛-网络技术挑战赛”(2026年)竞赛
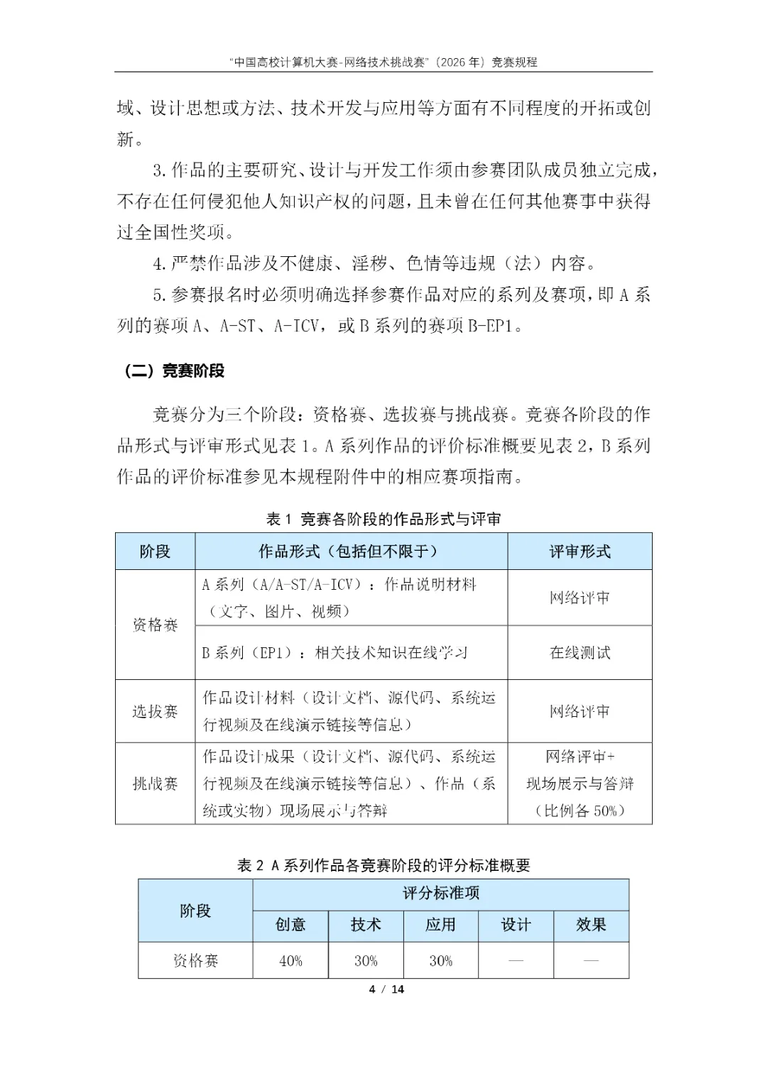
报名截止时间:2026年4月14日
【榜单竞赛】“中国高校计算机大赛-网络技术挑战赛”(2026年)竞赛
【榜单竞赛】“中国高校计算机大赛-网络技术挑战赛”(2026年)竞赛
【榜单竞赛】“中国高校计算机大赛-网络技术挑战赛”(2026年)竞赛
【榜单竞赛】“中国高校计算机大赛-网络技术挑战赛”(2026年)竞赛
【榜单竞赛】“中国高校计算机大赛-网络技术挑战赛”(2026年)竞赛
【榜单竞赛】“中国高校计算机大赛-网络技术挑战赛”(2026年)竞赛
【榜单竞赛】“中国高校计算机大赛-网络技术挑战赛”(2026年)竞赛
【榜单竞赛】“中国高校计算机大赛-网络技术挑战赛”(2026年)竞赛
【榜单竞赛】“中国高校计算机大赛-网络技术挑战赛”(2026年)竞赛
【榜单竞赛】“中国高校计算机大赛-网络技术挑战赛”(2026年)竞赛
【榜单竞赛】“中国高校计算机大赛-网络技术挑战赛”(2026年)竞赛
【榜单竞赛】“中国高校计算机大赛-网络技术挑战赛”(2026年)竞赛
【榜单竞赛】“中国高校计算机大赛-网络技术挑战赛”(2026年)竞赛
【榜单竞赛】“中国高校计算机大赛-网络技术挑战赛”(2026年)竞赛
【榜单竞赛】“中国高校计算机大赛-网络技术挑战赛”(2026年)竞赛
竞赛官网:点击文章底部左下方“阅读原文”进入“我爱竞赛网”查看并下载附件
“中国高校计算机大赛-网络技术挑战赛”(2026年)竞赛规程.pdf
2026-A-ICV-车联网与智能交通网联赛项指南.pdf
2026-A-ST-网络空间与信息安全赛项指南.pdf
2026-B-EP1-智能体互联网创新攻关赛项指南(未来网络).pdf
2026年“中国高校计算机大赛-网络技术挑战赛”报名操作手册.pdf
本文信息搜集整理自互联网,信息版权及活动解释权归主办单位所有,加分竞赛仅作媒体支持。

点击下方卡片

关注公众号“我爱竞赛网”,即可查看更多赛事资讯

【榜单竞赛】“中国高校计算机大赛-网络技术挑战赛”(2026年)竞赛
【榜单竞赛】“中国高校计算机大赛-网络技术挑战赛”(2026年)竞赛
点击“阅读原文”即可进入“我爱竞赛网查看大赛详情并下载附件!

 
chengsenw
  • 本文由 chengsenw 发表于 2026年3月20日 20:54:25
  • 转载请务必保留本文链接:https://www.gewo168.com/17641.html
匿名

发表评论

匿名网友

:?: :razz: :sad: :evil: :!: :smile: :oops: :grin: :eek: :shock: :???: :cool: :lol: :mad: :twisted: :roll: :wink: :idea: :arrow: :neutral: :cry: :mrgreen: