什么是“1039市场采购”贸易方式?如何操作?有何优势?

什么是市场采购贸易方式?
——出口市场采购贸易方式政策全解读




Part 1 定义

200瓦记忆强度
市场采购贸易方式是一种为专业市场量身定制的新兴贸易方式,自2014年11月在浙江义乌落地实施以来,经过多年的试点实践,已在全国39个市场集聚区复制推广,有效激发了我国外贸市场主体活力,为我国外贸稳定增长作出了积极贡献。
海关总署2019年第221号公告
■市场采购贸易方式,是指在经认定的市场聚集区内采购商品,由符合条件的经营者办理出口通关手续的贸易方式。
■市场采购贸易方式单票报关单的货值最高限额为15万美元。

官方文件
以下出口商品不适用市场采购贸易方式:
(一)国家禁止或限制出口的商品;
(二)未经市场采购商品认定体系确认的商品;
(三)贸易管制主管部门确定的其他不适用市场采购贸易方式的商品。
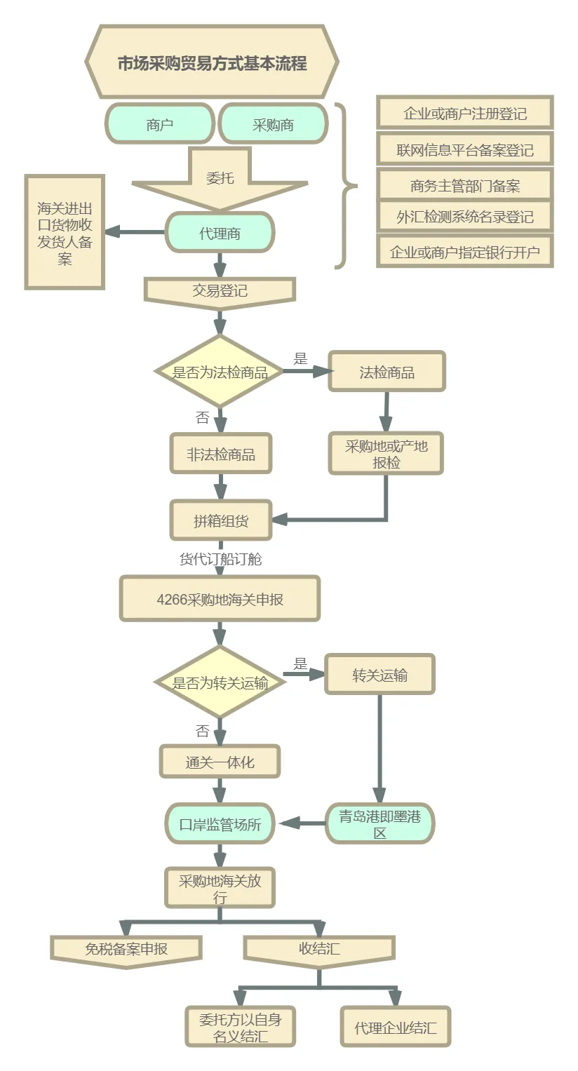
市场采购贸易基本流程图

备案
01
企业备案
从事市场采购贸易的对外贸易经营者,应当向市场集聚区所在地商务主管部门办理市场采购贸易经营者备案登记,并按照海关相关规定在海关办理进出口货物收发货人备案。
02
商品备案
经市场采购商品认定体系确认的商品信息应当在市场采购贸易联网信息平台完成商品备案。对经系统确认的商品,海关按照市场采购贸易方式实施监管。
对外贸易经营者对其代理出口商品的真实性、合法性承担责任。

Part 2 发展历程

100瓦记忆强度
2013—2018年
2013年至2018年,商务部等七部门共分4批次批准14个市场开展市场采购贸易试点业务,涉及石家庄、南京、杭州、厦门、青岛、武汉、长沙、广州、拱北、成都等10个直属海关辖区。




2020年以来
2020年9月,商务部再次扩大市场采购贸易试点范围,共有17个市场获批。2022年9月,市场采购贸易方式试点范围扩大至天津王兰庄国际商贸城、河北唐山国际商贸交易中心、吉林珲春东北亚国际商品城、黑龙江绥芬河市青云市场、江西景德镇陶瓷交易市场、重庆市大足龙水五金市场、新疆阿拉山口亚欧商品城、新疆乌鲁木齐边疆宾馆商贸市场等8家市场。

Part 3 监管要求

500瓦必考项
(一)从事市场采购贸易的对外贸易经营者,应当向市场集聚区所在地商务主管部门办理市场采购贸易经营者备案登记,并按照海关相关规定在海关办理进出口货物收发货人备案。

(二)经市场采购商品认定体系确认的商品信息应当通过市场综合管理系统与海关实现数据联网共享。对市场综合管理系统确认的商品,海关按照市场采购贸易方式实施监管。
(三)市场采购贸易出口商品应当在采购地海关申报。
PS:有的地区已支持异地申报。
(四)需在采购地实施检验检疫的市场采购贸易出口商品,其对外贸易经营者应建立合格供方、商品质量检查验收、商品溯源等管理制度,提供经营场所、仓储场所等相关信息,并在出口申报前向采购地海关提出检验检疫申请。
(五)对外贸易经营者应履行产品质量主体责任,对出口市场在生产、加工、存放过程等方面有监管或官方证书要求的农产品、食品、化妆品,应符合相关法律法规规定或双边协议要求。


官方文件

Part 4 政策优势

200瓦记忆强度
(一)每票报关单所对应的商品清单所列品种在5种以上的可以按以下方式实行简化申报:
1. 货值最大的前5种商品,按货值从高到低在出口报关单上逐项申报;
2. 其余商品以《中华人民共和国进出口税则》中“章”为单位进行归并,每“章”按价值最大商品的税号作为归并后的税号,货值、数量等也相应归并。

3.有下列情形之一的商品不适用简化申报:
(1)需征收出口关税的;
(2)实施检验检疫的;
(3)海关另有规定不适用简化申报的。
(二)对符合以下条件之一的小额小批量单一出口商品(同一HS编码),可实施检验检疫自动审单、快速签发电子底帐:
1. 货值不超过1000美元;
2. 重量不超过50公斤。
(三)允许市场采购贸易适用通关一体化模式:采用通关一体化方式通关的市场采购出口商品,采购地海关应与市场所在地政府建立协调机制,依托市场采购贸易综合管理系统实现信息共享、联合监管。
(四)配备大型集装箱/车辆检查设备的现场,适合机检查验的,优先选择实施机检查验,实行非侵入式查验。对于简化申报的报关单,归并申报的商品项按“章”查验。

Part 5 实操答疑

即墨海关发布
1.商户、代理商备案有什么其他要求?
商户:须注册在市场集聚区范围内。
贸易公司:注册地须为即墨区辖区内。
2.市场采购贸易方式是否可一体化通关?
可以。青岛关区内已实现,但出境地为青岛关区外口岸的,需提前向我关报备出境口岸,待我关与出境地海关沟通协调后,方可实现。
3.市场采购涉检商品有无便利通关措施?
有。对需实施检验检疫的市场采购出口商品,可在采购地或产地实施出口申报前监管。在产地实施出口申报前监管的,按现有规定执行。对符合以下条件之一的小额小批量单一出口商品(同一HS编码),可实施检验检疫自动审单、快速签发电子底帐:(一)货值不超过1000美元;(二)重量不超过50公斤。
4.平台录入中,交易订单环节提示价格超限是什么原因?
平台管理员会对商品进行价格和价格比例维护,如果交易订单环节录入的商品价格超过了平台维护的商品价格一定比例时,会进行预警提醒;预警提醒不会影响交易订单的正常生成,但是会记录到预警信息库中,作为企业信用评价的一种参考。
5. 平台录入中,装箱三种模式有什么区别?
装箱模式有详细装箱模式、简化装箱模式、空运三种。详细装箱模式下可以维护每个集装箱下所装货物的数量及金额;简化装箱模式不需要维护;空运为非集装箱运输的情况下使用。
装箱详细模式:装箱时点击“添加商品”,选择需要进行装箱的商品后,商品信息会回显到装箱页面;如果维护了商品的数量和金额,新增完一个集装箱后,再次点击“添加商品”时剩余未装箱的货物还能被查到,可以用来装入另一个集装箱。
装箱简化模式:点击“添加商品”,选择需要进行装箱的商品后,商品信息会回显到装箱页面;简化模式下不需要维护商品数量和金额,如果用到多个集装箱,直接将集装箱的编号、规格、装箱图片维护完成之后直接点击新增集装箱即可,如果用到多个集装箱,直接添加集装箱就行,不用维护商品相关信息。
空运模式:不需要添加集装箱信息,直接添加商品即可
6. 在平台注册备案之后如何加入操作员的信息?
平台注册备案之后在“备案信息管理->人员信息维护”页面,点击【新增】按钮可以增加多个操作员;

代理商增加操作员时,在“备案人员类型”处只能选择当前账号已备案的代理商类型,如果增加“报关行”类型的操作员,注意填写“报关员IC卡号”。


Part 6 免征增值税政策

税务政策
【适用主体】
经国家批准的专业市场集聚区内的市场经营户(以下简 称市场经营户)自营或委托从事市场采购贸易经营的单位 (以下简称市场采购贸易经营者)
【政策内容】
市场经营户自营或委托市场采购贸易经营者在经国家商务主管等部门认定的市场集聚区内采购的、单票报关单商品货值 15 万(含 15 万)美元以下、并在采购地办理出口商品通关手续的货物免征增值税。
【适用条件】
1.市场采购贸易方式出口货物,是指市场经营户自营或委托市场采购贸易经营者,按照海关总署规定的市场采购贸易监管办法办理通关手续,并纳入涵盖市场采购贸易各方经营主体和贸易全流程的市场采购贸易综合管理系统管理的货物(国家规定不适用市场采购贸易方式出口的商品除外)。
2.委托出口的市场经营户应与市场采购贸易经营者签订《委托代理出口货物协议》。受托出口的市场采购贸易经营者在货物报关出口后,应在规定的期限内向主管税务机关申请开具《代理出口货物证明》。
3.市场经营户或市场采购贸易经营者应按以下要求时限,在市场采购贸易综合管理系统中准确、及时录入商品名称、规格型号、计量单位、数量、单价和金额等相关内容形
成交易清单。
(1)自营出口,市场经营户应当于同外商签订采购合同时自行录入;
(2)委托出口,市场经营户将货物交付市场采购贸易经营者时自行录入,或由市场采购贸易经营者录入。
4.市场经营户应在货物报关出口次月的增值税纳税申报期内按规定向主管税务机关办理市场采购贸易出口货物免税申报;委托出口的,市场采购贸易经营者可以代为办理免税申报手续。
5.试点范围包括:浙江义乌国际小商品城、江苏海门叠石桥国际家纺城,浙江海宁皮革城、江苏常熟服装城、广东广州花都皮革皮具市场、山东临沂商城工程物资市场、武汉汉口北国际商品交易中心、河北白沟箱包市场、浙江温州(鹿城)轻工产品交易中心、福建泉州石狮服装城、湖南长沙高桥大市场、广东佛山亚洲国际家具材料交易中心、广东中山利和灯博中心、四川成都国际商贸城、辽宁鞍山西柳服装城、浙江绍兴柯桥中国轻纺城、浙江台州路桥日用品及塑料制品交易中心、浙江湖州(织里)童装及日用消费品交易管理中心、安徽蚌埠中恒商贸城、福建晋江国际鞋纺城、青岛即墨国际商贸城、山东烟台三站批发交易市场、河南中国(许昌)国际发制品交易市场、湖北宜昌三峡物流园、广东汕头市宝奥国际玩具城、广东东莞市大朗毛织贸易中心、云南昆明俊发•新螺蛳湾国际商贸城、深圳华南国际工业原料城、内蒙古满洲里满购中心(边贸商品市场)、广西凭祥出口商品采购中心(边贸商品市场)、云南瑞丽国际商品交易市场(边贸商品市场)、天津王兰庄国际商贸城、河北唐山国际商贸交易中心、吉林珲春东北亚国际商品城、黑龙江绥芬河市青云市场、江西景德镇陶瓷交易市场、重庆市大足龙水五金市场、新疆阿拉山口亚欧商品城、新疆乌鲁木齐边疆宾馆商贸市场。
【政策依据】
1.《国家税务总局关于发布〈市场采购贸易方式出口货物免税管理办法(试行)〉的公告》(国家税务总局公告 2015年第 89 号发布,国家税务总局公告 2018 年第 31 号修改)
2.《关于加快推进市场采购贸易方式试点工作的函》(商贸函〔2020〕425 号)
来源:出口退税综合服务网公众号整理发布。

出口退税横跨税务、通关、外汇、外贸等多领域,实操性强。入门没打好基础,后期极易陷入瓶颈。想真正吃透,不能零散摸索,关键是搭建系统知识体系。淡然退税累计培训学员超万人,打包班是淡然退税的核心课程,一站式解决出口退税学习、实操、答疑、交流全需求:零基础能入门,老会计可进阶。数千学员亲测有效,用系统知识、专业指导、靠谱圈子,让你做退税不再焦虑,越干越专业。扫描下方二维码,了解一下吧!

下方微信朋友圈免费分享出口退税
相关文章,长按二维码添加好友!
微信号:danrantuishui365



评论