【典亮青春】青春不止代码!计算机科学与技术学院学生会这一年,超燃!

回望2025年,计算机科学与技术学院学生会始终秉持“服务为先、成长为要”的工作理念,以“凝聚青年、服务大局、当好桥梁”为导向,通过丰富多元的校园活动与精准贴心的服务举措,不断提升同学们的获得感与归属感,向着“有温度、有力量、有担 当”的学生组织目标稳步迈进。
♥ ♥ ♥

强基固本构建高效组织运行体系

Women's Day
1.1 组织架构
计算机科学与技术学院学生会立足计算机学院专业特色与学生需求,构建了高效协同的组织管理模式,下设主席团及公关策划部、综合事务部、文艺体育部、青年志愿者部,共50名核心成员。
在院团委具体指导下,学生会形成“主席团统筹规划—部门分工落实—班委联动执行”的三级工作机制:由执行主席牵头整体工作,主席团成员分别对接宣传策划、文艺体育与志愿服务模块,各部门权责清晰、高效协作;同时建立“学生会—班委—学生”的垂直沟通渠道,确保政策传达无死角、活动落地有保障,真正打通服务同学的“最后一公里”。

1.2 制度规范化
计算机科学与技术学院学生会以制度建设为核心抓手,构建了覆盖全流程的规范化管理体系,让各项工作有章可循、有据可依。
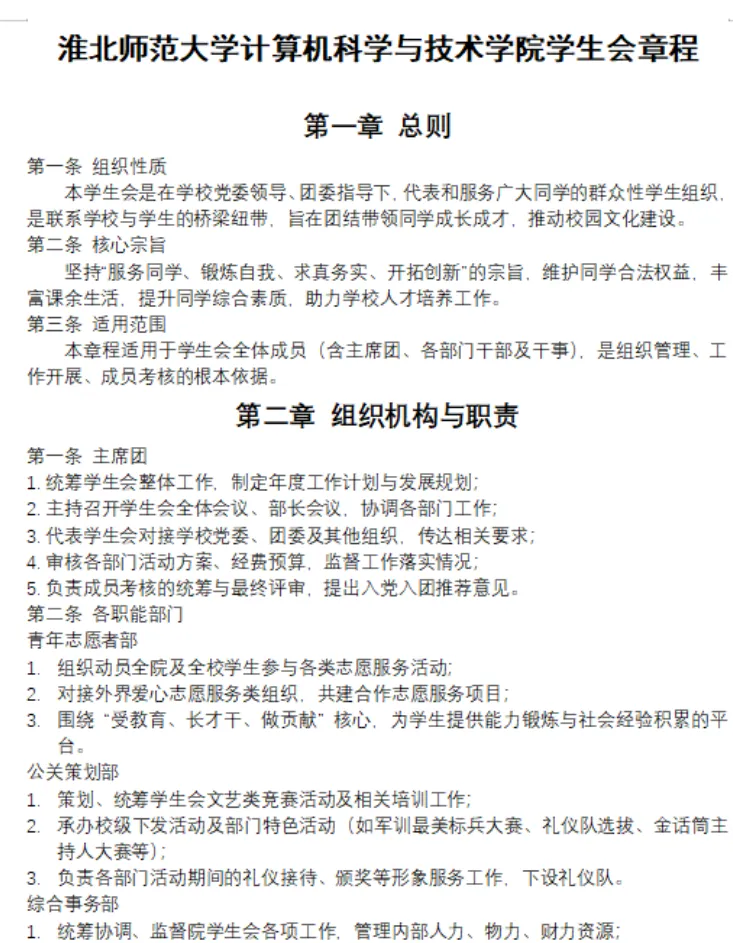
章程引领:以《淮北师范大学计算机科学与技术学院学生会章程》为根本遵循,明确组织定位、成员权责与工作准则,成为学生会运行的“基本法”。
考核激励:建立“日常考勤+季度述职+年度评议”的全周期考核机制,将工作成效与评优评先直接挂钩,激发成员干事创业的积极性。
会议赋能:推行“周例会+月度复盘+专项研讨”制度,及时总结经验、解决问题,强化部门间协同配合,提升整体执行力。
宣传风控:严格落实意识形态工作责任制,对公众号、视频号等平台发布内容执行“部门初审—主席团复审—指导老师终审”的三级审核流程,确保宣传内容严谨、正向、合规。

1.3 传承数字化
结合计算机学院专业优势,学生会创新打造数字化工作传承体系,让经验“留得住、传得下、用得好”。
我们搭建了专属的收纳文件夹与云存储平台,将历年活动策划案、宣传素材、技术教程、工作手册等资料进行分类归档、版本管理,形成了标准化的“工作模板库”与“经验案例库”。新成员入职后,可通过在线文档快速学习岗位技能、了解活动流程,大幅缩短适应周期;同时,通过定期更新与迭代,让优秀工作方法和经典活动案例得以沉淀,有效保障了工作的连续性与活动质量的稳定性,为学生会长远发展注入持久动力。

1.4宣传立体化
e青年融媒体中心坚持“围绕中心、创新形式、服务青年”的工作理念,以“讲好青年故事、传递青春能量”为核心,构建多维宣传矩阵,实现宣传工作的全流程、全场景、全维度覆盖。年度累计发布原创推文276条,用户数突破6590人。涵盖思想引领、学业发展、文体活动、志愿服务、就业创业等多个领域,全方位展现当代青年风貌。推出活动回顾、成果展示等深度内容,沉淀活动价值,扩大宣传影响力。精心制作活动海报、宣传长图等视觉产品,用精美图文和影像留存校园记忆。聚焦青年在学术竞赛、志愿服务、文体活动中的精彩瞬间,传递青春正能量,展现e青年的责任与担当。运营微信公众号、QQ、抖音、等新媒体平台,实现“一次采集、多元生成、全平台分发”。深入宣传党的理论和路线方针政策,引导青年坚定理想信念。弘扬中华优秀传统文化、革命文化和社会主义先进文化,培育积极向上的校园文化。关注青年需求,提供学业、就业、生活等方面的信息和服务,成为青年成长路上的“良师益友”。


文体赋能 绽放计科青春光彩

Women's Day
2.1 活力逐梦 淬炼强健体魄
在校运动会的绿茵场上,计算机科学与技术学院方阵步履铿锵、口号嘹亮,以整齐划一的姿态完成入场仪式,在长跑、跳高、铅球等项目中奋勇争先,最终荣获多个奖项,用汗水与呐喊诠释了强大的集体凝聚力。

“迎新杯”球类联赛火热开赛,篮球赛事同步推进,覆盖新生到高年级的全年级同学。赛场上,攻防转换间尽显协作默契,每一次精准传球、每一次关键扣杀,都让团队精神在对抗中闪光,也让新老生在竞技中快速熟悉、凝聚情谊。

创新打造学院特色活动——“青春彩虹跑”趣味运动。我们将色彩跑与计算机知识打卡相结合,在校园跑道上设置趣味编程问答、算法小游戏等互动关卡,让同学们在五彩斑斓的奔跑中释放学业压力,同时感受专业乐趣,活动累计吸引500余人次参与,在校园里掀起了一场活力四射的青春运动热潮。
2.2 艺韵流芳 涵养青春情怀
在第十六届“共青杯”合唱节的舞台上,计算机学院合唱团以饱满深情演绎红色经典曲目,用铿锵有力的歌声传递爱国情怀与青春理想,最终斩获三等奖,用艺术的力量点燃了青年学子的家国担当。

我们精心策划学院特色活动——IE音乐节,邀请校内乐队、歌手与我院同学同台演出,涵盖流行、摇滚、民谣等多元曲风,同时设置互动游戏与荧光应援环节,让同学们在旋律中释放青春能量,在歌声中拉近彼此距离,成为校园里最具活力的音乐盛宴。

学生会组织同学们积极响应学校号召,参与学校组织的“艺彩飞扬”第二届大学生文艺汇演等活动,汇集舞蹈、小品、乐器演奏、情景剧等多种表演形式,同学们自编自导将编程日常、校园生活搬上舞台,用创意与才华展现计科青年的多元风采和挺膺担当。


权益护航 筑牢青春成长港湾

Women's Day
我们致力成为同学们“想得起、找得到、靠得住”的温暖港湾,从细节处入手,优化服务保障。
精心策划迎新系列活动,从新生报到引导、宿舍帮扶到“新生破冰晚会”,全方位帮助新同学快速适应校园生活,在初入校园的陌生时刻,让每一位计科学子感受到家一般的温暖与归属;春秋两季定期开展文明寝室评比,引导同学们自觉营造整洁、安全、温馨、和谐的住宿环境,共建美好宿舍家园;积极设计、推出带有计算机学院特色的文创产品(如定制钥匙扣、院徽徽章、编程主题帆布袋),增强同学们对学院的归属感与认同感。


志愿同行 传递青春温暖力量

HORSE
学生会坚持将“小我”融入“大我”,搭建广阔的实践育人平台,用行动诠释青年担当。

在“雷锋月”志愿服务活动中,我们组织同学走进周边幼儿园,开展“趣味编程小课堂”“数字绘画启蒙”等科普活动,用简单易懂的方式向孩子们传递科技乐趣,让科学的种子在童心间生根发芽;同时,开展“致敬老兵·薪火相传”主题活动,走访慰问抗战老兵与退伍军人,聆听革命故事、帮助打扫庭院,在陪伴与倾听中传承红色精神,展现计科青年心怀家国、服务社会的责任与担当;此外,常态化开展校园志愿服务,在运动会、招聘会等大型活动中贡献青春力量,在点滴奉献中传递温情。

砥砺前行 共谱未来崭新篇章

Women's Day
回望2025年,计算机科学与技术学院学生会在服务同学成长、助力学院发展的道路上步履铿锵,收获了累累硕果与师生认可。
展望2026年,我们将继续坚守“服务同学、锻炼自我、促进成长”的初心,以更饱满的热情、更务实的作风,在组织建设、学术引领、文体赋能、权益服务、志愿实践等方面持续发力,努力成为让同学们更信赖、更满意的学生组织,为培养德智体美劳全面发展的新时代计算机人才贡献青春智慧与力量,共谱计科青春的崭新篇章!

👇
你的碎碎念,我侧耳倾听



责任编辑:陈思雨
执行编辑:陈思雨
图文来源:淮师大e青年微信公众号
审核:徐芳
审校:吕悦
终审:马东
欢迎提供
文字/摄影/视频
作品请投稿至164374525@qq.com
出品:淮师青年融媒体中心
本文部分图片来源网络,版权归原作者所有,
如有侵权请及时联系删除



评论