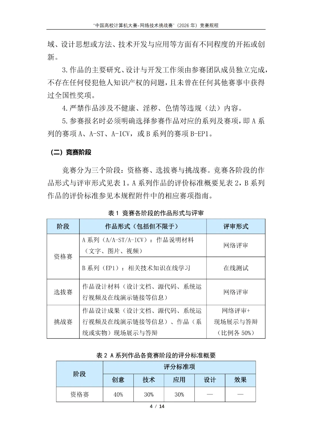
中国高校计算机大赛-网络技术挑战赛”(2026年)竞赛通知
“网络技术挑战赛”为“中国高校计算机大赛”的竞赛模块之一,旨在适应网络技术与应用的快速发展,对接经济社会人才需求,服务于网络强国建设,促进学生在网络技术与发明、设计与开发、应用与管理等方面的创新能力培养,促进相关专业的新工科人才培养与课程体系变革,促进创新教育范畴的产教融合、产学协同育人,促进学生科创成果的产业转化与创业孵化,实现以赛促教、以赛促学、以赛促产教融合。
“中国高校计算机大赛-网络技术挑战赛”入选中国高等教育学会“全国普通高校大学生竞赛榜单内竞赛项目”、“计算机类竞赛指数星级评价体系”四星级竞赛。
“网络技术挑战赛”采用作品赛形式,分为创意(A)、攻关(B)两大系列,面向各高校的在校本科生及研究生。
请各高校积极参与,按照通知和竞赛规程做好组织工作,并在指导教师工作量认可及参赛队伍经费等相关方面给予支持。竞赛详情请登录“中国高校计算机大赛-网络技术挑战赛"官网 (http://net.c4best.cn)查询。















2026年第十一届数维杯
大学生数学建模挑战赛(春季赛)正在报名中!


竞赛信息
本竞赛旨在通过搭建跨学科创新实践平台,鼓励学生运用数学工具解决现实问题,提升科学思维、创新意识与团队协作精神,促进产学研用协同创新。“数维杯”数学建模挑战赛分为春季赛和秋季赛,自2015年创办以来已连续举办十届。近年来,每届参赛队伍均超过万支,累计参赛高校千余所次,参赛总人数突破25万人,已成为基础学科与应用科技领域影响力较大的赛事之一。多所高校将本竞赛成绩作为综合素质测评、奖学金评定及保研加分的重要参考依据,欢迎广大教师和学生积极组队参赛。凡具有大学专科、本科、研究生学历的在读学生均可报名参赛。赛题内容涵盖经济、管理、环境、资源、生态、医学、安全等众多领域。竞赛要求每队1至3人,在规定时间内,就指定问题完成从模型建立、求解、验证到以论文形式呈现的全部工作。

组织单位
主办单位:天津市虚拟仿真学会

竞赛报名
扫码报名

或复制报名官网网址:
https://www.mojinghub.com/competitions/shuwei/2026
扫码进群

(进群获取历年数维杯资料及最新资讯)

参赛对象
竞赛分为研究生组、本科生组、专科生组。报名时请选择对应组别:研究生组、本科组:从A、B题中任选一题;专科组:从A、B、C题中任选一题。每名学生只能加入一个团队报名。

时间安排
竞赛时间:2026年5月8日上午9时至2026年5月11日上午9时。
论文截止提交时间:2026年5月11日上午10时

奖项设置
本届竞赛按赛题、分组别评奖,设立以下奖项:
数维杯冠名奖(3支队伍):每队奖金1000元;
数维杯创新奖(10支队伍):每队奖金500元;
一等奖、二等奖、三等奖、优秀奖。
一、二、三等奖获奖队数原则上不超过参赛队总数的5%、15%、30%。从一等奖队伍中择优推荐至少20支队伍参加“数维杯冠名奖”答辩。
获奖证书:优秀奖仅颁发电子版证书,其余奖项均颁发电子版及纸质版证书。具体奖励办法将在报名官网另行通知。

联系方式
联系电话/微信:13948716615(刘老师)
电子邮箱:mcm@nmmcm.org.cn
官方公众号:数维杯数学建模竞赛组委会

点击下方“阅读原文”进入竞赛官网
更多赛事资讯请关注数模乐园微信公众号
推荐阅读



扫码关注我们
关注数学建模领域头部平台





评论