华素营销2026年AI应用大赛评比——销售篇
华素营销2026年AI应用大赛
智启医药营销,AI赋能实干
—以AI创新破解工作痛点 以技术应用提升工作效能

活动说明
为深入贯彻“人工智能+”行动部署,落实海南华素医药营销有限公司数字化转型战略,推动AI技术与医药营销、市场推广、产品赋能等核心工作深度融合,破解工作中的效率瓶颈,挖掘员工创新潜力,培育新质生产力,助力公司高质量发展,经公司领导研究决定,组织开展AI实际应用工作大赛。
投票时间
2026年3月24日-2026年3月27日
投票规则
每人可投1票
投票栏见文末
01

商务部—AI应用方案

(点击图片即可查看详情)
02

电商部—医药电商产品详情页AI合规审核落地实施方案
(点击视频即可查看详情)
03

电商部—AI工具助力医药电商素材提效及脚本策划优化方案
(点击视频即可查看详情)
04

销售部·吉林·张括—AI赋能医药销售破局:华素医药一线实战方案
(点击视频即可查看详情)
05

销售部·吉林·张钧—AI助手赋能药品营销:全面提升工作效率,驱动业绩增长

(点击图片即可查看详情)
06

销售部·口腔医学部·吉林·高梓嘉—AI赋能·医用口腔护理“诊域营销”提质增效方案
(点击视频即可查看详情)
07

销售部·甘青—AI赋能甘青区域新品铺货与动销提升方案

(点击图片即可查看详情)
08

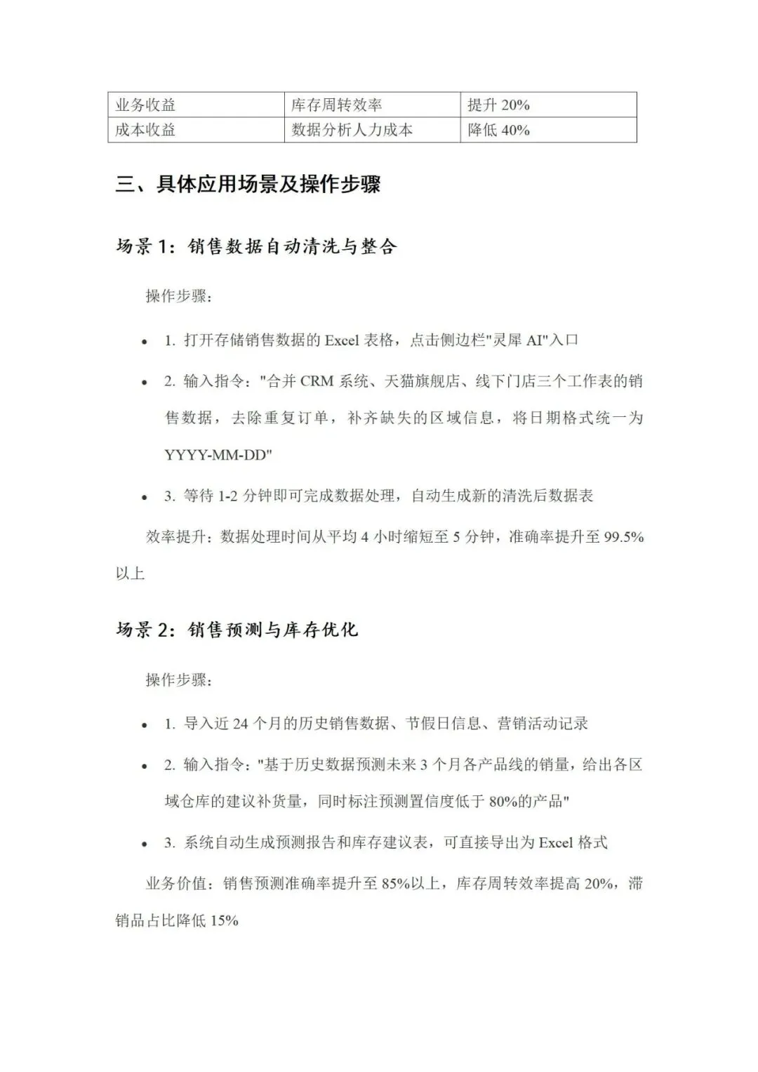
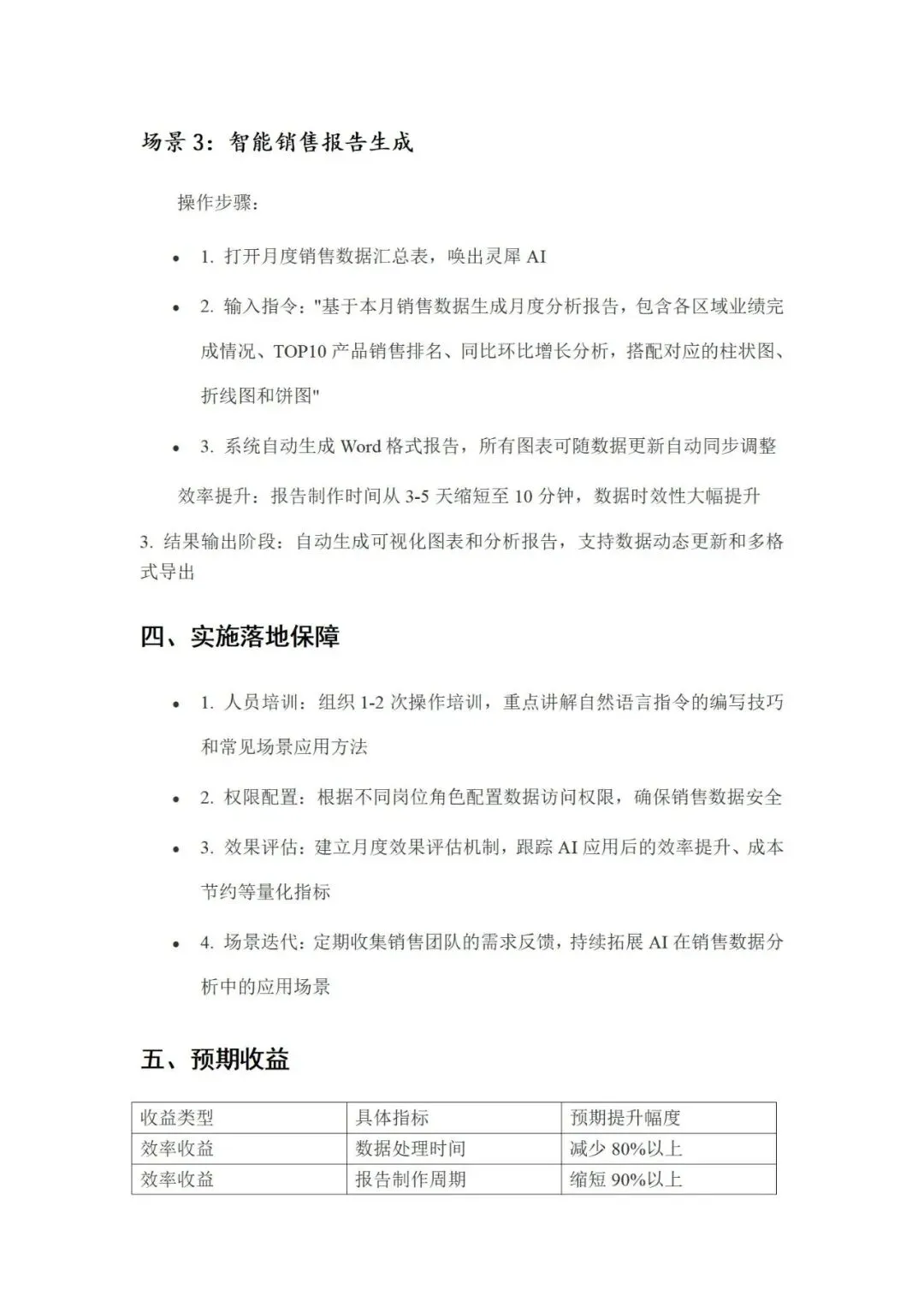
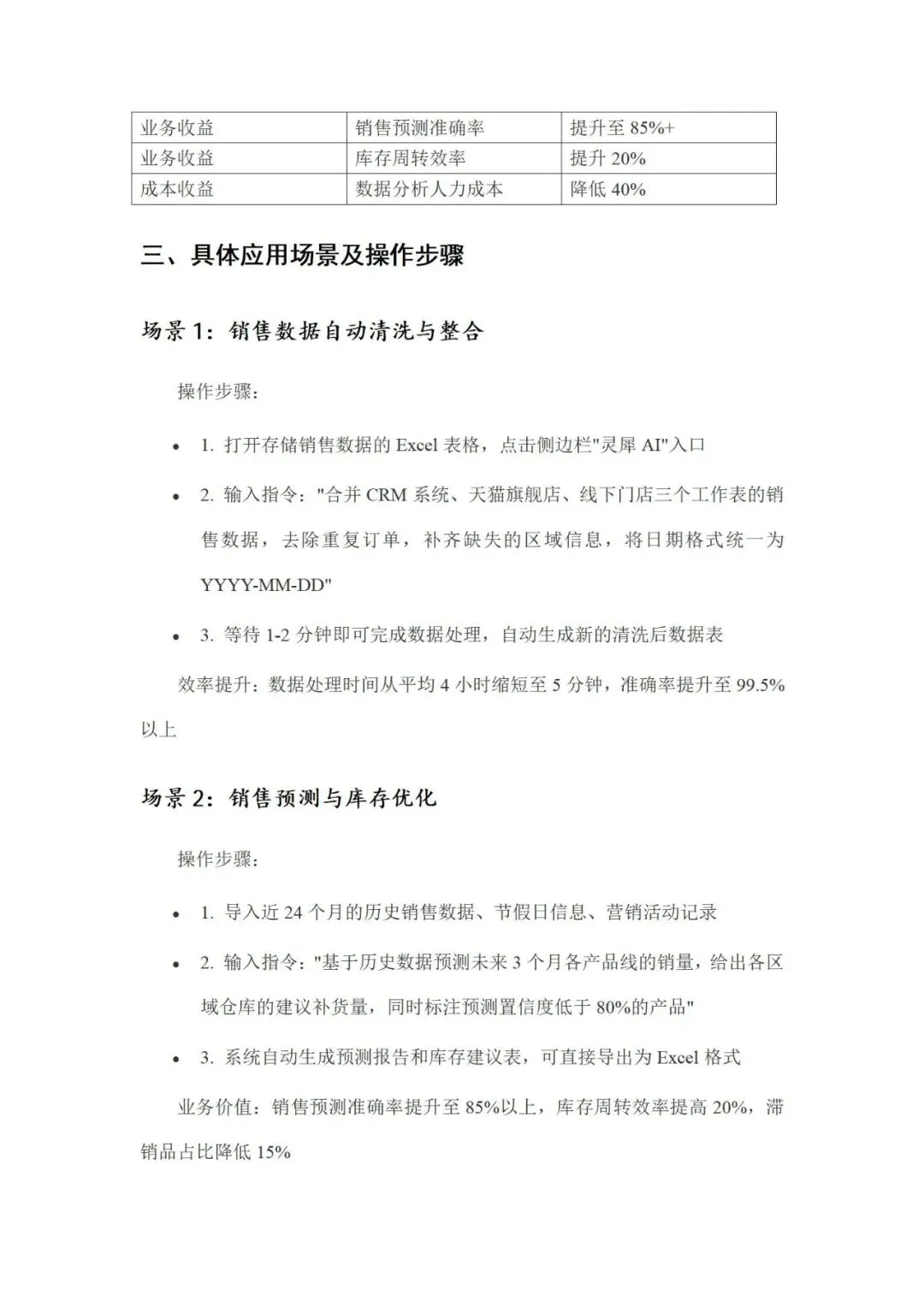
销售部·山东·陈文正—灵犀AI在销售数据分析工作中的应用方案








(点击图片即可查看详情,可左右滑动)
09

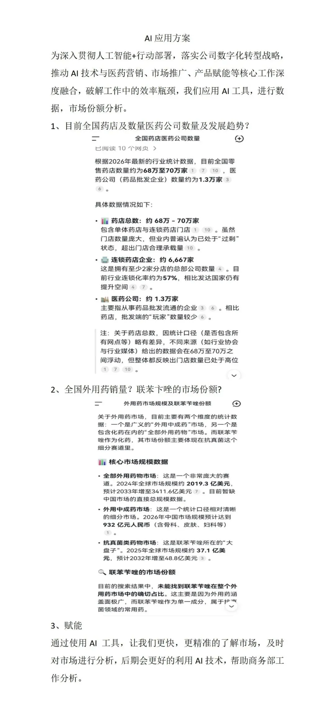
销售部·河南·丁山—利用简单的AI分析市场的概述

(点击图片即可查看详情)
10

销售部·江苏·李磊—AI赋能OTC销售参赛方案

(点击图片即可查看详情)
11

销售部·福建—厦门市场产品推广
(点击视频即可查看详情)
12

销售部·粤东·汤武进—利用豆包制作工作汇报
(点击视频即可查看详情)
13

销售部·粤东—国药集团一致药业股份有限公司备案协议解读
(点击视频即可查看详情)
14

销售部·粤西·谢楚桐—AI工具操作过程&作品实际应用效果
(点击视频即可查看详情)
15

销售部·粤西·罗小蝶—粤西2025年飞赛乐6片出库数据分析
(点击视频即可查看详情)
16

销售部·广西·刘凯—AI辅助销售数据复盘

(点击图片即可查看详情)

投票栏

华素制药是一家专注于国民身心健康的企业,其产品涵盖了感冒、消化、心血管、口喉健康、神经系统等多个领域。今后,华素制药将继续推出致力于国民身心健康的产品,回报国民对华素制药的支持。



评论