华素营销2026年AI应用大赛评比——职能篇
华素营销2026年AI应用大赛
智启医药营销,AI赋能实干
—以AI创新破解工作痛点 以技术应用提升工作效能

活动说明
为深入贯彻“人工智能+”行动部署,落实海南华素医药营销有限公司数字化转型战略,推动AI技术与医药营销、市场推广、产品赋能等核心工作深度融合,破解工作中的效率瓶颈,挖掘员工创新潜力,培育新质生产力,助力公司高质量发展,经公司领导研究决定,组织开展AI实际应用工作大赛。
投票时间
2026年3月24日-2026年3月27日
投票规则
每人可投1票
投票栏见文末
01

财务部·赵长庆—AI应用方案

(点击图片即可查看详情)
02

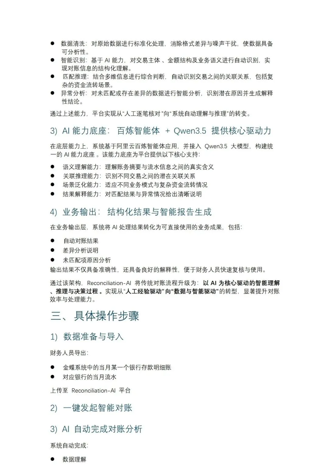
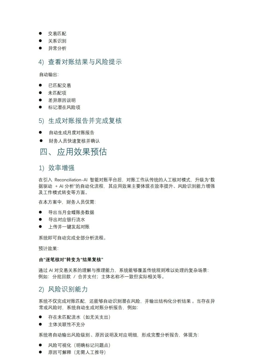
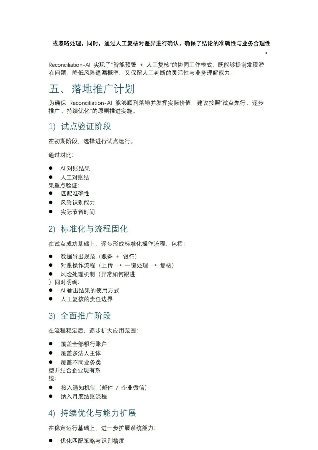
财务部·姜海晨—Reconciliation-AI书面方案报告










(点击图片即可查看详情,可左右滑动)
03

销售管理部·郭雅婷—AI赋能B端违规挂网药品数据监测
已关注
关注
重播 分享 赞
(点击视频即可查看详情)
04

销售管理部·沈瑶—AI赋能提效应用
已关注
关注
重播 分享 赞
(点击视频即可查看详情)
05

产品市场部·产品部—AI赋能产品调研环节流程
已关注
关注
重播 分享 赞
(点击视频即可查看详情)
06

产品市场部·市场部—AI 医药品类的热度预测与投放规划
已关注
关注
重播 分享 赞
(点击视频即可查看详情)
07

供应链部—AI赋能供应链部采购提效方案
已关注
关注
重播 分享 赞
(点击视频即可查看详情)
08

质量部—AI赋能质量培训方案
已关注
关注
重播 分享 赞
(点击视频即可查看详情)
09

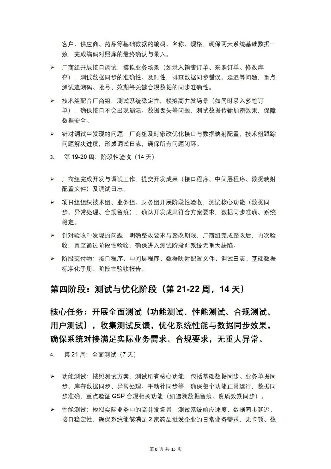
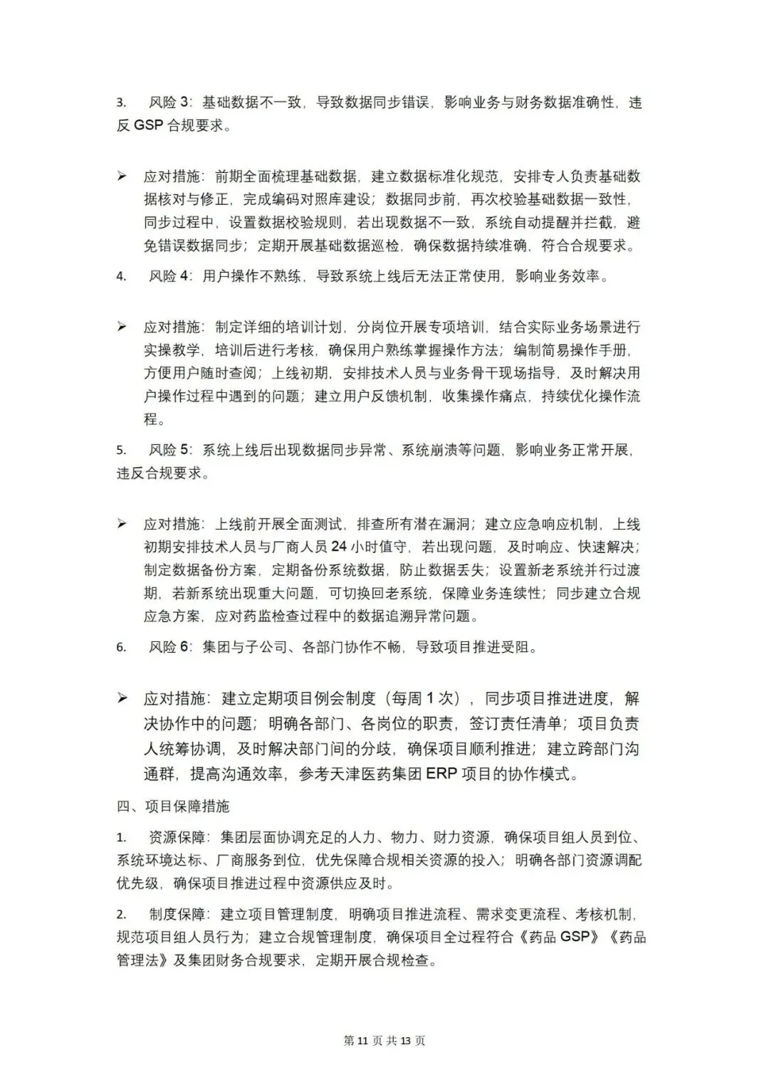
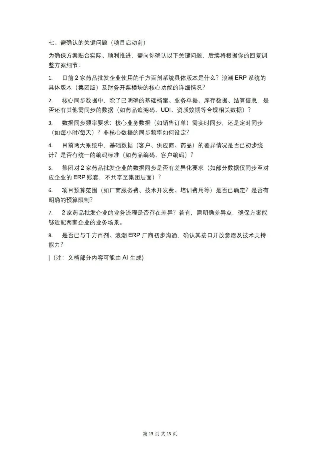
质量部—千方百剂与浪潮ERP系统对接项目实施方案(药品批发集团版)













(点击图片即可查看详情,可左右滑动)
10

综合运营部·翟元—基于豆包+WPS AI的会议纪要高效生成与校验方案
已关注
关注
重播 分享 赞
(点击视频即可查看详情)

投票栏

华素制药是一家专注于国民身心健康的企业,其产品涵盖了感冒、消化、心血管、口喉健康、神经系统等多个领域。今后,华素制药将继续推出致力于国民身心健康的产品,回报国民对华素制药的支持。



评论