2026无人配送市场空间、商业模式及支持政策分析报告

丨扫上图二维码,加入星球下载5K+资料
丨知识、问答与合作,AI行业必备工具
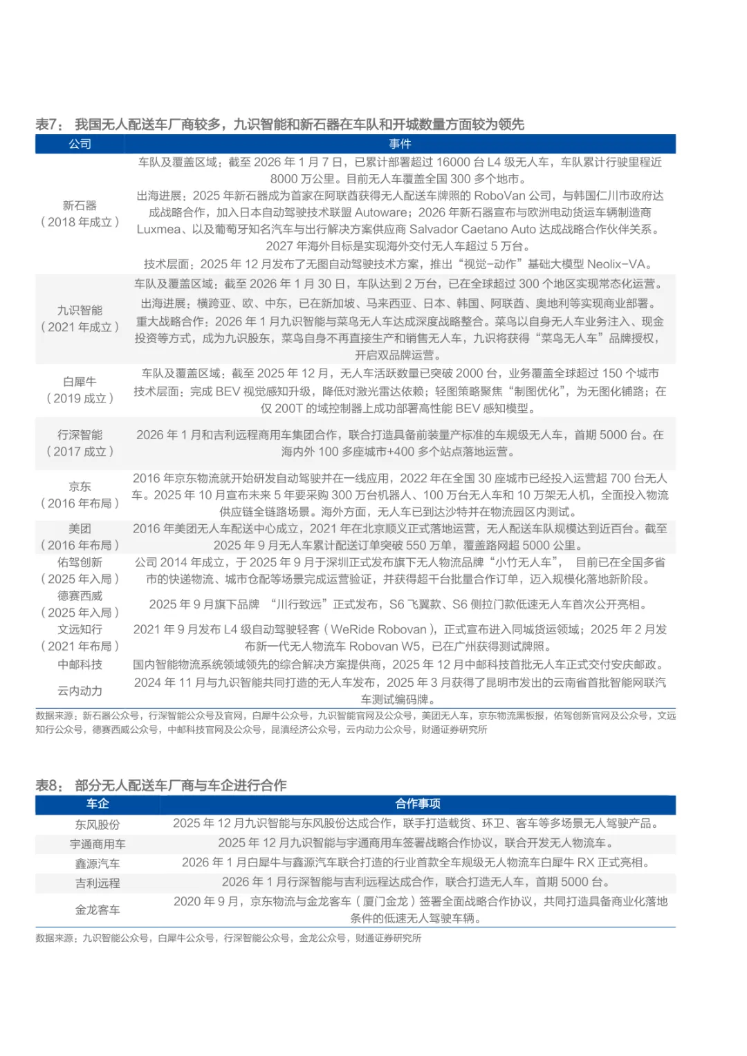
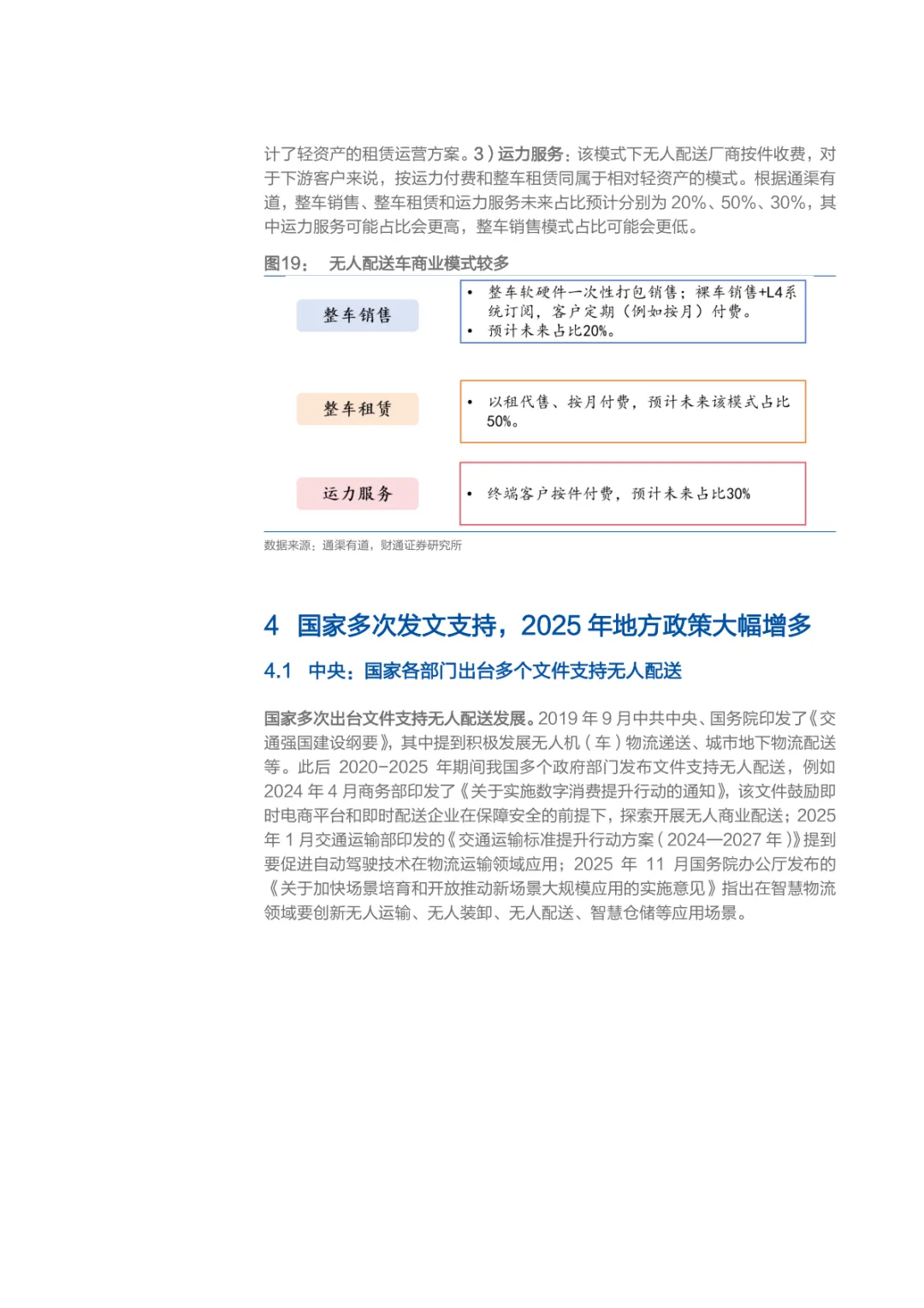
导读:无人配送车作为无驾驶舱、具备 L4 级以上自动驾驶能力的新型运载工具,能有效解决末端配送效率低、成本高的痛点,2025 年迎来规模化加速,预计全年出货量增至 5 万台。市场空间广阔,2025 年我国快递业务收入已达 1.5 万亿元,即时配送订单规模持续扩大,预计 2030 年即配收入超 4000 亿元。应用场景覆盖城市配送、城乡转运、园区物流等,70% 集中于城市配送领域,快递与批发零售业为核心应用场景。行业参与者包括初创公司、互联网大厂及智驾企业,新石器、九识智能等企业在车队规模与覆盖区域上领先。商业模式涵盖整车销售、租赁及运力服务三类。政策支持持续加码,国家多部门发文鼓励,2025 年地方政策数量大幅增长,从车辆规格、保险、路权等方面提供规范指引,为行业发展奠定坚实基础。
来源:互联网






















往期推荐
今日报告分享
免责声明:本平台只做内容的收集及分享,报告版权归原撰写发布机构所有,AI行业社群通过公开合法渠道整理,如涉及侵权,请联系我们删除,客服:e60086;如对报告内容存疑,请与撰写、发布机构联系。

关注公众号获取更多内容






评论