4.7止|市场监管总局直属单位2026年度第一批公开招聘公告



根据工作需要,市场监管总局17家直属单位开展2026年度第一批公开招聘工作,现将有关事项公告如下:
一、招聘单位情况
详见招聘单位官方网站或微信公众号。
二、招聘对象
1.2026年国内高校应届毕业生:含两年择业期内未落实工作单位的高校毕业生,不含各类定向生、委培生。2026年12月31日前取得毕业证、学位证。京内生源应具有北京市常住户口(不含北京高校学生集体户口),京外生源须符合应届毕业生进京落户政策。应届毕业生可报考符合条件的社会招聘岗位。
2.社会人员(含留学回国人员、博士后出站人员):应聘人员在报名时已取得与最高学历对应的毕业证、学位证,具有应聘岗位所需的资格条件,具有北京市常住户口(不含北京高校学生集体户口)。
留学回国人员应于报名截止前完成教育部留学服务中心学历学位认证(港澳台等地区毕业生参照留学回国人员报考条件)。具有北京市常住户口,且取得国(境)外学位不超过两年、尚未落实工作单位的留学回国人员可报考京内生源应届毕业生岗位。博士后出站时间要求详见《招聘岗位信息表》。因在京单位落户指标及相关政策要求,部分岗位允许符合在京落户条件的非京籍留学回国人员和博士后出站人员报考,详见《招聘岗位信息表》。
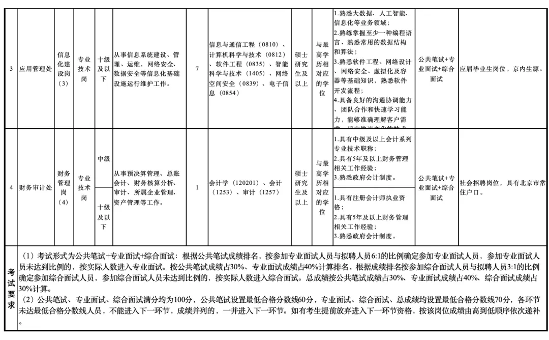
三、招聘岗位及资格条件
具体岗位详见《招聘岗位信息表》。资格条件如下:







完整附件点击文末蓝字,官网请点击文末左下角“阅读原文”
1.具有中华人民共和国国籍。
2.拥护中华人民共和国宪法,拥护中国共产党领导和社会主义制度,具有良好的政治素质,品行端正,遵纪守法。
3.政治立场坚定,深刻领悟“两个确立”的决定性意义,增强“四个意识”,坚定“四个自信”,做到“两个维护”,在思想上政治上行动上同以习近平同志为核心的党中央保持高度一致。
4.具备招聘岗位所需的学历学位、专业等条件,详见《招聘岗位信息表》。岗位要求的专业为最高学历所学专业(尚未取得毕业证的应聘人员以即将获得的最高学历报考)。专业主要依据教育部《普通高等学校本科专业目录(2025年)》《研究生教育学科专业目录(2022年)》《授予博士、硕士学位和培养研究生的学科、专业目录》。如所学学科专业不在上述专业目录中,但与岗位所要求的学科专业类同的应聘人员,可以主动联系招聘单位确认报名资格。
5.年龄不超过38周岁(1987年3月1日以后出生),博士研究生年龄可放宽至40周岁(1985年3月1日以后出生),专业技术中级及以上岗位可放宽至40周岁(1985年3月1日后出生)。
6.具有正常履行职责的身体条件。
7.符合岗位所需要的其他条件。
8.符合人事管理回避有关政策规定。
9.有下列情形之一者,不得报考:因犯罪受过刑事处罚的;被开除中国共产党党籍的;被开除公职的;被依法列为失信联合惩戒对象的;正在接受纪律审查的或涉嫌违法犯罪正在接受调查的;以往在公务员考录、事业单位公开招聘中被认定有舞弊行为还在禁考期的;法律法规规定不得聘用为事业单位工作人员等其他情形的。
四、报名和考试
1.报名。应聘人员在规定时间内登录国家市场监督管理总局直属单位公开招聘平台(https://lusiax.com/ecos/1757264703)注册报名,每人限报1个岗位,报名时间为2026年3月25日9时起至2026年4月7日24时止。
2.资格审查。招聘单位对应聘人员进行资格审查,通过资格审查人数与招聘岗位人数比例未达到3:1的,减少该岗位招聘人数或取消该岗位招聘计划。对于取消的岗位,该岗位通过资格审查人员可在规定时间内改报其他符合报考条件的岗位,具体改报时间将另行通知。
资格审查贯穿招聘全过程,任何环节发现应聘人员不符合资格条件的,取消应聘或者聘用资格。
3.考试确认。通过资格审查且需参加公共笔试的考生,登录国家市场监督管理总局直属单位公开招聘平台,于后续公共笔试公告中规定的时间内进行考试确认。逾期未完成考试确认的,视为自动放弃考试资格。公共笔试由市场监管总局人事司统一组织,不指定任何形式的参考资料。
4.考试。详见招聘单位《招聘岗位信息表》。
5.体检和考察。根据总成绩排名,按岗位招聘人数1:1的比例确定体检和考察人选。按照有关规定到考察人选所在单位(院校),对其思想政治表现、道德品质、业务能力、工作实绩、遵纪守法及廉洁自律等情况进行考察,并查阅考察人选干部人事档案。如有应聘人员放弃体检、考察,或体检、考察不合格的,依总成绩递补。
体检标准参照《公务员录用体检通用标准(试行)》执行。招聘单位或者体检对象对体检结论有疑问的,可以进行复检。复检要求应在接到体检结论通知之日起7日内提出,招聘单位应尽快安排复检,复检只能进行一次,体检结果以复检结论为准。
6.公示和聘用。根据考试、体检和考察情况,确定拟聘用人员,在中央和国家机关所属事业单位公开招聘服务平台以及市场监管总局网站公示,公示期5个工作日。公示结果不影响聘用的,办理相关手续。
五、工资福利待遇
事业单位聘用人员按照国家有关政策规定享受相应工资福利待遇,签订聘用合同并办理相关手续;企业、社会团体聘用人员按照国家有关政策规定享受相应工资福利待遇,签订劳动合同并办理相关手续。
六、注意事项
1.应聘人员应如实填写个人信息并提供相关证明材料,招聘过程中有弄虚作假、徇私舞弊等行为的,取消考试、聘用资格。
2.应聘人员与招聘单位工作人员有亲属关系的,应当在报名时主动报告,严格落实回避规定。
3.招聘单位将在报名网站或单位官网等渠道发布考试等相关信息,请应聘人员关注。应聘人员应确保联系方式正确、畅通,因无法与应聘人员取得联系所造成的后果,由应聘人员自行承担。招聘过程中,未能进入下一环节的人员,不再另行通知。
4.招聘工作坚持公开、公平、公正原则,严格按照规定的要求和程序进行,接受社会监督。
市场监管总局人事司
2026年3月24日
附件下载:
附件:市场监管总局直属单位2026年度第一批公开招聘岗位信息表.xlsx
【完整附件及官网请点击左下角“阅读原文”】





评论