河南农业“四个”融入服务全国统一大市场建设
2026年省政府工作报告提出,制定我省融入服务全国统一大市场建设行动方案。
3月27日,首个实施方案——《河南省农业融入服务全国统一大市场建设实施方案》正式对外公布。该文件成文日期为3月15日。

3月19日,《河南日报》就纵深推进河南农业融入服务全国统一大市场,采访了省委农办主任,省农业农村厅党组书记、厅长孙巍峰。孙巍峰表示,在农业领域,将重点建设特色鲜明、安全韧性的产业链接枢纽,纵深推进我省粮食和重要农产品、农业科技、农业社会化服务融入服务全国统一大市场,为我省融入服务全国统一大市场贡献农业力量。
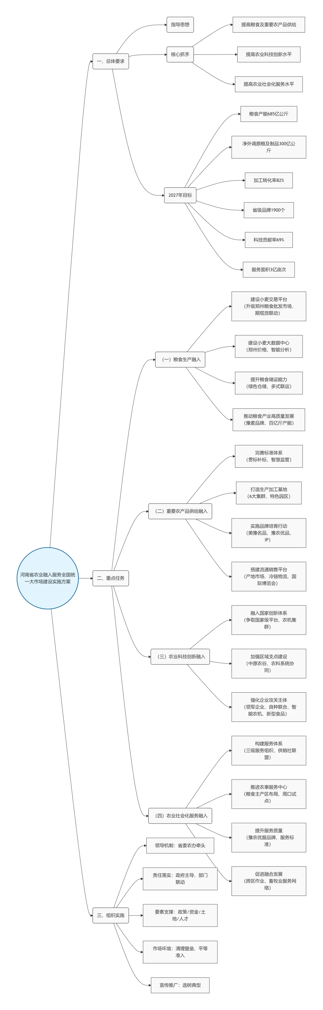
方案旨在发挥河南农业大省优势,以提高粮食和重要农产品供给保障水平、农业科技创新水平、农业社会化服务水平为突破口,主动融入和服务全国统一大市场。

四大重点任务
(一)粮食生产融入服务全国统一大市场

(二)重要农产品供给融入服务全国统一大市场

(三)农业科技创新融入服务全国统一大市场

实施周口国家农高区高质量发展三年行动,提速小麦全产业链创新发展。
打造中原农谷种业“航母”,牵头建设农业领域育种方向国家人工智能应用中试基地,建设新乡生物育种国家区域性种业创新基地,参与实施农业领域首个国际大科学计划,主导开展粮食、油料、畜禽、果蔬等育种领域联合创新。
(四)农业社会化服务融入服务全国统一大市场


|《河南省农业融入服务全国统一大市场建设实施方案》原文点击“阅读原文”。


评论