浦江一夜市场地将要整体招租…
来源:浦江房网
版权归原作者所有,如有侵权请及时联系
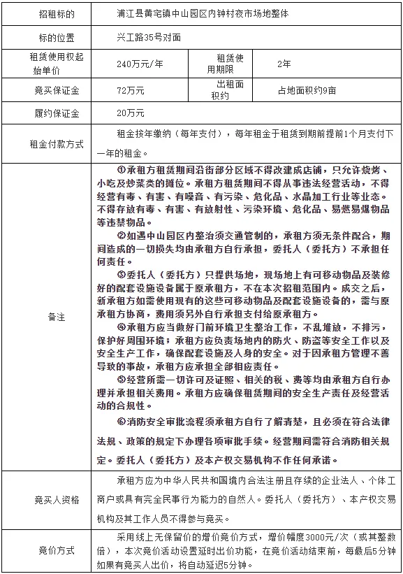
受浦江县黄宅镇人民政府委托,本公司将于2026年4月13日上午9:00-9:10止(如发生自动延时的,截止时间以延长后的结束时间为准)在浦江资产数智化云交易平台(京东APP搜索“浦江资产”一键即达;https://zichan.jd.com)对下列标的进行公开竞价活动,公告如下:


(▲长按二维码)

戳原文,浦江房网~

浦江一夜市场地将要整体招租…
来源:浦江房网
版权归原作者所有,如有侵权请及时联系
受浦江县黄宅镇人民政府委托,本公司将于2026年4月13日上午9:00-9:10止(如发生自动延时的,截止时间以延长后的结束时间为准)在浦江资产数智化云交易平台(京东APP搜索“浦江资产”一键即达;https://zichan.jd.com)对下列标的进行公开竞价活动,公告如下:


(▲长按二维码)

评论