2026年3月30日市场观点摘要

chengsenw 网络营销评论1阅读模式

2026年3月30日市场观点摘要

《每日市场观点汇总》内容是什么:

把一些网络大V或者研报的最新观点进行提炼汇总,供参考!

欢迎私信讨论文中观点:2026年3月30日市场观点摘要

全球市场涨跌情况:
2026年3月30日市场观点摘要
2026年3月30日市场观点摘要
2026年3月30日市场观点摘要
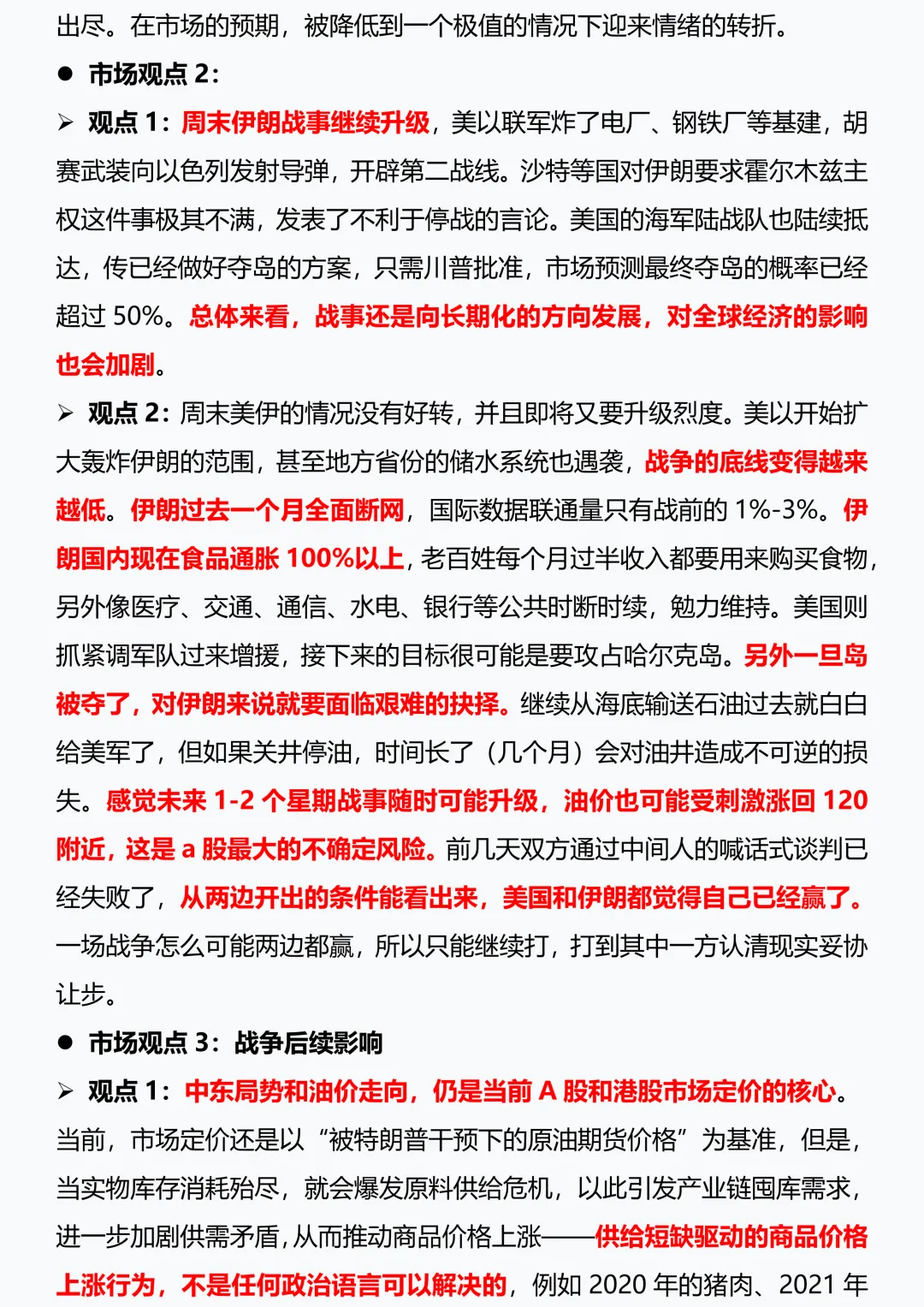
今日市场观点:
2026年3月30日市场观点摘要
2026年3月30日市场观点摘要
2026年3月30日市场观点摘要
风险提示:
文财:一个起早贪黑,坚守道德底线的金融民工
文中内容均来源于网络,文中出现的个股只是举例描述,不做具体推荐
投资有风险,投资需谨慎!
2026年3月30日市场观点摘要
长按扫描下面二维码关注我
获取每日市场观点汇总

2026年3月30日市场观点摘要

 
chengsenw
  • 本文由 chengsenw 发表于 2026年3月30日 00:54:27
  • 转载请务必保留本文链接:https://www.gewo168.com/30778.html
匿名

发表评论

匿名网友

:?: :razz: :sad: :evil: :!: :smile: :oops: :grin: :eek: :shock: :???: :cool: :lol: :mad: :twisted: :roll: :wink: :idea: :arrow: :neutral: :cry: :mrgreen: