合规领航・2026 全球化学品市场准入巡回研讨会---阜新站

2026年全球化学品注册及监管体系正迎来前所未有的深度变革。
欧盟CLP法规修订案实施、美国TRI(毒性物质排放清单)扩容、土耳其KKDIK注册制度最新调整、乌克兰UA REACH/CLP实施时间调整、法国PFAS禁令生效、瑞士PCN毒物中心通报制度全面实施、中国GB 30000系列标准、《生态环境法典》及《危险化学品安全法》等强制性法规落地以及越南《化学品法》正式生效,一场横跨中国、欧盟、美国及亚太地区的合规浪潮,正以超出预期的速度席卷各行各业。您是否已为这场变局做好准备?


欧盟计划将化学品注册号的有效期缩短至10年,ECHA(欧洲化学品管理局)有权因数据未及时更新或审查不通过等原因取消企业的注册资格,重新注册或成本高昂,这对中小企业而言更是沉重的负担。曾经的注册投入又该如何?
CLP新危害类别(EDCs、PBT/PMT)将如何重塑您的产品分类与标签体系?微塑料首份年度排放报告窗口即将关闭,企业是否已备妥数据?PFAS横向限制案进入关键评估期,将影响哪些行业?瑞旭集团将提供详尽的技术解析与企业应对策略,助您提前布局、从容应对。


《危险化学品安全法》(2026年5月施行)、涂料新国标GB 30981系列(2026年6月实施)、《生态环境法典》(2026年8月施行)、食品接触材料系列GB标准更新、HFCs/HCFCs受控物质禁令,各项法规的核心要求与合规行动要点如何?


日本PFHxS禁令生效、韩国MSDS整改要求落地、新加坡强制化学品申报框架启动、越南新《化学品法》全面实施,企业何去何从?


2026年,全球化学品统一分类和标签制度(GHS)将迎来一系列重大更新,此轮更新涉及中国,欧盟、美国等主要国家和地区。这些更新将对化学品制造商、进口商和分销商产生哪些深远影响?SDS和标签需要如何更新?


双碳新政频出,化工企业如何应对国内外合规挑战?企业如何践行绿色发展战略?化工企业在供应链上如何实现绿色低碳并保持可持续发展?
为帮助企业深入了解最新的化学品法规资讯及要求,掌握合规策略,瑞旭集团特此举办“合规领航・2026 全球化学品市场准入巡回研讨会”,此次巡回第1站-阜新站。本次会议邀请了瑞旭集团多领域专家为企业答疑解惑,聚焦全球化学品法规最新进展、GHS全球实施动态以及绿色低碳要求及转型策略,为企业提供实战经验与解决方案。
我们特邀请您参加此次会议,期待共同探索合规与可持续发展的未来之路!
第一场合规领航・2026 全球化学品市场准入巡回研讨会---阜新站
会议时间:4月17日
会议地点:辽宁省阜新市海州区西山街道西山路11号西山宾馆2号楼一楼大会议厅
费用:免费
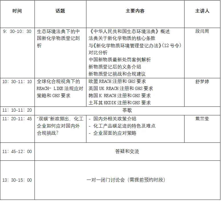
▌会议议程

▌主讲人
段闫周工化事业部亚太区经理
跟踪研究全球化学品注册超过15年,熟悉全球主要国家的化学品注册要求,特别擅长中国新化学物质申报管理和中国台湾化学品申报,完成中国新物质常规申报、简易申报等所有类型的申报案例数百份,中国台湾既有物质和新物质各类申报超过200份,深入了解中国新物质管理和国外法规管理的差异,擅长化学品统筹全球注册的管理应对。
舒梦婷工化事业部大客户高级经理
自 2011 年加入瑞旭集团,深耕全球化学品法规合规领域十余年,累计服务数百家上市公司及行业头部企业,拥有丰富的全流程项目实操与复杂法规问题解决经验。
专业精通欧盟 REACH、韩国 KREACH、英国 UKREACH、土耳其 KKDIK等核心国家及地区化学品法规,深度掌握全球 GHS 统一化学品分类、标签与安全数据单(SDS) 体系,熟悉各国法规更新、通报流程、合规策略及供应链合规管理要求。
擅长为企业提供一站式合规解决方案,覆盖法规研判、注册申报、风险评估、合规核查、体系搭建及持续合规维护等全链条服务,助力企业高效应对各国贸易准入要求,降低合规风险,保障产品顺利出口、稳定进入国际市场。
戴竺莹可持续发展部高级经理
本硕均就读于美国伊利诺伊大学香槟分校环境工程专业,长期深耕生命周期评价(LCA)领域、专注双碳行业趋势研究。精通主流LCA软件与数据库的系统应用,主导交付多个环境产品声明(EPD)、产品碳足迹(PCF)项目。目前担任UL Solution外部LCA咨询师,在电子电器、建材、化学品行业拥有深厚经验。
▌报名及联系方式
微信扫描以下小程序报名,了解会议详情,报名参加线下会议。每家单位限两人,名额有限,先到先得。

联系人:吕晓飞13093775100 0571-87206536
邮箱:lxf@cirs-group.com
关于瑞旭集团 ——
瑞旭集团(CIRS)是一家全球专业的产品安全管理服务机构,成立于2007年,总部位于杭州,在爱尔兰、美国、英国、韩国、上海、北京、南京等地拥有分支机构, 专业为化工、化妆品、食品、医疗器械、消毒品、农化和消费品企业,科研机构及行业协会提供从合规咨询、实验室检测、创新研发,到数据服务的一站式合规解决方案,帮助企业实现产品合规,快速获得市场准入,提升全球竞争力。
瑞旭集团工业化学品事业部有七十余人,硕士和博士学历超过60%,专业背景包含环境科学,药理学,化学工程与工艺,材料工程等,并有4名中国毒理学会注册毒理学家,团队超过50%人员有超过10年各国化学品法规合规工作经验,成功帮助全球数千家企业良好应对化学品法规,保障贸易顺利开展。



评论