社会信用体系如何重塑招投标市场的底层逻辑?

社会信用体系建设,是一场跨越二十余年的国家级战略工程。从宏观政策的顶层设计到行业实践的落地生根,从微观试点的探索突破到全面铺开的制度刚性,这一体系已从最初的“软约束”逐步演变为市场经济运行的“硬规则”,成为建设全国统一大市场的关键支撑。
2014年,国务院印发《社会信用体系建设规划纲要(2014—2020年)》(国发〔2014〕21号),首次从国家层面系统规划了社会信用体系建设的路线图。彼时,社会信用体系还被视为“整顿市场经济秩序的辅助手段”,重点聚焦于政务诚信、商务诚信、社会诚信和司法公信四大领域,核心目标是“到2020年基本建成覆盖全社会的征信系统”。这一阶段,各地陆续搭建信用信息共享平台,企业信用档案开始建立,但信用评价结果的应用仍多停留在“参考层面”,尚未形成刚性约束。

2026年,国务院办公厅印发《关于建立企业信用状况综合评价体系的实施方案》(国办发〔2026〕8号),标志着社会信用体系建设进入“深水区”。与2014年的“框架搭建”不同,2026年的方案直指“评价标准统一化、结果应用刚性化、监管协同化”,明确提出“建立全国统一的企业信用状况综合评价体系,将信用评价结果作为市场准入、行政审批、政府采购、招投标等领域的强制性审查条件”。这一转变,意味着社会信用体系已从“分散试点”走向“全国统一”,从“柔性引导”走向“制度刚性”,正式成为连接“全国统一大市场”建设的核心纽带——只有信用良好的企业才能在全国范围内自由流动、公平竞争,彻底打破地方保护和区域壁垒。

二十余年的持续推进,让“信用即资产”从口号变为共识。从最初的企业信用档案建立,到如今信用评价结果与融资、招投标、政策补贴直接挂钩;从地方信用平台的“信息孤岛”,到全国信用信息共享平台的“一网通查”,社会信用体系已深度嵌入市场经济运行的每一个环节,成为企业生存发展的“生命线”。
对于招投标企业而言,社会信用体系从“软约束”到“硬规则”的转变,意味着招投标市场的准入逻辑、竞争规则、监管方式已发生根本性重构。
市场准入:从“资质审查”到“信用前置”
过去,企业参与招投标只需满足注册资本、业绩、资质等“硬性条件”,信用评价多为“加分项”;如今,信用评价结果已成为“准入前置条件”。根据国办发〔2026〕8号文要求,所有参与政府采购、工程招投标的企业,必须先通过“全国企业信用状况综合评价体系”的信用审查,信用等级低于“B级”的企业将被直接排除在投标资格之外。
例如,某地2025年试点“信用准入制”后,一家注册资本雄厚但存在“环保行政处罚未修复”记录的企业,因信用等级为“C级”,在参与政府工程投标时连报名资格都被系统自动拦截。这意味着,企业不能再仅靠“资质堆砌”参与竞争,必须将信用管理纳入核心战略,否则连“入场券”都拿不到。
评标规则:从“价格主导”到“信用权重优先”
传统招投标中,“最低价中标”曾是主流规则,导致“低价中标、高价索赔”“偷工减料”等乱象频发。如今,信用评价结果在评标中的权重已大幅提升,部分地区甚至将“信用分”设为“一票否决项”。
根据国办发〔2026〕8号文,招投标项目需明确“信用评价结果在评标中的权重不低于15%”,对于“AAA级信用企业”,可直接给予“技术标加分”或“免予提交部分证明材料”的便利。例如,在某央企2026年的物资采购招标中,两家企业报价相近,但最终“AAA级信用企业”因信用分高出12分而中标,招标方明确表示:“信用良好的企业,履约风险更低,这是比价格更重要的考量。”
监管方式:从“事后处罚”到“全过程信用约束”
过去,招投标监管多聚焦于“开标、评标”环节,对中标后的履约行为缺乏有效约束;如今,信用体系实现了“从投标到履约”的全过程监管。中标企业的合同履行情况、工程质量、农民工工资支付等数据,将实时上传至全国信用信息共享平台,若出现“履约不力”“拖欠工资”等失信行为,企业信用等级将被直接降级,并在“信用中国”网站公示,影响其后续参与所有招投标项目。
例如,某建筑企业中标后拖欠农民工工资,被人社部门列入“失信联合惩戒名单”,其信用等级从“AA级”降至“D级”,不仅被禁止参与当地政府投资项目投标,还被银行收紧了信贷额度,陷入“一处失信、处处受限”的困境。
企业应对:从“被动应对”到“主动管理”
面对招投标市场的信用重构,企业必须从“被动接受信用评价”转向“主动管理信用风险”:
一是建立“信用管理专班”,定期监测企业工商、税务、司法、环保等信用记录,及时修复失信行为(如通过“企信修”等专业机构进行信用修复);二是将“信用评价”纳入企业战略,通过优化内部治理、履行社会责任(如发布ESG报告)提升信用等级;三是借助“绿金科技”等数字化工具,建立“招投标信用风险预警系统”,提前识别投标过程中的信用风险点(如关联围标、资质造假等)。
从国发〔2014〕21号到国办发〔2026〕8号,社会信用体系建设走过二十余年,从“框架搭建”到“制度刚性”,从“分散试点”到“全国统一”,已成为建设全国统一大市场的核心支撑。对于招投标企业而言,信用不再是“锦上添花”,而是“生存底线”——只有将信用管理融入企业运营的每一个环节,才能在“信用重构”的市场中赢得先机,实现可持续发展。
国务院办公厅印发《关于建立企业信用状况
综合评价体系的实施方案》的通知
国办发〔2026〕8号
各省、自治区、直辖市人民政府,国务院各部委、各直属机构:
《关于建立企业信用状况综合评价体系的实施方案》已经国务院同意,现印发给你们,请认真贯彻执行。
国务院办公厅
2026年3月29日
(此件公开发布)
关于建立企业信用状况综合评价体系的实施方案
信用是企业重要的无形资产。为建立企业信用状况综合评价体系,提高评价水平,推动企业诚信守法经营,营造良好市场环境,制定本实施方案。
一、建立企业信用状况综合评价体系制度框架。企业信用状况综合评价主要包括公共信用评价和市场化信用评价。公共信用评价由政府部门遵循公益性原则组织开展,反映企业遵守法律法规和相关管理规定情况,主要服务政府管理。市场化信用评价由征信机构、信用评级机构、行业协会商会等第三方机构依法依规开展,反映企业参与市场活动的违约风险,主要服务融资授信、商业往来等市场活动。更好发挥公共信用评价结果在企业信用状况综合评价中的基础性作用,推动公共信用评价和市场化信用评价相互融合,逐步形成统一的企业信用状况综合评价体系。
二、完善公共信用评价体系。公共信用评价主要包括公共信用综合评价和行业信用评价。国家发展改革委建立健全公共信用综合评价制度,开展公共信用综合评价工作,反映企业公共信用总体状况。行业主管部门(含行业管理部门和业务主管单位,下同)在公共信用综合评价的基础上,建立健全本领域的行业信用评价制度,反映企业在某一领域的公共信用状况。以公共信用综合评价为基础,推动不同行业信用评价协同,构建评价规则统一、评价过程规范、评价结果互知、应用场景广泛的公共信用评价体系。
三、统一公共信用评价规则。公共信用评价指标数据原则上应当来源于公共信用信息,可以视情将有关部门在履职过程中产生或获取的其他能够反映企业信用状况的信息纳入指标数据范围。评价结果由高至低原则上划分为“A”、“B”、“C”、“D”四级;评价结果采取分数制的,应明确四级对应的分数段。针对同一主体的两次评价间隔最长不超过一年,有条件的部门可以根据实际情况提高评价频次。公共信用评价相关规则应当向社会公开。各地区各部门不得假借公共信用评价之名,违规设置准入门槛、实行地方保护或干涉经营主体自主交易,不得减损经营主体依法应获得的公共服务,不得妨碍全国统一大市场建设。
四、统一行业信用评价管理。开展行业信用评价的行业主管部门,应当制定本行业全国统一的评价规则,包括评价指标、评价方法、评价流程、等级分类、结果应用等。行业主管部门应当依据行业信用评价结果,对监管对象实施差异化监管,并在评先评优、提供绿色通道等惠企服务、给予财政资金奖补等工作中参考行业信用评价结果。行业主管部门如未制定统一的信用评价规则,各地方原则上不得自行开展行业信用评价,确需开展的,相关评价规则须报经行业主管部门同意。
五、统一公共信用评价结果公示渠道。有关部门可以主动向社会公开或依申请公开公共信用评价结果。全国信用信息共享平台归集公共信用评价结果,经数据来源单位同意按需求向有关部门共享。公共信用评价结果通过“信用中国”网站和行业主管部门网站公示,企业可以查询自身评价结果,也可以授权其他主体查询。
六、健全行业信用评价协同机制。行业主管部门将公共信用综合评价结果纳入行业信用评价指标体系,具体权重根据实际情况确定。公共信用综合评价为“D”级的,行业信用评价不得评为“A”级。相关部门和单位应当对照公共信用综合评价数据目录,按照职责及时将相关数据以物理归集方式共享至全国信用信息共享平台。国家发展改革委及时将公共信用综合评价结果推送至各地方各有关部门。
七、规范发展市场化信用评价。征信机构、信用评级机构依法采集企业的公共信用信息、金融信用信息、商业信用信息,对企业在市场活动中的信用状况作出评价,有偿提供给有合法需求的使用者,评价主要服务于融资等经济金融活动。征信机构可以采集政府公开信息、人民法院依法公布的判决裁定信息,也可以通过信息主体、企业交易对方、行业协会等依法依规采集企业信用信息。行业协会商会可以在行业主管部门的指导下对行业内企业开展信用评价,主要服务于行业自律管理,评价不以盈利为目的,不区别对待会员企业与非会员企业。支持符合条件的第三方机构参与公共数据授权运营,提高数据加工能力。第三方机构应依法合规处理企业信用信息,采取有效措施提升信用评价透明度和准确性,持续提升市场化信用评价水平。
八、加快推进公共信用评价与市场化信用评价融合应用。经营主体按照自愿原则统筹使用各类信用评价结果,并对评价结果的应用负责。鼓励经营主体在招标投标、商业往来等市场活动中,为信用状况良好的企业提供优惠或便利措施。支持征信机构、信用评级机构将公共信用评价结果纳入市场化信用评价指标体系。鼓励有关部门对行业信用评级为“A”级的企业提供优惠或便利措施。鼓励行业协会商会结合公共信用评价结果,对会员企业开展自律性管理。鼓励平台企业参考公共信用评价结果完善信用管理制度,对守信企业予以流量支持,建立平台间失信联合约束制度,提升平台内企业信用水平。
九、更好发挥信用评价对中小微企业融资的支持作用。鼓励金融机构依托全国一体化融资信用服务平台网络,合理使用公共信用评价结果,完善授信、风险评价和息费定价模型。鼓励对信用评价等级较高的企业降低抵质押担保要求,逐步扩大信用贷款覆盖面、提升信用贷款比重。支持符合条件的征信机构参与融资信用服务平台运营,客观、准确、全面反映中小微企业信用状况。充分发挥中国人民银行信贷市场服务平台作用,提升对中小微企业的信用评价水平。
十、完善信用修复后的评价更新调整机制。最短公示期满后,企业可以通过“信用中国”网站对包括行政处罚、严重失信主体名单、异常名录等在内的失信信息提出信用修复申请。“信用中国”网站收到信用修复申请后,按照“谁认定、谁修复”原则,及时推送给有关行业主管部门办理。符合修复条件的,相关部门应当及时更新信息,并根据更新后的信息开展公共信用评价。“信用中国”网站与第三方机构建立信用修复结果共享机制,第三方机构应当同步更新企业信用信息,并依据更新后的信息对企业进行信用评价。具体修复工作依照国务院办公厅印发的《关于进一步完善信用修复制度的实施方案》(国办发〔2025〕22号)等执行。
十一、畅通异议申诉处理渠道。企业对公共信用评价结果有异议的,可以向作出评价的部门提出异议申诉。有关部门应当及时处理异议申诉申请,经核实符合申诉条件的,及时更正有关内容。企业认为第三方机构采集信息存在错误、遗漏,或对评价结果有异议的,可以向作出评价的机构提出异议或申请复评。第三方机构不得以更正或更新信息为由,向企业额外收取费用。
十二、落实信用评价管理职责。国家发展改革委加强统筹协调,牵头建立健全企业信用状况综合评价体系。行业主管部门加强对各地方开展行业信用评价工作的指导与管理,对地方未按行业统一信用评价规则擅自开展企业信用评价情况进行全面排查清理,并于2026年底前完成清理工作。中国人民银行加强对征信机构、信用评级机构的监督管理,行业主管部门强化对行业协会商会的指导,持续提升市场化信用评价的客观性、准确性。对不按标准和程序开展信用评价,非法泄露、窃取、出售、篡改企业信息,擅自篡改评价结果,违规收取费用等行为,依法依规追究相关单位和人员责任。
各地方各有关部门要抓好本方案的贯彻落实,强化数据共享支撑,优化信用评价流程,规范信用评价应用,提高信用评价的精准性和权威性。推动建立健全企业信用评价相关法律法规制度体系,做好立改废释工作。加强宣传解读,提高企业对信用评价的认知度和参与度,营造公平竞争市场环境,助力全国统一大市场建设。
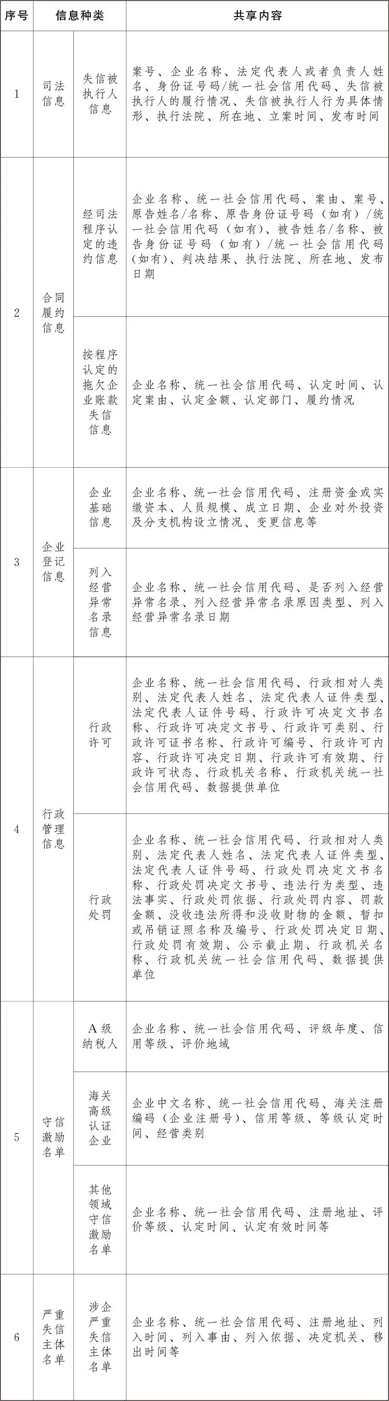
附件:公共信用综合评价数据目录
附 件
公共信用综合评价数据目录




评论