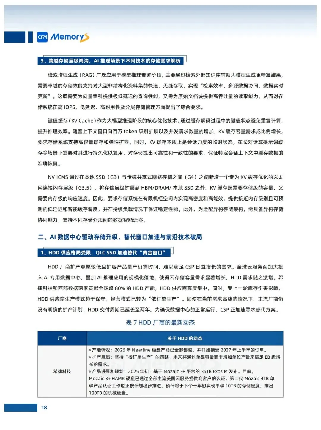
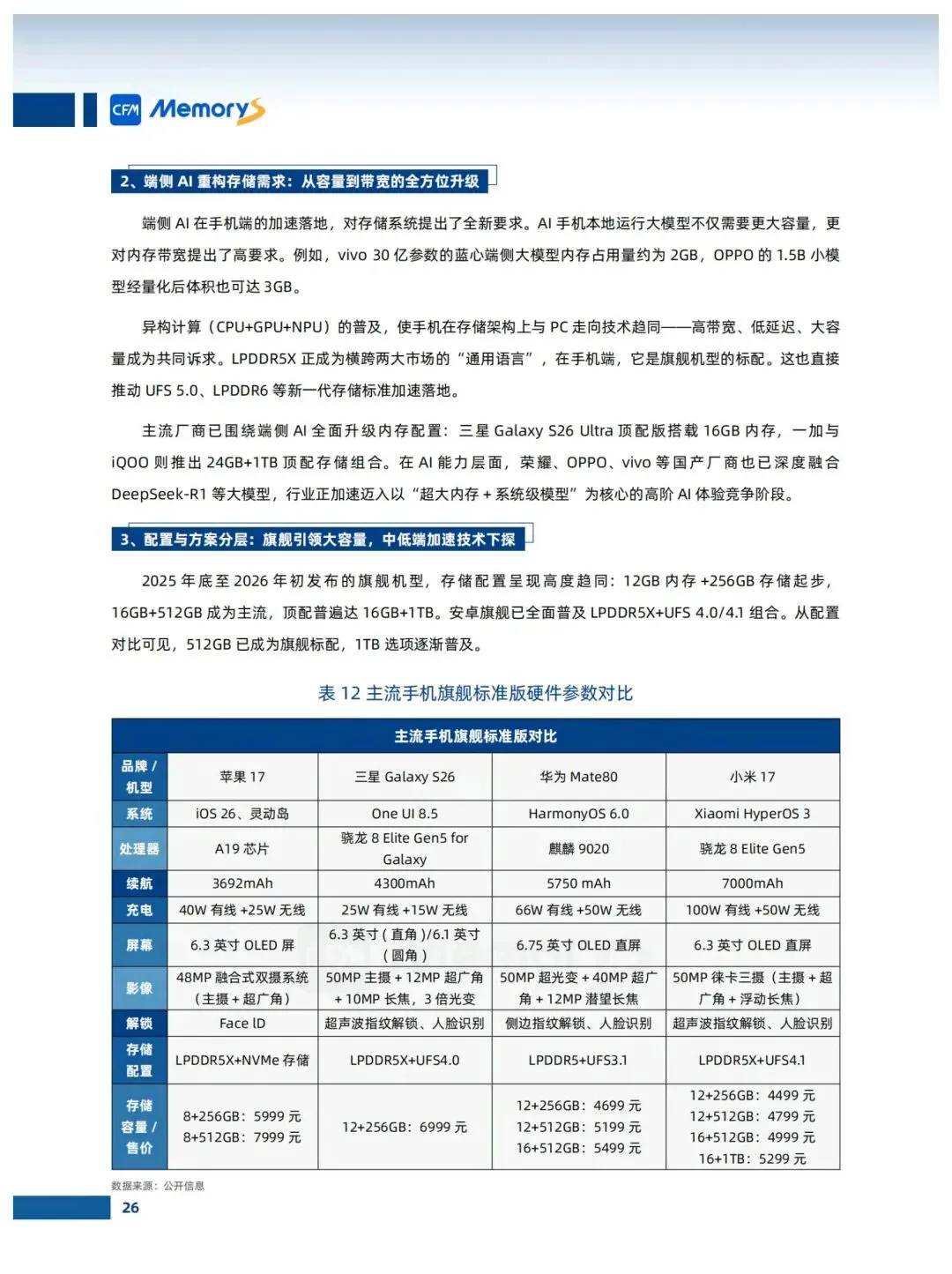
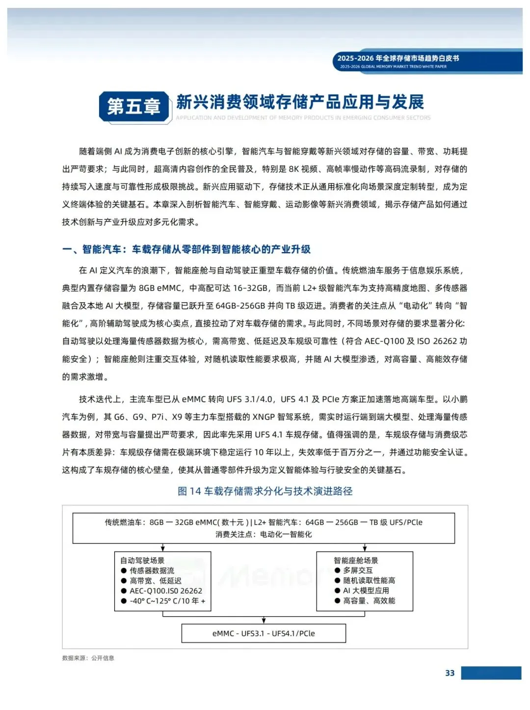
存储市场趋势白皮书
这份2025-2026全球存储市场趋势白皮书指出,AI驱动存储产业进入史诗级黄金时代,2026年全球DRAM/NAND市场规模预计突破6000亿美元,行业全面转入卖方市场。技术层面,NAND向300层以上堆叠、多Plane架构及混合键合技术演进,DRAM迈向1c/1d nm制程并探索3D DRAM,Groq LPU+SRAM、HBF等新架构/技术突破传统存储瓶颈。市场需求呈结构性分化,AI服务器成为核心增长引擎,拉动DDR5、HBM、企业级SSD需求暴涨,消费电子(手机/PC)出货下滑但端侧AI推动存储容量与性能升级。新兴领域中,智能汽车、穿戴、运动影像等对存储的场景化定制需求提升,存储从通用配件向终端智能核心升级。此外,头部厂商保守扩产、库存低位,稀缺产能推高存储价格,HBF预计2027年商业化、2028-2030年爆发,与HBM形成互补的分层存储体系。
(全文如下)







































版权声明:本文信息版权归原作者所有,不代表本平台观点,仅为分享使用,如涉及版权与信息错误问题,敬请联系我们更正或删除。谢谢!


评论