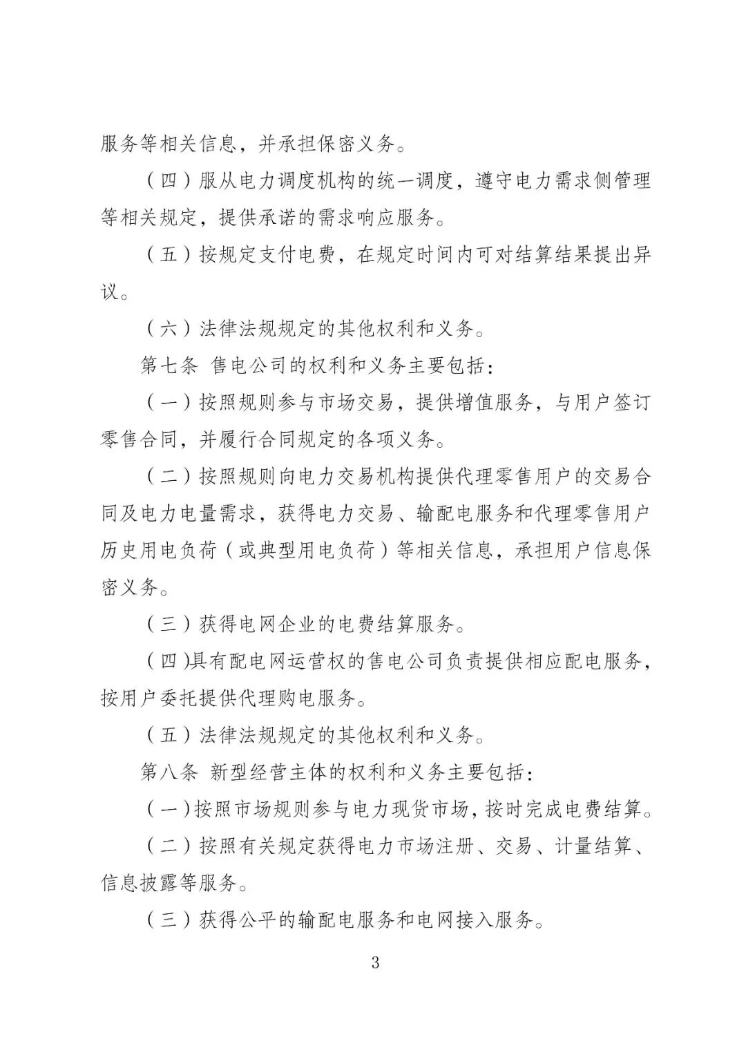
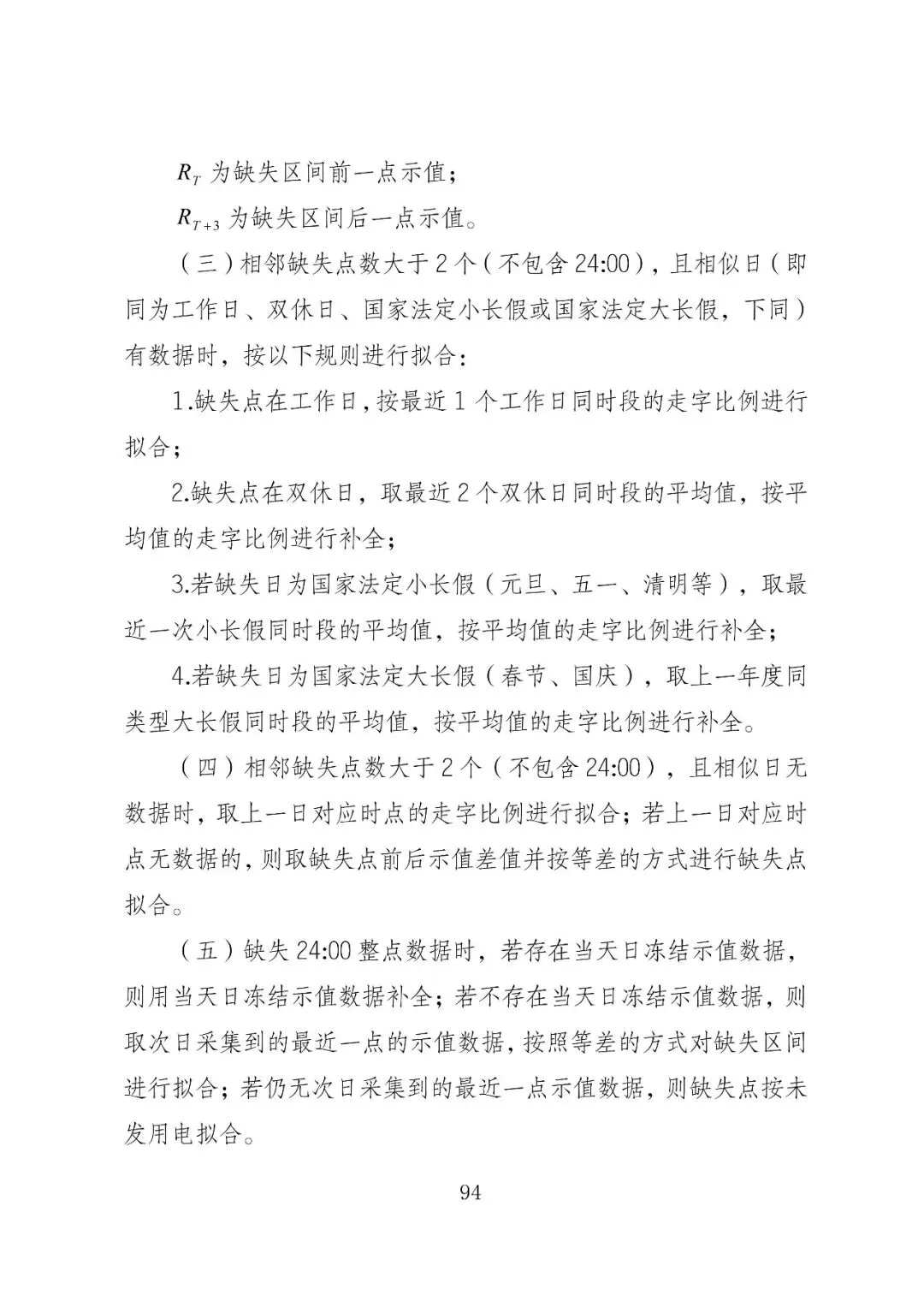
福建政策 | 福建电力市场现货交易实施细则(2026年修订版):参与启动补偿费用计算的为 A 类发电侧主体


2026年4月1日,福建电力交易中心:转发国网福建电力调度控制中心关于印发福建电力市场现货交易实施细则(2026年修订版)的通知(调计〔2026〕45号)。
福建现货电能量市场由日前市场和实时市场组成。
发电侧电能量价格根据现货电能量市场出清结果,由系统边际电价和阻塞成本组成。
现阶段,参与启动补偿费用计算的为 A 类发电侧主体,后续视市场发展情况,适时引入其他类型发电侧主体。
本实施细则自发布之日起实施,《福建电力市场现货交易实施细则(2024 年修订版)》(闽电调〔2024〕271号)及其历次修订内容同时废止。
原文如下:

转发国网福建电力调度控制中心关于印发福建电力市场现货交易实施细则(2026年修订版)的通知(调计〔2026〕45号)
信息披露主体: 电力交易机构
各经营主体:
为进一步深化电力现货市场建设,结合国家政策要求和我省现货市场运行情况,国网福建电力调度控制中心会同相关部门修订形成《福建电力市场现货交易实施细则(2026年修订版)》,现根据《国家能源局福建监管办公室 福建省发展和改革委员会关于福建电力市场现货交易实施细则(2026年修订版)的复函》(闽监能函〔2026〕39号)相关要求予以印发施行。各单位在执行过程中如有问题和意见建议,请及时反馈。
国网福建电力调度控制中心
2026年4月1日



































































































来源
福建电力交易中心

福建省太阳能光伏商会,2015年12月成立,2024年4月正式更名为福建省太阳能光伏储能商会(以下简称“商会”)。并于2024年分别取得“福建省四好商会”“廉洁诚信示范商会”“社会组织4A信用评级”等荣誉。是福建省工商业联合会(总商会)直属省级行业商会。
商会由光伏、储能产业链上下游企业组成,集行业性、专业性、跨区域性、联合性于一体,遵循国家法律法规,实施“党建强会”计划。
商会将以“践行双碳、创新发展、合作驱动、共赢未来”作为新一轮平台建设的方向和目标,以促进会员单位实现互利共赢为服务宗旨和合作原则。充分利用商会产业优势资源,为福建省绿色经济、海洋经济、振兴乡村计划实施以及产业政策研究、产业智库建设、产业招商、技术引进等多方面发挥积极作用,从而达成“双碳目标”为指引和愿景。


公众号 搜一搜
· 福建省太阳能光伏储能商会
· MGCSH515


小程序 搜一搜
· 福建省太阳能光伏储能商会


视频号 搜一搜
福建省太阳能光伏商会


官网 搜一搜
· 福建省太阳能光伏储能商会
· http://fjsgcsh.com/

客服微信号|MGCSH515
邮箱|GFSH13799275592@163.com
福建省太阳能光伏储能商会


评论