GEO的方法论与内容营销其实本质是相通的
最近参加的交流里GEO的浓度的也比较高,越听我反而越觉得不焦虑,因为底层逻辑其实都差不多。所以只要做对内容营销,GEO的事还是那句话随着平台环境逐渐健康友好自然会见到结果。
比如这个发型-认可-排序-推荐的过程(图片拍自Pureblue的分享),像不像我之前写过的内容的召回(相关性)、粗排(质量)、精排(互动)、竞胜(曝光,对于GEO来说不再是内容直接曝光而是观点的曝光)漏斗。

要更多竞胜(从内容曝光到观点曝光),就又回到我之前写过的从召回到精排的「扩召回」和「提竞胜」两件事。前者扩充选题优化相关性、后者提高内容权重从而提高胜出率。
选题优化的方向,我也听不止一家GEO服务商讲过,如何列举用户的核心场景。比如看到这页品类占位、竞争对比、功能优势、营销节点、口碑修正几个场景方向,我第一反应就是还是那些选题。

所谓的「还是那些选题」,如果关注我时间长的应该记得多年前我组织团队写过「商业内容实战手册」,当年我们就总结过四类选题方向。活动我那天脱口而出说的是基于品类求推荐、基于品类求解惑、基于品牌求避坑和基于场景求推荐等。其实怎么说不重要,无非就是从品牌防御(***是不是到智商税)、到品类防御(***如何选购、**和**选谁)、到品类进攻甚至用户心智渗透(***送什么、***人应该选什么**)。

内容的质量如何影响GEO的权重是目前和传统内容营销差异最大的,因为第一受众从「读者」(影响读者的阅读观感从而形成互动和转化进一步提升内容权重)、变成了「AI大模型」(迎合大模型的算法实现被收录)。
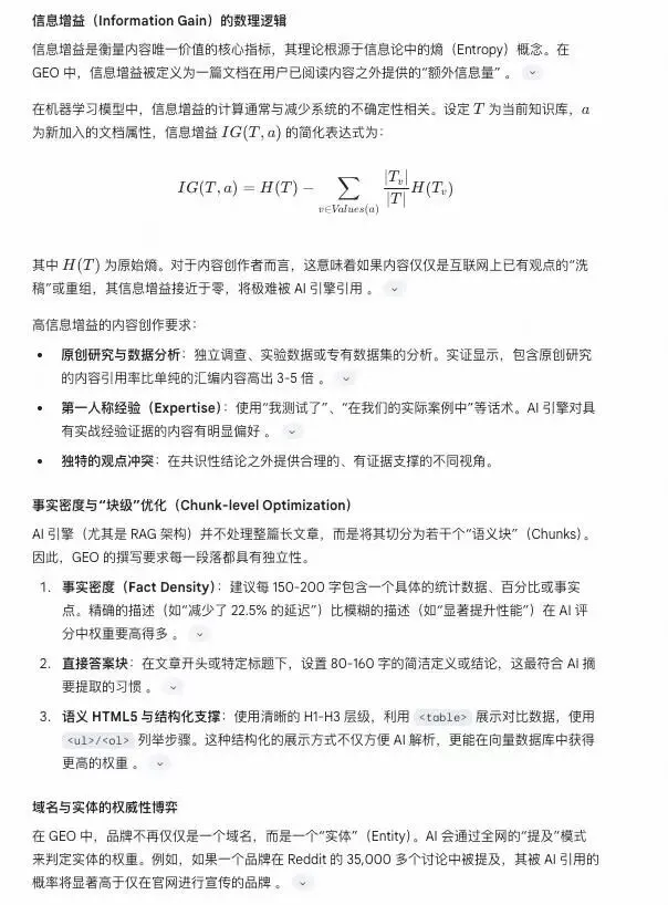
关于这个问题本身问了几个AI工具,Gemini的回答里有一段我觉得很有意思,提到信息增益的数理逻辑和事实密度与“块级”优化。目前国内很多优化放在了域名(信源地址)和语义结构化(AIGC实现)上,这其实是SEO的惯性。内容本身是否有信息增量、是否主客观结合、长内容是否结构化成每个模块可以自圆其说的短模块,这些都是我之前写长图文内容营销的方法论中反复提及的。

「信息增量和情感共鸣」是优质商业长内容必备元素,而行文结构注意切割分段、提高节奏。去年AI沙龙时我让团队小伙伴用内部AI工具收录的商业投放内容看一下特征,发现其实和铺设、投放内容时看的内容要素也是一致的,是否含有决策参考、是否有专业信息增量建立信任、是否包含实际的用户场景甚至热点,从而实现同时给「人」看和给「算法」看。

最后一个点是每当我表达上述观点时,经常面对的所谓在GEO和ROI之间能否找到平衡的问题。

我目前的想法是这个问题没有一概的结论,也要分情况看。比如商业内容的表达方式,大致可以分为科普型、种草型、转化型,这些都是从给人看的角度起到不同的目的。现在做GEO投喂语料很多内容又不是给人看的,又可以分为给人看的和给AI(模型)看的)。
1、首先国内GEO的问题是给人看的内容不如给AI看的,本质是缺乏官网生态、大模型厂商的算法缺乏发布者账号权重、搜索引擎SEO长期以来的泛滥问题等导致的,这些需要升级,升级后就和国外GEO比较健康的状态接近了,做官网、官号运营+高权重社媒(比如Reddit比如知乎)的运营,给人看同时被AI抓。所以当下,GEO的内容肯定和社媒流通的内容、带货的内容长得都不一样。
2、等实现1后,我说的长内容要有信息增量、主客观表达结合、长内容要短模块化交叉循环观点和佐证那些是表达技巧,所以不管表达方式是科普型、种草型、转化型都应该注意,注意这些点也就有利于被抓取。这点是统一的,也肯定是大趋势。至于所谓KOC素人带货向的内容,如果缺乏信息增量,不被抓取是正常的。
3、当下国内GEO是玄学,靠堆量,所以讨论这些没有确定性。我的建议就是引导客户做正确的事,事实上也是这类内容容易被收录,只是概率问题。
至于短期确定性是靠多发布还是什么手段去提升概率我就不展开了,因为即使改写和多发布其实也是从分发层面解决问题、和投放一样,至于内容源本身,应该是一个长期、优质、客观、正确、统一的,先认清这一点是不被割的基础。
PS:这篇推送写在天津,我带娃在吹海风。还是那句话时刻主动保持认知的进化,然后随时输出进行强化,在什么时代都不会落伍。人的对手盘永远是人,而不是技术和工具。要努力进化,也要尽情享受生活。清明假期愉快。



评论