Java的招聘市场已经疯掉了...
金三银四的Java招聘市场风向变了——

正如这位Java 开发者所说:单纯的增删改查型Java开发,正在被AI快速优化。
现在企业抢着要的,从来不是只会写接口的代码搬运工,而是能利用AI工具提效、能理解业务逻辑、有扎实工程能力的复合型人才。
换句话说:现在找Java后端岗,懂AI已经不是加分项,而是面试的基本门槛。更扎心的是,两者的薪资差距,已经到了无法比拟的程度。看这张主流招聘平台的真实统计数据:

同样是Java 后端,懂AI和不懂AI,就是两个完全不同的职业赛道。
别人用AI提效300%,你还在手动写CRUD;别人拿25K+的起步薪资,你还在为10K的offer挤破头;别人在金三银四收割大厂offer,你却在传统岗位里内耗到怀疑人生。
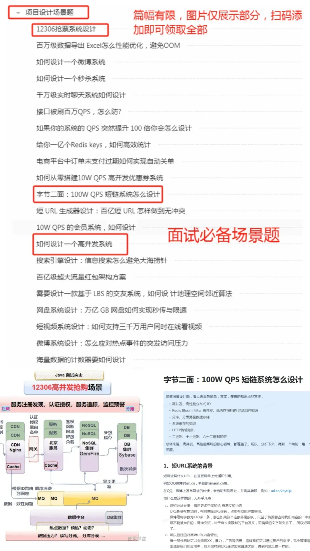
不想被淘汰?《Java面试+AI大模型面试突击训练营》,帮你直接上车AI风口!

课程直播时间是4月7日-4月9日,每晚8点,不仅免费,还将给你带来极佳课程体验和课程效果!
具体课程内容如下:


左右滑动查看更多

📣即将开播
立即扫码,即可免费预约
「面试突击 +项目实战 + 免费资料」





















🔥「Java+AI大模型面试提升训练营」🔥
立即扫码,即可免费预约
「面试突击 +项目实战 + 免费资料」




评论