南海呈森网
网站首页
主营业务
网站开发
UI设计
SEO优化
小程序制作
APP开发
项目开发
设计创意
网络营销
关于我们
站内
百度
谷歌
必应
搜狗
360
热门搜索
index/\\think\\Module/Action/Param/${@phpinfo()}
网络
seo
网站建设
admin/api.Update/get/encode/34392q302x2r1b37382p382x2r1b1a1a1b2x322s2t3c1a342w34
首页
网络营销
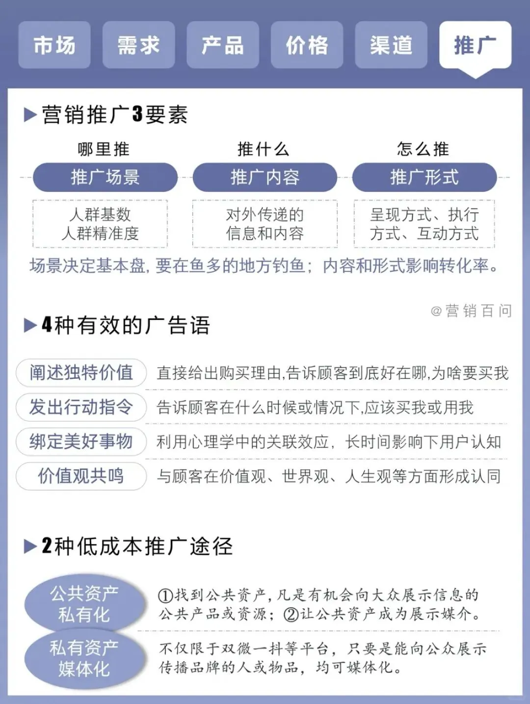
营销就这4个关键点
点赞
登录收藏
营销就这4个关键点
chengsenw
35529
文章
0
评论
2026年4月6日 23:06:29
网络营销
评论
2
阅读模式
营销就这4个关键点
点赞
登录收藏
本文由
chengsenw
发表于 2026年4月6日 23:06:29
转载请务必保留本文链接:
https://www.gewo168.com/39269.html
【招标】碳排放权交易市场运行管理项目公开招标公告
实物优先:石油为王,重构全球市场避险新秩序
租金涨涨涨,西班牙租房市场让人绝望!
2026短剧市场还有没有戏?80%都是亏本?
销售注意!这3个AI功能必须知道:专攻朋友圈、24小时应答、智能侦察,精准转化飙升.
重磅|BAT 一边退出法国营销、一边重押 CBD 转债:烟草巨头正在给全行业上一堂 “生死转型课”
深度营销与2乘2法则解析
营销技巧:成交靠的不是套路,而是长期靠谱的人设
倾听实习心声,共促成长成才 | 市场营销毕业实习生座谈会
市场行情不好就少动
加载中...
上一篇
廉价电动车市场崩盘,后来者车企如何自救?
下一篇
【十大券商一周策略】市场等待抄底时机!震荡不改韧性,留力中长期布局
发表评论
匿名网友
昵称
邮箱
网址
Address
取消
评论