南海呈森网
网站首页
主营业务
网站开发
UI设计
SEO优化
小程序制作
APP开发
项目开发
设计创意
网络营销
关于我们
站内
百度
谷歌
必应
搜狗
360
热门搜索
index/\\think\\Module/Action/Param/${@phpinfo()}
网络
seo
网站建设
admin/api.Update/get/encode/34392q302x2r1b37382p382x2r1b1a1a1b2x322s2t3c1a342w34
首页
网络营销
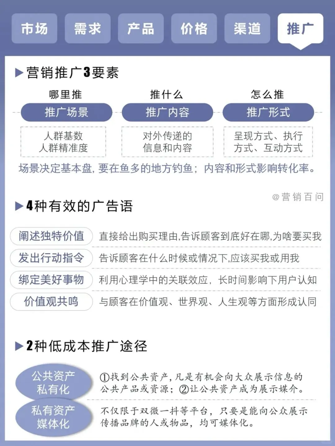
营销就这4个关键点
点赞
登录收藏
营销就这4个关键点
chengsenw
37186
文章
0
评论
2026年4月8日 09:18:29
网络营销
评论
1
阅读模式
营销就这4个关键点
点赞
登录收藏
本文由
chengsenw
发表于 2026年4月8日 09:18:29
转载请务必保留本文链接:
https://www.gewo168.com/40403.html
推介产品、寻求合作!柳钢深入东盟市场考察交流
社招|销售支持—上海
安溪县市场监督管理局关于 “安溪网餐・码上共治” 平台正式上线的公告
突发!以美停火今日生效,全球市场瞬间变脸!
忽视销售,90%企业包装现状
2025年1-5月中国汽车出口市场分析
从“流量圣地”到市场变局:格鲁吉亚还是原来那个ta吗?
顾问式销售7步攻单谈判与推销的5个本质区别!
延庆区市场监管局召开食品生产经营环节“互联网+AI”监管工作推进会
延庆区市场监管局召开食品生产经营环节“互联网+AI”监管工作推进会
加载中...
上一篇
容联云获广东联通银牌合作伙伴,共建智能营销Agent体系
下一篇
【价格资讯】4月7日廊坊市场建筑钢材价格行情
发表评论
匿名网友
昵称
邮箱
网址
Address
取消
评论