关于参加酒店产品力升级、营销矩阵重构及AI赋能实战研修班的通知

各会员单位:
酒店行业已进入存量竞争、流量分化、产品迭代的关键期,酒店的未来增长,不是简单的业务扩张,而是一场深刻的产品革命与渠道重构。为帮助酒店核心运营团队突破增长瓶颈,帮助酒店全方位挖掘盈利增长点,有效提升酒店经营业绩,诚邀您参加4月13-16日太原站—走进山西丽华大酒店暨2026酒店增长系列《酒店产品力升级、营销矩阵重构及AI赋能实战》研修班,行业实战导师亲授,案例+实操双驱动,为酒店业的领导者和决策者提供一套完整、前沿、可落地的解决方案,帮助您在竞争激烈的市场中精准突围,实现可持续增长。
通过3天的“TSFC”(传授、演示、训练、纠错)高效、系统的培训,您将收获:
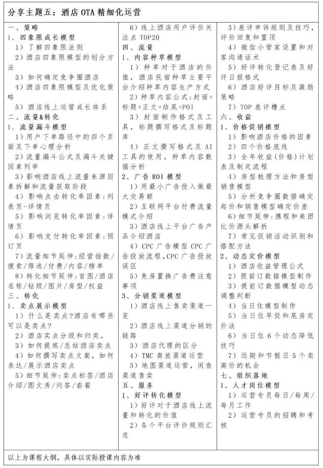
★ 掌握抖音、小红书新媒体获客全流程打法与OTA精细化运营技巧,搭建线上精准引流体系,降低第三方平台依赖,高效提升线上转化与营收;
★ 吃透高星酒店宴会掘金攻略与产品力升级路径,掌握宴会全链路成交、产品差异化创新及地域特色餐饮IP打造方法,破解产品同质化难题;
★ 解锁企业级AI智能体开发与落地能力,运用专业方法挖掘酒店AI应用场景,借助AI工具实现降本增效、提质创收,掌握人机协同新技能;
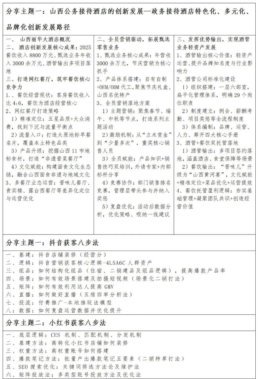
★ 对标山西丽华大酒店标杆实战经验,学会政务+市场双轨运营、私域搭建、全员营销、餐饮零售融合的实操方法,可直接落地到自身经营;
★ 搭建酒店全渠道营销矩阵思维,打通新媒体、OTA、私域、宴会等渠道运营逻辑,实现流量互通与销转闭环,全方位挖掘酒店盈利增长点。
一、培训内容及资质认定
1、培训内容



2、培训形式多样化、内容丰富
★品味文化盛宴:品鉴晋菜经典菜系,在舌尖上感受山西饮食文化的深厚底蕴,体验专业高端宴会服务,沉浸式领略晋味美食的传承与创新;
★探秘行业前沿:深入山西丽华大酒店前、后台实地考察,与酒店高管团队深度对话,解锁高端酒店运营管理核心秘籍;
★深度研学考察:走进山西丽华大酒店深度研学,探究高端商务酒店的业绩增长逻辑与精细化运营之道;
★同行思维碰撞:汇聚全国酒店业总经理、总裁、经理人,围绕经营理念、管理模式、服务升级、营销策略、行业转型等核心议题,展开头脑风暴,收获前沿干货与实战经验。
3、执业认定
全国饭店业中、高级管理人员,凡符合技能证书资格条件者均可申报。全部完成本次研修所有课程的学习,经申报-审核-培训-考试的认定程序。通过者,将颁发职业人才测评中心《新媒体运营师》《互联网营销师》职业技能证书,官网备案查询。
二、讲师介绍
特邀讲师一
姚建平
山西省旅游协会旅游饭店分会秘书长
山西丽华大酒店总经理
多年来深耕于酒店经营领域,积累了深厚的专业知识和丰富的实践经验。同时他还是中国星级饭店和中国绿色饭店创建评审的资深专家,主导并参与了多家星级饭店和绿色饭店的评审工作,为推动酒店行业的标准化、规范化发展做出了重要贡献。他的分享内容不仅具有理论深度,更结合了丰富的实践案例,为行业从业者提供了极具价值的参考和启示,受到了业界的广泛关注和高度赞誉。
特邀讲师二
美联商学院专项课程认证导师
某大型百强集团文旅酒店运营负责人
10年酒店线上平台运营经历
5年新媒体酒旅行业营销经历
实操新媒体累计产出GMV1亿+
实操单店200万GMV做到700万
原创二/三/四钻多套新媒体打法
累计操盘50+爆款酒旅项目
从抖音全域营销到小红书爆款打造,美联共同研发课程,把一线的实战操盘经验萃取,为本次课程带来最新流量破局方法。
特邀讲师三
美联商学院专项课程认证导师
跨界 AI 实战专家
前快手大数据产品经理,拥有8年互联网从业经验与3家上市公司任职经历,深耕AI产品研发与人才培养领域,擅长剖析业务痛点并转化为 AI 解决方案。“即学即用”的教学风格,让学员 3 天掌握 AI 应用,7 天实现业务落地。涵盖企业AI价值洞察、业务流程优化、AI项目管理等核心内容,客户满意度95%以上,深受行业认可。
特邀讲师四
美联商学院专项课程认证导师
曾就任于携程、飞猪等互联网平台,并任大区总经理,11年酒店线上平台运营经历,打造13个酒店线上运营模型,诊断超过1000+酒店,参与指导的门店全年出租率95%,携程高档/豪华口碑上榜门店占86%。课程在美联的调整下,聚焦实战带教模式,直接现场落地,听得懂、学得会、用得上。
特邀讲师五
美联商学院专项课程认证导师
国内婚嫁产业互联网运营的早期探索者
拥有14年婚嫁线上运营及9年高星酒店大宴会全案运营经验,曾历任支付宝、拉手网、字节跳动区域负责人。在长期的实战深耕中,已成功为超过200家门店提供运营解决方案,累计创造成交业绩突破4.5亿元。深度洞察行业趋势,精于构建从线上获客到线下转化的全链路逻辑与精细化运营体系。
三、培训时间地点、培训形式
主办单位资质:北京美联酒店商学院-是全国专业人才储备工作委员会饭店业管理办公室,隶属于国资委商业饮食服务业发展中心,由中央机构编制委员会办公室批准成立(证书编号110000002798),培训服务体系长达24年,职业教育领先机构之一。
培训时间:4月13-16日(13日报到,14-16日培训,17日上午参观考察后离店)
培训地点:山西丽华大酒店
四、参会对象
酒店董事长、业主代表、酒店总经理、副总、营销总监\经理、新媒体负责人及相关运营人员、培训总监/经理、餐饮总监\经理、房务部总监/经理、人力资源总监\经理、厨师长、前厅部经理、客服经理、礼宾部经理、康乐部经理等;
为达到最佳培训研修效果,建议董事长或总经理带管理团队及各部门负责人参加。
五、相关事项
1、报名单位详细填写《报名回执表》(见附件),在课程开始前3天电邮至会务组;
2、培训费用:每人3980元人民币,协会会员单位享补贴价2980元/人,6980元/3人(限同1单位),含专家授课费、参观考察费、资料费、合影费等;
3、申报职业人才测评中心《新媒体运营师》《互联网营销师》等专业人才职业技能证书申报费 1000 元/人(含培训费)。
4、证书:完成全部培训课程学习,由商业饮食服务业发展中心和北京美联酒店商学院联合颁发培训证书。
5、为获得更好的学习效果,学员统一安排入住,食宿费用自理。
食宿费用标准:
①双床房与人合住:每人房费4晚(4月13日、14日、15日、16日)+餐费共计2058元人民币(本单位内自行拼房,如遇单男、单女会务组协助发布拼住信息,未拼房成功需补足房差)。
②大床房:每人房费4晚(4月13日、14日、15日、16日)+餐费共计2898元人民币;
用餐安排:
①4月13日报到日不含餐,学员自理;
②4月14日早餐、午餐、欢迎晚宴;
③4月15日早餐、午餐,不安排晚餐,晚餐学员自理;
④4月16日早餐、午餐;
⑤4月17日早餐;
六、报名咨询
联系人:刘老师
电 话:0531—81626506
邮 箱:sdlyfdxh@126.com

通知文件及报名回执表查看下载方式:
方式1,扫描或识别以下二维码:

方式2,点击下面【阅读原文】直接查看下载:


评论