【调剂市场的顶流】中国政法大学公布调剂复试名单!




中国政法大学法学院是在原法律系的基础上发展起来的,与刑事司法学院、民商经济法学院、国际法学院共同组成中国政法大学的四个骨干法学院。主要院系包括行政法学、宪法学、中国法制史学、外国法制史学。院长是宪法学家焦洪昌。现设5个博士专业、5个硕士专业和1个本科专业,下设9个教学科研机构、38个学术研究中心。作为中国公法学和法理学教育研究的重镇,其中法律史学和行政法律科学在国内具有顶尖的学术地位和一流的科研教学水平。





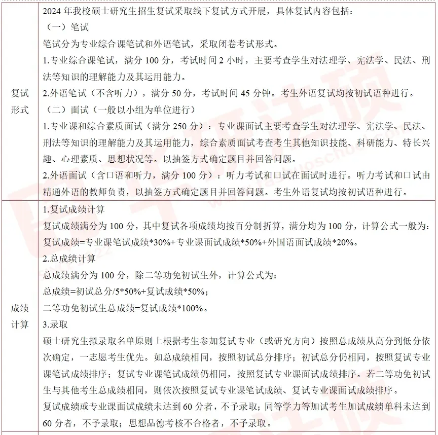
05 拟录取情况分析



逻辑选择题
1,章士钊替陈独秀辩护。他说:“本法庭总理遗像高悬,国人奉为国父,所著三民主义,党人奉为宝典。总理有云:‘三民主义即是社会主义,亦即共产主义。’为何总理宣传共产,奉为国父,而独秀宣传共产主义即为危害民国乎?若宣传共产即属有罪,本律师不得不曰龙头大有人在也。综上理由,本律师要求法院宣判独秀无罪。”(本题10 分)
章士钊在辩护中所用的逻辑推理方法是( )
A.归纳推理
B.演绎推理
C.类比推理
D.辩证推理
2.A 枪法比B 好,C 比D 好,B 枪法不比C 差。那么下列哪个选项是正确的( )。(本题10 分)
A.B 枪法不比D 差
B.B 枪法不比D 好
C.C 枪法不比A 差
D.C 枪法与A 枪法无法比较
3、讲A\B\C\D\E\F\G 七个人在杀人的情况下,杀人犯为1 人时是谁,为一伙人时是哪些人,哪些人不是凶手。(本题10 分)【回忆版,没法做,记住有这种题型即可】
4.有人认为,北京应该推广公共交通,而不是发展私家车。因为北京人口密度非常大,而且交通设施落后,所以,发展私车,只会使问题更加严重。请问,下列哪句话可以最有力地反驳这个结论( )(本题10 分)
A.生活已经富裕了,如果不让公民享受私车带来的便利是不公平的
B.日本的人口密度和拥挤绝不比中国任何一个城市差,而且日本的交通设施也一度非常落后,但是,日本拥有世界上密度最大的公交车,并没有导致严重的交通问题
C.中国的经济总量已经可以支持汽车工业,且外商看好中国经济,已经具备了发展私家车的生产能力准备和投资准备
英语
-
Sharing economics
-
Aging population
-
The influence of globalization
面试题
1.荣誉证书是否能够“将功抵过”,作为判刑的依据?
2.女子是否有继承权?
3.个人社交账户、游戏账号是什么性质?可以继承吗?
4.对疫情防控期间的管理有什么看法?







01
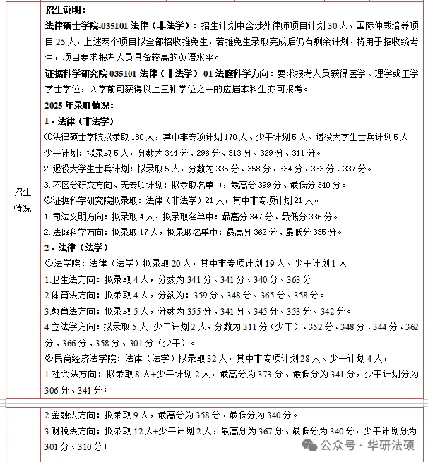
法律(法学):法学院拟录取-最高分396
中国政法大学法学院拟录取:法律(法学)拟录取17人,其中非专项计划15人、少干计划2人
1.卫生法方向:拟录取8人+少干计划1人,分数为378分;
无专项计划拟录取中:最高分396分、最低分366分、平均分379.4分。
2.体育法方向:拟录取3人,分数为:369分、371分、376分。
3.教育法方向:拟录取4人+少干计划1人,分数为332分;
无专项计划拟录取中:最高分377分、最低分365分、平均分368.3分。

中国政法大学法学院拟录取:法律(法学)拟录取17人,其中非专项计划15人、少干计划2人
1.卫生法方向:拟录取8人+少干计划1人,分数为378分;
无专项计划拟录取中:最高分396分、最低分366分、平均分379.4分。
2.体育法方向:拟录取3人,分数为:369分、371分、376分。
3.教育法方向:拟录取4人+少干计划1人,分数为332分;
无专项计划拟录取中:最高分377分、最低分365分、平均分368.3分。

02
法律(法学)拟录取:民商经济法学院拟录取-最高分390
民商经济法学院拟录取:法律(法学)29人,其中非专项计划24人、少干计划3人、退役大学生士兵计划2人
1.社会法方向:拟录取5人+退役大学生士兵计划2人,分数为363分、392分;
无专项计划拟录取中:最高分383分、最低分376分、平均分379.4分。
2.金融法方向:拟录取10人+少干计划1人,分数为334分;
无专项计划拟录取中:最高分390分、最低分370分、平均分379.5分。
3.财税法方向:拟录取9人+少干计划2人,分数为356分、361分;
无专项计划拟录取中:最高分390分、最低分366分、平均分376.3分。

法律(法学)拟录取:民商经济法学院拟录取-最高分390

03
法律(非法学):法律硕士学院拟录取-最高分394
中国政法大学法律硕士学院拟录取:法律(非法学)拟录取161人,其中非专项计划152人、少干计划4人、退役大学生士兵计划5人
1.少干计划:拟录取4人,分数为325分、317分、293分、293分。;
2.退役大学生士兵计划:拟录取5人,最高分364分、最低分343分、平均分354.6分。
3.不区分研究方向、无专项计划:拟录取名单中,最高分394分、最低分351分、平均分365.2分。

中国政法大学法律硕士学院拟录取:法律(非法学)拟录取161人,其中非专项计划152人、少干计划4人、退役大学生士兵计划5人
1.少干计划:拟录取4人,分数为325分、317分、293分、293分。;
2.退役大学生士兵计划:拟录取5人,最高分364分、最低分343分、平均分354.6分。
3.不区分研究方向、无专项计划:拟录取名单中,最高分394分、最低分351分、平均分365.2分。

04
法律(非法学)拟录取:证据科学研究院拟录取-最高分374
证据科学研究院拟录取:法律(非法学)26人,其中非专项计划25人、退役大学生士兵计划1人
1.司法文明方向:拟录取11人,拟录取名单中:最高分374分、最低分353分、平均分359.8分。
2.法庭科学方向:拟录取14人+退役大学生士兵计划1人,分数为340分;
无专项计划拟录取中:最高分373分、最低分340分、平均分356.9分。

法律(非法学)拟录取:证据科学研究院拟录取-最高分374













































微信扫码咨询课程
扫码咨询课程⬇⬇⬇



评论