艾瑞||AI 时代营销终局之战:GEO 如何让品牌成为 AI 首选答案
当用户从 “搜链接” 转向 “问 AI 要答案”,传统流量逻辑彻底失效,生成引擎优化(GEO)成为品牌必争的新战场。艾瑞咨询联合源易信息发布《2026 年生成引擎优化(GEO)发展白皮书》,解码 AI 时代品牌心智占位的核心密码,帮企业避开伪概念与黑操作,用真实构建长期竞争力。
AI 重构信息生态,用户行为迎来不可逆变革。以 DeepSeek 为代表的生成引擎月活峰值破 6 亿,80% 以上用户靠 AI 辅助消费决策,传统搜索流量大幅蒸发,品牌若无法进入 AI 答案区,即便 SEO 排名第一也会陷入 “有排名无流量” 困境。GEO 并非 SEO 的简单升级,而是从关键词排名到 AI 认知采信、从流量收割到心智预售的战略升维,核心是争夺 AI 对话中的叙事主导权。
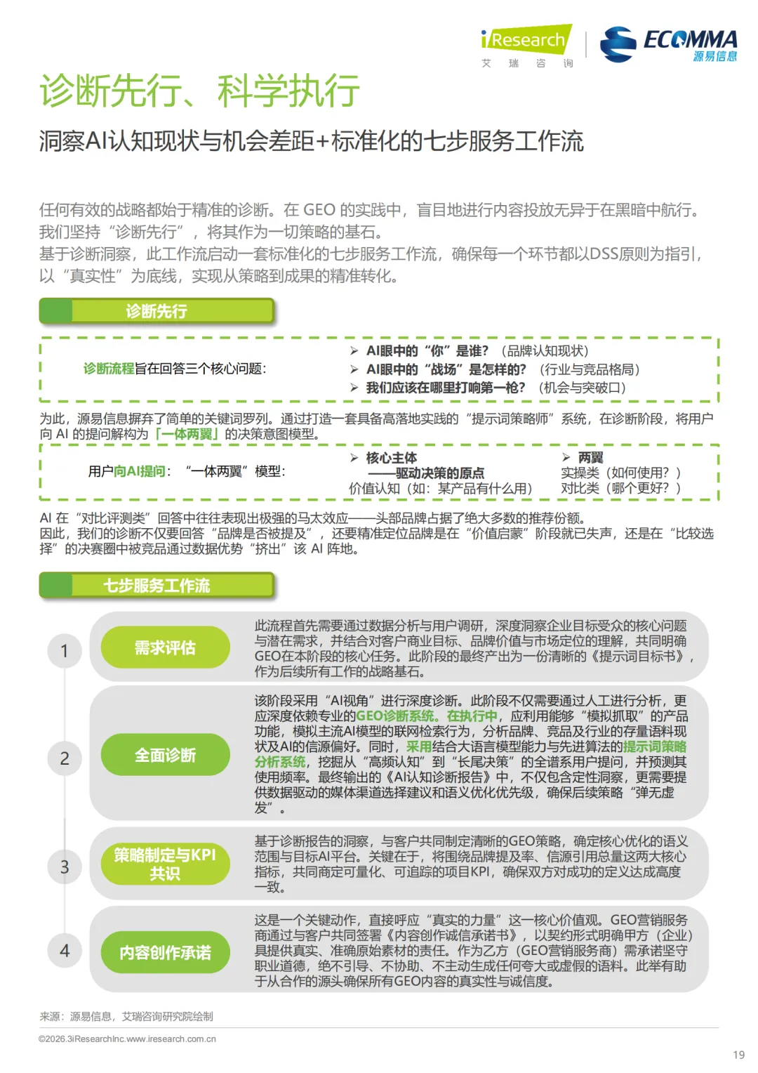
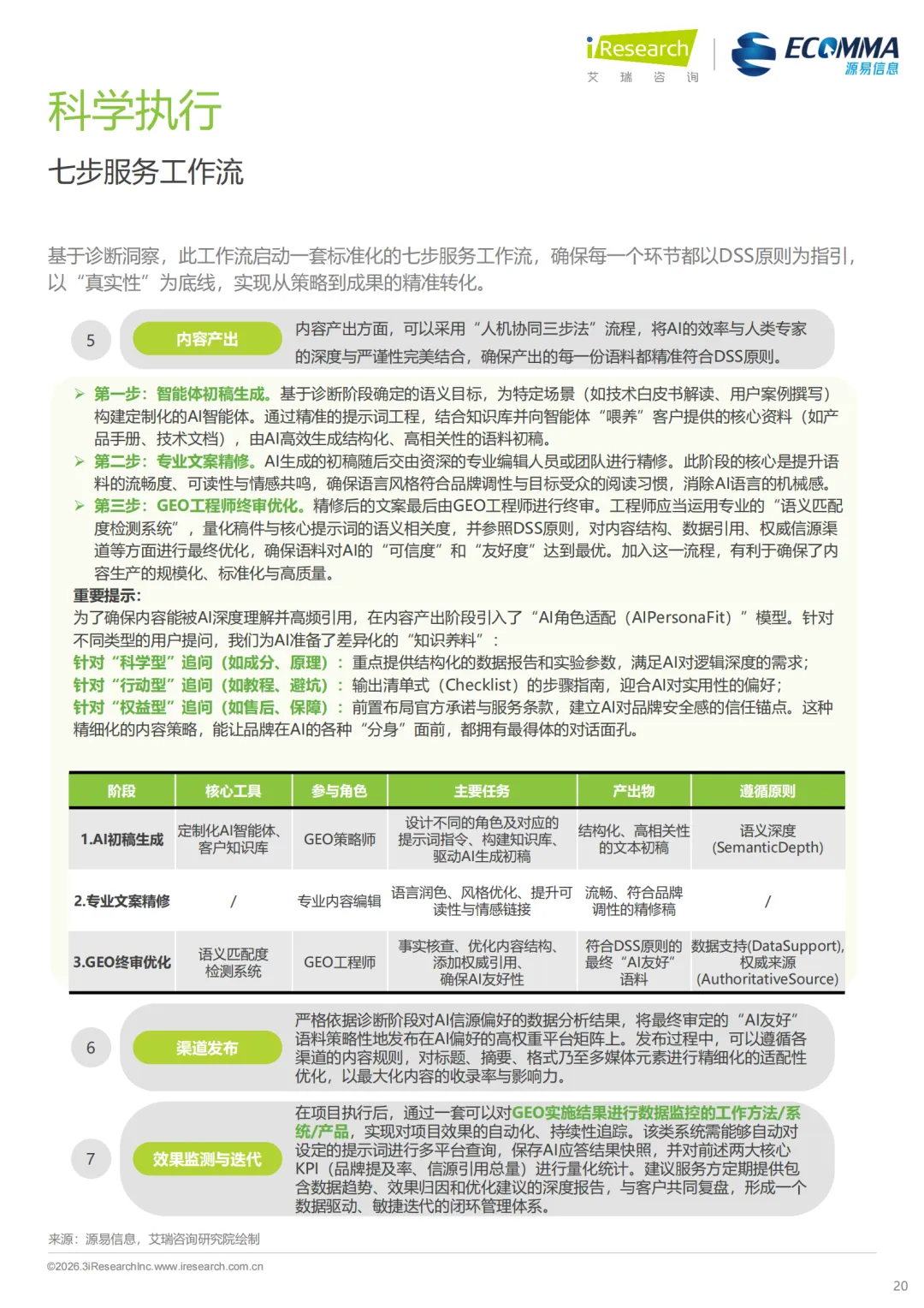
当前 GEO 市场乱象丛生,伪概念泛滥、黑帽操作横行。部分服务商照搬 SEO 旧思路,用垃圾内容投喂模型,甚至通过信息投毒操纵 AI 应答,短期获利却透支品牌信任。白皮书明确反对黑帽 GEO,提出以DSS 原则(语义深度、数据支持、权威来源)为核心的白帽方法论,搭配标准化七步服务工作流,让品牌内容被 AI 精准理解、权威采信。
白皮书构建完整 GEO 实践体系,从诊断 AI 认知现状,到内容创作、渠道发布、效果监测形成闭环,用品牌提及率、信源引用总量两大核心指标衡量价值。同时推出 GEO 成熟度模型,帮企业从防御性观察进阶到生态级知识贡献,实现从被动应对到主动引领的跨越。
海外标杆与中国实践验证 GEO 价值:科技媒体靠 DSS 原则让 AI 推荐流量翻倍,工业企业通过 GEO 使官网 AI 访问量激增 4-5 倍,智能终端品牌在主流 AI 平台提及率从 0% 跃升至 90% 以上。GEO 不仅是流量止损工具,更是铸造品牌信任货币、掌握行业叙事定义权的战略引擎。
AI 时代,真实是最坚固的护城河。白皮书呼吁企业摒弃短视流量思维,将 GEO 升级为企业级知识资产战略,用权威、真实、可验证的内容,赢得 AI 与用户的双重信任,在智能商业新生态中占据先机。












































PS:
为了让大家有更好的教学和学习体验,我搭建了一个网络营销教学知识库,我刚才搜索了“高职电子商务专业学生,我现在想做一个账号,后期主要用于cps广告转化,请帮我做一个账号运营的建议,需要具体,有可操作性”,基于整个知识库整理了相关信息,而且也支持内容生成的参考资料,有需要的老师们可以扫码加入知识库。

如果想了解更多有关网络营销教学的老师们可以扫码加我微信,一起畅聊网络营销教学和教师们相关的话题哦。
喜欢此类报告的,可以关注公众号,会定期推送大家需要的报告。

本号致力于好文推送,内容仅供学习、交流之用,对文中观点保持中立。文章版权归原作者或机构所有,若涉及版权问题,烦请联系。

喜欢这篇文章,点赞+再看哦!


评论