销售演讲力:商业经营的批发式成交秘籍

人人都的销售演讲力以销讲=演讲+销售为核心,将一对多批发式成交作为本质内核,是覆盖商业变现、商场发展的通用实战能力,区别于单纯解决卖货问题的销售、研究产品好卖的营销,销讲是两者的整体放大,最终以现金回款验证价值,能够快速让听众建立强大的质疑感,实现成交。
销讲能力由五大核心要素构成,是当前销讲能力的关键标准,具体能力评级如下:
| 能力维度 | 核心要点 | 高阶表现 |
|---|---|---|
| 专业力 | 产品拆解与价值交付 | 专业内容场景化,培养听众成为半个专家 |
| 表达力 | 语言流畅度与感染力 | 聊天式表达,情绪多变且讲述道来 |
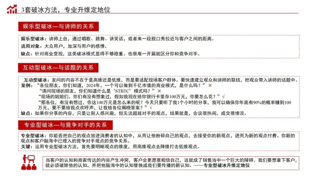
| 控场力 | 现场节奏与听众引导 | 掌控全场,设定听众思维与行为路径 |
| 成交力 | 签单效率与转化效果 | 舞台独立完成全流程成交,消耗团队狂欢 |
| 拆解力 | 知识迭代与内容重构 | 反推他人自我思维,实现价值迭代升级 |
千万级销售宣讲的核心,就是系统策划,产品策划要创造出与众不同的卖点,让顾客观看就知道价值在哪里,直击核心痛处;活动策划,就是通过邀请、宣传、会议、成交九个间隔,营造出让顾客身临其境,自动掏钱的;销讲策划则以六段式框架为核心,串联起收心与收钱的完整闭环。。
销讲六段式是实战核心流程,开篇式用价值型自我介绍、创业体故事快速拉高势能、立住人设,破冰式依靠专业观点与观念破碎法颠覆听众认知、拉开与同行的差距,论证式通过真实故事和场景化案例破除客户成交抗拒,收心式借助案例、平台、使命三重背书筑牢客户信赖,促单式用市场价拉升价值、优惠价制造购买冲动、完款价推动现场成交,收钱式则通过舞台感召、贵宾室成交、黄金八问法,实现批量与精准签单。
“销售演讲”是一种全场景通用的生活技能,不仅仅适用于商务演讲,在面试中,通过销售演讲,准确满足岗位要求;在升职中,通过销售演讲展示自我价值;在培训中,通过演讲演讲,激发团队积极性;在饭局中,有效沟通,达成合作;在直播中,依靠销售演讲的逻辑,实现在线盈利,从逻辑构建到表达,再到销售落地,整个过程都是可复制的,可以帮助车间人员、创业者和销售人员放大自身价值,轻松赢得每一个生活订单。




































营销、销售和产品运营社区,共同成长


评论