南方区域电力现货市场技术支持系统19项功能加装项目招标

4月8日,南方区域电力现货市场技术支持系统19项功能加装项目招标。
为提升南方区域电力现货市场技术支持系统全流程业务测试能力,针对日前市场和可靠性机组组合分离模拟测试过程中的问题开展功能加装改造,完善与国网跨经营区进行电力现货交易的平台功能及出清算法,需要对南方区域电力现货市场技术支持系统进行改造。
详情如下:
南方区域电力现货市场技术支持系统19项功能加装项目招标公告
(采购编号:CG0000022002262327)
1.招标条件
本招标项目南方区域电力现货市场技术支持系统19项功能加装项目,招标人为中国南方电网有限责任公司,项目资金已落实,该项目已具备招标条件,现对本项目进行公开招标。
2.项目概况和招标范围
2.1项目概述:为提升南方区域电力现货市场技术支持系统全流程业务测试能力,针对日前市场和可靠性机组组合分离模拟测试过程中的问题开展功能加装改造,完善与国网跨经营区进行电力现货交易的平台功能及出清算法,需要对南方区域电力现货市场技术支持系统进行改造。
2.2招标范围:
标包1:平台及应用相关功能加装改造对南方区域电力现货市场技术支持系统的平台功能进行加装和改造,包括(1)加装现货系统镜像测试功能,改造相关数据接口、加装测试案例管理及可视化测试等模块;(2)改造平台交易组织流程相关功能,针对日前市场与可靠性机组组合分离模拟测试过程中发现问题开展功能完善;(3)加装改造系统数据交互、校验及相关功能界面,完善跨经营区现货交易的相关平台功能。
标包2:出清算法相关功能加装改造对南方区域电力现货市场技术支持系统日前、日内和实时市场的机组组合、经济调度等算法功能进行加装及改造,包括(1)支持测试验证日前、日内和实时市场出清算法的各类出清计算功能;(2)改造可靠性机组组合优化计算功能,支持可靠性机组组合与日前市场出清的并行、串行等计算架构;(3)改造跨经营区交易的出清计算模型及电价计算模块,完善跨经营区交易的相关出清计算功能。具体工作内容及交付物详见附件:技术规范书。
2.3招标项目所在地区:广州
2.4资格审查方式:资格后审
2.5招标分类:专项
2.6标的清单及分包情况:

注:本项目不收取投标保证金。
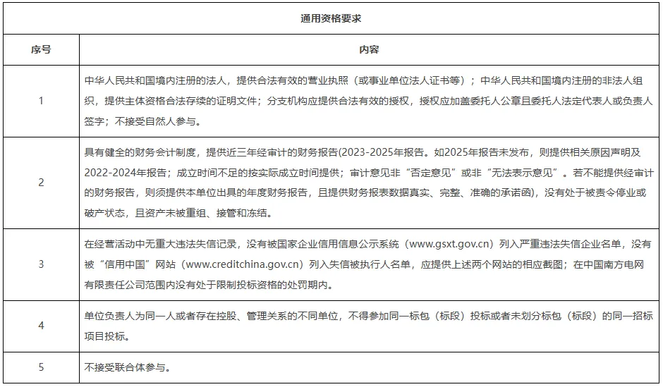
3.投标人资格要求




评论