第6案,罚款70万丨市场监管总局发布江西民爆垄断案处罚决定书

chengsenw 网络营销评论1阅读模式

第6案,罚款70万丨市场监管总局发布江西民爆垄断案处罚决定书

第6案,罚款70万丨市场监管总局发布江西民爆垄断案处罚决定书
导读
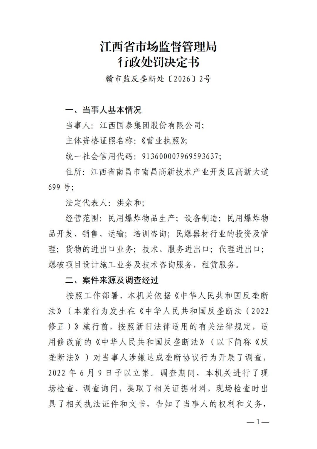
2026年4月9日,市场监管总局发布江西省爆破器材行业协会组织民爆企业达成垄断协议案行政处罚决定书。江西省爆破器材行业协会因组织达成垄断协议被处以30万元罚款,江西国泰集团股份有限公司、江西省赣祥民爆物品销售有限公司因达成垄断协议(未实际实施)分别被处以20万元罚款。
该起案件是目前已公开的第6起民爆领域垄断案件,此前,湖北(2018年12月,适用承诺制度终止调查)、浙江(2022年9月,罚没合计约5292万元)、福建(2023年4月,罚款合计100万元)、湖南(2023年5月,罚款合计120万元)、山东(2025年8月,罚款合计约1119万)五省市场监管局先后查处了该领域相关案件。
市场监管总局发布江西省爆破器材行业协会组织民爆企业达成垄断协议案行政处罚决定书
江西省市场监督管理局于2022年6月对江西省爆破器材行业协会涉嫌组织民爆企业达成垄断协议行为立案调查。2026年3月,江西省市场监督管理局依法对相关当事人作出行政处罚决定。现予公告。

附件:《江西省市场监督管理局行政处罚决定书》(赣市监反垄断处〔2026〕1-3号)

2026年4月9日

第6案,罚款70万丨市场监管总局发布江西民爆垄断案处罚决定书
第6案,罚款70万丨市场监管总局发布江西民爆垄断案处罚决定书
第6案,罚款70万丨市场监管总局发布江西民爆垄断案处罚决定书
第6案,罚款70万丨市场监管总局发布江西民爆垄断案处罚决定书
第6案,罚款70万丨市场监管总局发布江西民爆垄断案处罚决定书
第6案,罚款70万丨市场监管总局发布江西民爆垄断案处罚决定书
第6案,罚款70万丨市场监管总局发布江西民爆垄断案处罚决定书
第6案,罚款70万丨市场监管总局发布江西民爆垄断案处罚决定书
第6案,罚款70万丨市场监管总局发布江西民爆垄断案处罚决定书
第6案,罚款70万丨市场监管总局发布江西民爆垄断案处罚决定书
第6案,罚款70万丨市场监管总局发布江西民爆垄断案处罚决定书
第6案,罚款70万丨市场监管总局发布江西民爆垄断案处罚决定书
第6案,罚款70万丨市场监管总局发布江西民爆垄断案处罚决定书
第6案,罚款70万丨市场监管总局发布江西民爆垄断案处罚决定书
第6案,罚款70万丨市场监管总局发布江西民爆垄断案处罚决定书
第6案,罚款70万丨市场监管总局发布江西民爆垄断案处罚决定书
第6案,罚款70万丨市场监管总局发布江西民爆垄断案处罚决定书
第6案,罚款70万丨市场监管总局发布江西民爆垄断案处罚决定书
第6案,罚款70万丨市场监管总局发布江西民爆垄断案处罚决定书
更多参考
同行交流应避开反垄断“红线”
第6案,罚款70万丨市场监管总局发布江西民爆垄断案处罚决定书

 
chengsenw
  • 本文由 chengsenw 发表于 2026年4月10日 15:05:02
  • 转载请务必保留本文链接:https://www.gewo168.com/42839.html
匿名

发表评论

匿名网友

:?: :razz: :sad: :evil: :!: :smile: :oops: :grin: :eek: :shock: :???: :cool: :lol: :mad: :twisted: :roll: :wink: :idea: :arrow: :neutral: :cry: :mrgreen: