基金市场前景(附行业现状分析、政策分析、发展环境及未来趋势预测)
报告导读:
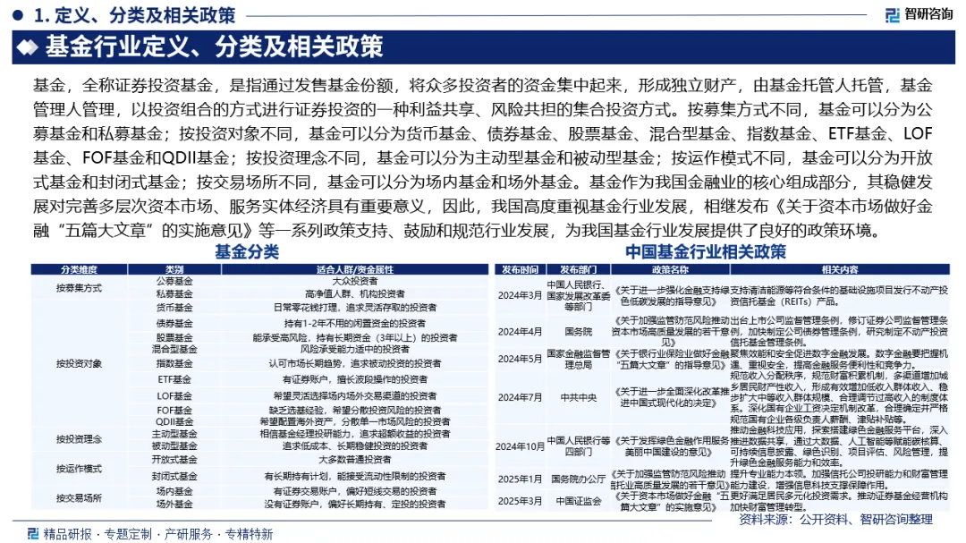
基金,全称证券投资基金,是指通过发售基金份额,将众多投资者的资金集中起来,形成独立财产,由基金托管人托管,基金管理人管理,以投资组合的方式进行证券投资的一种利益共享、风险共担的集合投资方式。随着房地产行业步入平稳发展新常态,叠加储蓄利率市场化持续下行的趋势,大众投资理财需求正从单一的保值诉求,向多元的增值目标进阶,在此背景下,国民资产配置结构发生显著调整,资金正从传统的储蓄、房地产领域,加速向标准化的权益类、固收类基金产品迁移,基金作为专业的资产管理载体,在承接居民财富迁移浪潮中具备广阔的发展空间,据中国证券投资基金业协会数据显示,截止2025年10月我国基金数量151286只,其中,公募基金13381只,私募基金137905只;基金规模590112.3亿元,其中,公募基金3269598.5亿元,私募基金220513.8亿元,目前,我国多层次的基金产品体系已初步形成,能够有效适配居民多元化的财富管理需求。
作为深耕中国基金领域十余年的专业机构,智研咨询致力于携手行业企业,提供精准信息、专业咨询与定制化解决方案,持续赋能基金产业发展。
观点抢先知:
行业发展阶段:我国基金行业的发展是一部从试点探索到规范成熟、从封闭单一到开放多元的演进史,与中国资本市场改革深度绑定,可划分为萌芽试点期、规范起步期、快速扩张期、转型调整期、高质量发展期五个核心阶段。
行业发展有利因素:基金作为我国金融业的核心组成部分,其稳健发展对完善多层次资本市场、服务实体经济具有重要意义,因此,我国高度重视基金行业发展,相继发布《关于加强监管防范风险推动信托业高质量发展的若干意见》《关于资本市场做好金融“五篇大文章”的实施意见》等一系列政策支持、鼓励和规范行业发展,为我国基金行业发展提供了良好的政策环境。
市场规模:随着房地产行业步入平稳发展新常态,叠加储蓄利率市场化持续下行的趋势,大众投资理财需求正从单一的保值诉求,向多元的增值目标进阶,在此背景下,国民资产配置结构发生显著调整,资金正从传统的储蓄、房地产领域,加速向标准化的权益类、固收类基金产品迁移,基金作为专业的资产管理载体,在承接居民财富迁移浪潮中具备广阔的发展空间,据中国证券投资基金业协会数据显示,截止2025年10月我国基金数量151286只,其中,公募基金13381只,私募基金137905只;基金规模590112.3亿元,其中,公募基金3269598.5亿元,私募基金220513.8亿元,目前,我国多层次的基金产品体系已初步形成,能够有效适配居民多元化的财富管理需求。
市场竞争格局:我国基金市场竞争格局呈现出“头部集聚、梯队分层、多元博弈、马太效应持续深化”的核心特征,以易方达基金、华夏基金、广发基金、南方基金、富国基金、天弘基金、嘉实基金、博时基金、汇添富基金、鹏华基金为代表的头部机构,依托品牌口碑、资本资源、投研人才等多维核心壁垒,持续吸纳市场资金,管理资产规模稳步扩容,进一步夯实行业领军地位,反观中小基金公司,其发展则受制于品牌影响力不足、资源禀赋有限、投研人才储备薄弱等多重掣肘,难以突破竞争重围,在此背景下,行业“强者恒强、弱者愈弱”的分化态势愈发显著。
头部企业:易方达基金是一家综合性资产管理公司,成立于2001年,依托资本市场,通过专业化运作,为境内外各类投资者提供综合性资产管理解决方案。截至2025年9月底,易方达基金及下属机构资产管理规模超4万亿元,服务广大个人投资者及社保基金、企业年金和职业年金、银行、保险公司、境外央行及养老金等机构投资者。
市场趋势:未来,我国基金行业将彻底告别“规模为王”的粗放式增长,以投资者获得感为核心的高质量发展成为主线。监管政策将持续引导行业优化生态,通过完善浮动费率机制、弱化短期规模排名、建立长周期考核体系等方式,打破管理人“旱涝保收”的固有模式,实现管理人与投资者利益深度绑定。费率体系将更趋理性,倒逼机构从“销售驱动”转向“业绩驱动”与“服务驱动”,聚焦长期价值创造,重视风险调整后的收益与投资者持有体验,推动行业回归资管本源。
报告相关内容节选:



数据来源与处理说明:
《2026-2032年中国基金行业市场现状分析及发展战略研判报告》基于最新、最全的中国产业链数据,融合权威官方统计、深度企业调研、资本市场洞察及全球信息,通过严格的智能处理和独家算法验证,确保分析结论高度可靠、透明且可追溯。

智研咨询专注产业咨询十七年,是中国产业咨询领域专业服务机构。公司以“用信息驱动产业发展,为企业投资决策赋能”为品牌理念。为企业提供专业的产业咨询服务,主要服务包含精品行研报告、专项定制、月度专题、市场地位证明、专精特新申报、可研报告、商业计划书、产业规划等。提供周报/月报/季报/年报等定期报告和定制数据,内容涵盖政策监测、企业动态、行业数据、企业排行、产品价格变化、投融资概览、市场机遇及风险分析等。





评论