2026 半导体双线营销全景报告,内贸抓华南,外贸攻东南亚,打法全拆解
扫码加入星球,星球内精选行业报告无限量下载。


2026 年半导体行业进入存量竞争与全球化博弈叠加的关键期,线上营销已经从 “可选项” 变成 “生存必备项”。这份内贸 + 外贸双线营销洞察报告,把区域需求、平台打法、客户画像、合规风险一次性讲透,帮芯片企业精准抓订单、稳增长。
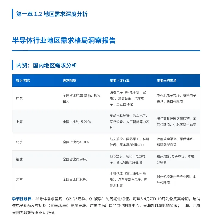
先看国内市场,格局高度集中。广东以 30%—35% 的需求规模稳居第一,消费电子、汽车电子是主力,华强北、1688 是核心渠道;上海、北京紧随其后,分别聚焦集成电路制造、航天军工等高精领域;福建、河南成为新兴增长极,分别依托 LED 显示、手机代工释放大量需求。行业有明显旺季,Q2、Q3 是备货高峰,3—4 月、9—10 月是最佳营销窗口。
国内线上渠道已经形成固定矩阵。1688 是标准品、现货贸易的主战场,百度 SEM 是抓研发、采购决策的核心入口,唯样商城主攻样品与小批量订单,慧聪网深耕工业级器件。但行业普遍存在痛点:技术内容薄弱、私域运营缺失、区域覆盖不足,导致线上转化率偏低。
外贸市场则呈现清晰的区域图谱。东南亚是第一增量市场,年进口规模超 600 亿美元,电子代工密集,中国芯片市占率达 20%—30%;欧洲门槛高,但汽车电动化带来功率半导体机会;中东、非洲以通信基建、消费电子为主,对性价比需求强烈,中国产品份额分别达 25%—35%、30%—40%。
国际渠道以阿里巴巴国际站、Google Ads 为双核心。国际站覆盖全球标准品买家,Google 搜索精准触达工业与汽车电子客户,LinkedIn 主攻欧美高端决策人群,环球资源适合有认证的制造企业。不同市场策略差异明显:欧洲重认证、东南亚重效率、中东重价格、非洲重账期。
报告还拆解了兆易创新、乐鑫科技等标杆案例,核心打法都是 “技术内容引流 + 开发者生态绑定 + 线上线下协同”。同时明确了合规红线:内贸严禁绝对化用语、参数虚标;外贸必须符合欧盟 GDPR、CE、RoHS,中东、东南亚各地认证缺一不可。
最后给出可落地的行动路线:内贸 0—3 个月搭平台、建内容,3—6 个月扩投放、提转化;外贸先入驻国际站、建好英文独立站,再逐步放大 Google 与社媒投放。2026 年,半导体营销拼的不是价格,而是精准、合规、高效的全域获客能力。













评论