抢占海外市场|PCT国际专利申请全攻略,助力企业全球化知识产权布局
点击蓝字 关注我们

◎法律条款引用:
《专利法》第十九条规定:任何单位或者个人将在中国完成的发明或者实用新型向外国申请专利的,应当事先报经国务院专利行政部门进行保密审查。保密审查的程序、期限等按照国务院的规定执行。
中国单位或者个人可以根据中华人民共和国参加的有关国际条约提出专利国际申请。申请人提出专利国际申请的,应当遵守前款规定。
国务院专利行政部门依照中华人民共和国参加的有关国际条约、本法和国务院有关规定处理专利国际申请。
对违反本条第一款规定向外国申请专利的发明或者实用新型,在中国申请专利的,不授予专利权。

一、什么是PCT?
专利合作条约(PCT)是企业布局全球专利的主流路径,通过PCT途径,申请人只需提交一份“国际申请”,即可在PCT的150余个缔约国中为其发明寻求专利保护,大幅降低海外布局成本与风险。

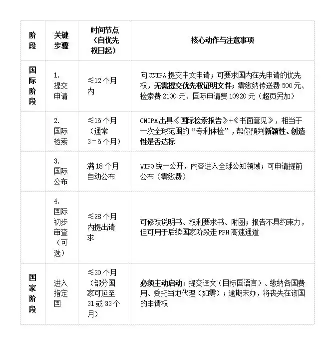
二、PCT申请流程
分国际和国家两阶段:

◉补充说明:
1、国际阶段所有工作(形式审查、检索、公布)均可在国内完成,无需对接外国机构;但国家阶段则由各国专利局独立审查,最终是否授权、授权范围、年费标准等,均依各国法律而定。
2、语言与翻译:国际阶段可用中文提交,但进入国家阶段时,必须翻译为目标国官方语言,且翻译质量直接影响审查结果。
3、费用时效性:国际阶段费用须在申请日起1个月内缴清,否则申请可能被视为撤回。
4、优先权基础限制:PCT仅支持发明专利和实用新型专利;外观设计需走《海牙协定》。

三、PCT申请核心优势
1、省时省力,简化流程:无需同步向多国单独递交申请,一份国际申请覆盖全球多国,避免多国重复提交、重复材料、重复对接代理,大幅缩减跨境办事成本。
2、缓冲周期长,决策灵活:拥有30个月超长窗口期,企业可结合海外市场布局、产品出海规划、专利检索结果,择优选择目标国家进入,不盲目布局、不浪费资金。
3、风险前置筛查:国际检索全面核查全球现有专利,提前排查专利冲突、授权障碍,降低海外专利驳回、侵权诉讼、专利无效等高额风险。
4、享受政策扶持红利:PCT国际专利申请在国际阶段给予一定的费用减免;在国家阶段,有些国家对国际专利申请的国家费用也比普通申请要低,有助于减轻企业海外专利申请资金压力。
5、提升国际竞争力:PCT专利全球认可度高,助力企业技术出海、跨境招投标、外贸议价、高新技术资质认定,筑牢海外技术壁垒。
6、语言便捷适配广:PCT支持多语种提交,中国申请人提出国际专利申请可以使用中文和英文,为外资企业申请专利提供了方便。

四、企业申请温馨提示
1、务必严守12个月优先权期限、30个月国家阶段期限,超时将直接丧失海外专利权益。
2、优先依托正规专利代理机构办理,精准把控文件撰写、期限节点、译文质量,规避形式缺陷与法律风险。
3、结合自身海外市场、产品出口方向精准选定目标国家,合理规划专利布局,兼顾保护范围与投入性价比。
撰稿:王雨娇
编辑:王 子
初审:王庆民
终审:武培锋



诸城市知识产权事业发展中心荣誉成就

1
2022年荣获“国家知识产权强县建设示范县”
2
2023年获得全省“知识产权创造、运用、保护、管理和服务工作成效突出县”称号
3
2022年知识产权公益性歌曲《护航》获国家局最佳人气奖
4
2023年获潍坊市过硬党支部称号
联系我们
地址:山东省诸城市密州街道东关大街25号12楼
电话:0536-6211481
电子邮箱:zhishichanquanju@wf.shandong.cn


评论