产品经理招聘周报:市场强势反弹,AI技能成新风口(2026.04.06-04.12)
产品经理招聘周报:市场强势反弹,AI技能成新风口(2026.04.06-04.12)
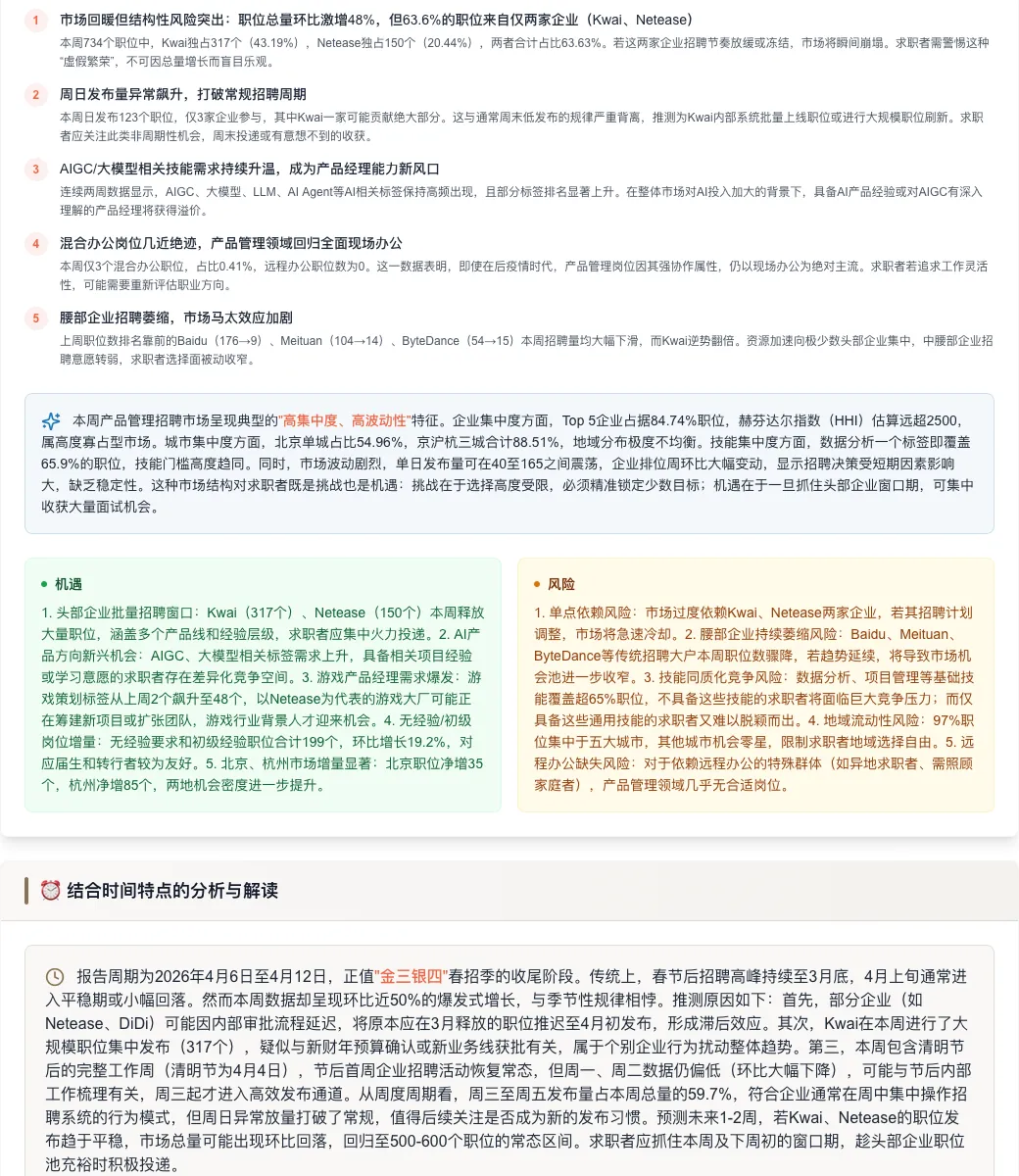
摘要:本周产品管理招聘市场迎来爆发式增长,职位发布量环比飙升近48%,总职位达734个。Kwai与Netease两家巨头贡献超六成岗位,市场集中度进一步加剧。北京单城独占55%职位,京沪杭三城合计近九成。数据分析、项目管理、SQL稳居技能需求前三,AIGC与大模型相关能力异军突起。面对结构性回暖中的高波动风险,求职者需精准锁定头部企业与核心城市,同步构建AI差异化竞争力。
一、市场总览:总量激增背后的“虚假繁荣”
本周(2026年4月6日至4月12日),产品管理职位市场交出亮眼答卷:全周发布职位总数734个,较上周的496个净增238个,环比增幅高达47.98%。发布企业数同步上升至33家,环比增长17.86%。
然而,总量繁荣之下暗藏结构性隐忧。仅Kwai(317个职位,占比43.19%)与Netease(150个职位,占比20.44%)两家企业便包揽了全市场63.63%的岗位。若将DiDi、Trip.com、Bilibili纳入统计,Top 5企业职位占比达到惊人的84.74%。与此同时,上周招聘大户Baidu(176→9个)、Meituan(104→14个)、ByteDance(54→15个)本周均出现职位数断崖式下滑。市场热度高度绑定极个别企业的阶段性招聘行为,复苏根基并不稳固。
二、每日趋势:周中爆发,周日反常规放量
本周发布节奏呈现鲜明的“脉冲式”特征:
- 周一至周二
:市场启动缓慢,分别发布63个、70个职位,环比上周同期下降51.2%和40.7%,节后内部梳理效应明显。 - 周三至周五
:招聘引擎全速运转。周三飙升至165个(环比+1000%),周四147个(+465%),周五126个(+425%),三天贡献全周**59.7%**的职位量,显示企业集中于周中操作招聘系统。 - 周六
:惯例性回落至40个。 - 周日
:异常反弹至123个,仅3家企业参与,推测为Kwai等头部企业进行大规模职位刷新或补录。这一反常现象提示求职者:周末亦可能蕴藏意外机会。
三、企业格局:寡头主导,腰部收缩
本周共有25家新进企业入场,占比达75.8%,但贡献职位总量不足一半(45.9%),市场话语权仍牢牢掌握在连续招聘的头部玩家手中。企业排名变化传递出鲜明信号:
- Kwai
:蝉联榜首,职位数从148个翻倍至317个(↑114.2%),一家独大格局强化。 - Netease
:空降第二,携150个职位成为本周最大增量引擎。 - DiDi、Trip.com、Bilibili
:分列三至五位,构成第二梯队。 - Baidu、Meituan、ByteDance
:排名大幅下滑,腰部企业招聘意愿显著转弱。
马太效应加剧:资源加速向极少数头部企业集中,求职者选择面被动收窄,“广撒网”策略失效,精准攻坚方为上策。
四、城市热度:京沪杭垄断近九成岗位
地域分布呈现极度不均衡格局:
|
|
|
|
|
|---|---|---|---|
|
|
|
|
|
|
|
|
|
|
|
|
|
|
|
|
|
|
|
|
|
|
|
|
|
京沪杭三城合计占据88.51%的职位份额,北京单城即超半数。杭州因Netease总部大规模招聘,职位数较上周暴增340%。广深两地合计仅占约一成,其他城市均为零星机会。苏州、无锡本周职位归零,退出市场。对于产品经理而言,离开这三大城市求职,机会将呈断崖式下跌。
五、经验与办公方式:中级为主力,远程几近绝迹
工作经验要求分布:
- 中级经验
:335个(45.64%),是市场绝对主力需求。 - 高级经验
:189个(25.75%),资深产品人才需求稳健。 - 无经验要求+初级经验
:合计199个(27.12%),环比增长19.2%,对应届生和转行者释放友好信号。
办公场所分布:
- 仅现场办公
:731个,占比99.59%。 - 混合式弹性办公
:仅3个(0.41%)。 - 远程办公
:0个。
数据明确昭示:产品管理岗位因其强协作、快迭代的属性,已全面回归线下办公模式。追求工作灵活性的求职者需重新评估职业方向。
六、技能风向:AI能力成差异化新赛道
本周技能标签需求呈现出“基础技能高度集中,AI方向异军突起”的双重特征:
铁三角技能稳居榜首:
- 数据分析
:484次(覆盖65.9%职位),产品经理的绝对刚需。 - 项目管理
:273次。 - SQL
:151次。
AI相关标签集体升温(连续两周数据):
- AIGC
:54次(↑28.6%) - 大模型
:43次(虽环比略降仍保持高热) - AI Agent
:35次(↑59.1%) - AI产品
:39次(持平)
此外,游戏策划标签本周暴增2300%(2→48次),推测与Netease游戏业务线扩张直接相关;英语能力需求从19次跃升至61次,国际化产品岗位门槛提高。
求职启示:数据分析、SQL、项目管理是生存底线;AIGC、大模型应用能力是脱颖而出的差异化武器。
七、求职者行动指南
面对集中度高、波动剧烈的市场,建议采取以下策略:
1. 地域策略:聚焦京沪杭,放弃广撒网 三城之外机会零星,应将求职地域严格限定于北京、上海、杭州,避免在低机会城市耗费精力。
2. 企业策略:攻坚Kwai与Netease,同步关注第二梯队 两家企业提供超六成岗位,覆盖多个产品方向和经验层级,投递性价比极高。同时保持对DiDi、Trip.com、Bilibili的持续关注,分散单一企业依赖风险。
3. 技能策略:夯实基础,拥抱AI 务必熟练掌握数据分析(含SQL)、项目管理、产品设计等基础技能;主动学习AIGC工具与大模型应用场景,在简历和面试中构建差异化标签。
4. 时机策略:把握周中窗口,盯紧周末异常 周三至周五为发布高峰,建议周二晚间至周三上午集中投递。鉴于本周日出现反常放量,周末也应保持对头部企业官网及招聘平台的关注,捕捉意外机会。
5. 心态策略:警惕结构性风险,建立多元组合 市场繁荣表象下,单一企业依赖风险极高。在重点攻坚头部企业的同时,保持对AI产品、游戏策划等新兴方向的敏锐度,构建多元求职组合以对冲波动。
数据周期:2026年4月6日-4月12日分析范围:产品管理职位类别数据来源:招聘市场公开数据监测











评论