中国算力市场规模与政策规划分析(100页报告)
或扫码获取更多报告

中国算力基础设施布局逐步从早期的自发性、分散性模式,过渡到国家顶层设计主导的枢纽集群模式,通过战略规划实现了资源的宏观优化配置。2021年12月至2022年2月,国家发展改革委、中央网信办、工业和信息化部、国家能源局四部门复函,同意在京津冀、长三角、成渝、粤港澳大湾区、宁夏、内蒙古、甘肃、贵州启动建设全国一体化算力网络国家枢纽节点,并设立10个国家数据中心集群,正式启动“东数西算”工程,构建全国一体化大数据中心协同创新体系。根据国家相关要求,集群发展定位各有侧重、互为补充,推动算力资源有序转移,构建全国一体化算力网络。京津冀、长三角、粤港澳大湾区、成渝等算力需求较高的节点,要扩展算力增长空间,满足重大区域发展战略实施需要。贵州、内蒙古、甘肃、宁夏等可再生能源丰富、气候适宜、数据中心绿色发展潜力较大的节点,则重点提升算力服务品质和利用效率,打造面向全国的非实时性算力保障基地。
“东数西算”作为宏大的算力基础设施布局工程,基于功能化、差异化的布局逻辑,推动东西部算力产业协调发展。通过引导大型超大型算力中心向枢纽节点集中,同时建设完善的高速互联网络架构,促进算力资源集约化规模化建设。
为整合各地算力资源,促进算力高效运转、普惠易用,国家正在建设全国一体化算力网络,推动形成市场化与标准化的运营机制。算力调度体系对算力集群中的计算力进行分配和管理,强调按需分配和灵活调度计算资源、存储资源及网络资源,并加强网络安全管理。算力调度平台支持弹性分配以适应任务不同、变化多端的动态需求,加强算力、网络和安全系统间的协同防御,利用人工智能提升安全技术手段与应急处置能力。构建算力市场交易机制主要分两步走,一是算力度量标准化,推动建立统一的算力度量单位、算力评估体系和计费标准,使不同厂商、不同架构的算力可以被度量和交易。二是算力交易市场化,探索建立算力交易市场,使用户可根据价格、性能、绿色等级等指标,按需购买算力服务。全国一体化算力网络将分散的算力节点编织成一张逻辑统一、物理分散、智能调度的算力网,提升了国家数字基础设施的智能、高效、可持续和整体韧性。
中国处于数字经济加速跑的关键期,在算力领域持续发力并取得一定成效。国家数据局数据显示,2024年末中国算力总规模达280EFLOPS,同比增长22%;数据生产量达41.06ZB,同比增长25%,增速强劲。截至2025年6月,全国在用算力中心标准机架达1085万架,算力总规模位居全球第二。运载力方面,规划建设超过250条“东数西算”干线光缆。存储容量持续增长,存力总规模超过1680EB。
智能算力是人工智能技术迭代发展的重要基础。在人工智能浪潮的驱动下,以智算为主导、异构算力协调发展的特征日益凸显。中国传统的通用算力保持稳定增长,以GPU、NPU为核心的智能算力呈现爆炸式增长,成为拉动算力规模提升的主力。截至2024年底,中国智能算力规模达90EFLOPS,占算力总规模的比例为32%。

中国通过顶层设计的系统性布局、政策导向的精准扶持以及立法保障的制度约束,形成了“战略引领一政策驱动一法治保障”的闭环体系,为算力产业的规模扩张、技术突破与可持续发展提供了全方位支撑,提升国家在全球算力竞争中的战略主动权。
(1)构建国家级算力发展战略框架
中国将算力产业纳入国家核心战略布局,明确算力作为数字经济核心引擎的战略地位,通过多部门协同与跨领域融合,形成了覆盖短期目标与长期愿景的顶层设计体系。
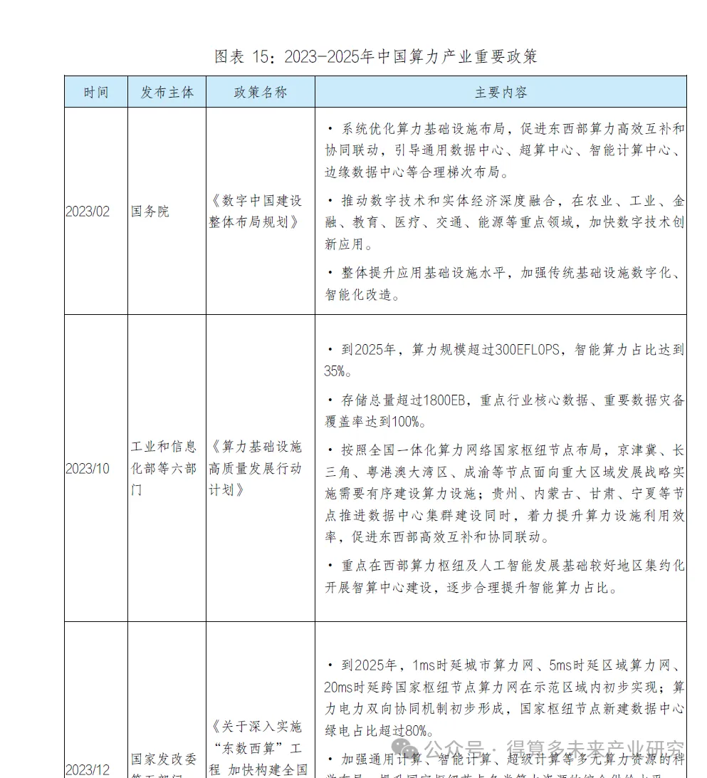
“十四五”规划和2035年远景目标纲要将算力基础设施作为新型基础设施的核心组成部分,加快构建全国一体化大数据中心协同创新体系。2022年启动的“东数西算”工程,通过布局国家算力枢纽节点数据中心集群,构建全国算力资源调度格局,促进东、西部地区统筹发展,提升整体算力算效。《数字中国建设整体布局规划》明确数字中国建设按照“2522”的整体框架进行布局,全面提升数字中国建设的整体性、系统性、协同性。国家发展改革委、工信部、科技部等多部门联合出台《关于加快建设全国一体化算力网络国家枢纽节点的意见》《算力基础设施高质量发展行动计划》等文件,明确算力与人工智能、大数据、工业互联网等领域的协同发展路径,推动算力从基础支撑向价值创造升级,形成“算力+”产业生态的战略布局。“十五五”规划建议强调深入推进数字中国建设,促进实体经济和数字经济深度融合,加快人工智能等数智技术创新,突破基础理论和核心技术,强化算力、算法、数据等高效供给。
(2)精准扶持算力产业全链条发展
政策导向聚焦算力产业“补短板、锻长板、促协同”,通过针对性政策工具,在技术攻关、基础设施建设、市场培育等领域形成精准支持,推动算力产业从规模扩张向质效提升转变。
在技术攻关方面,政策重点扶持算力核心技术自主可控。通过“核高基”国家科技重大专项、工业母机专项等,加大对芯片、服务器、操作系统等关键环节的研发投入,鼓励企业与高校、科研机构共建创新平台(如国家新一代人工智能开放创新平台),突破国外技术垄断。《关于加快推进工业领域“智改数转”的指导意见》提出,提升算力核心装备国产化水平,对国产化算力设备应用给予补贴。
在基础设施建设方面,政策通过财政补贴、用地保障等手段推动全国一体化算力网建设。对符合条件的国家算力枢纽节点内的数据中心项目给予电价优惠、税收减免。推动算网融合,《关于深入实施“东数西算”工程 加快构建全国一体化算力网的实施意见》要求强化数据中心与5G、光纤网络的衔接,提升算力调度效率。
在算力市场培育上,完善算力服务平台,利用供需对接工具、金融支持加速构建全国统一的算力服务大市场。研究制定算力并网标准,促进算力服务标准化、普惠化,提升中小企业算力使用便利度。算力券以补贴形式降低企业算力使用成本,精准对接算力产业需求。设立专项发展基金,通过分担金融机构贷款风险的方式,带动其将更多资金投入算力产业发展。

(3)推进算力与能源协同建设
近年来,国家立足算力发展与“双碳”目标协同推进需求,构建能源政策体系,促进算力与电力融合发展。《关于深入实施“东数西算”工程加快构建全国一体化算力网的实施意见》首次将“算电协同”纳入国家级政策框架,《数据中心低碳绿色发展专项行动计划》强调建立算力电力双向协同机制,旨在通过优化能源结构,提升算力基础设施的绿色化水平。2024-2025年发布的一系列能源政策,包括《加快构建新型电力系统行动方案(2024-2027年)》《分布式光伏发电开发建设管理办法》《国家发展改革委国家能源局关于有序推动绿电直连发展有关事项的通知》等,涵盖综合能源、绿电直连、绿证交易及新型电力系统等多个关键领域,形成突破性支撑,为算力与能源的联动模式提供较为清晰的发展路径。首个针对新能源消纳的系统性政策《关于促进新能源消纳和调控的指导意见》,构建了涵盖政策、市场、技术、监管的多层次调控框架,要求加强新能源与算力设施协同规划布局及优化运行,推动算力设施绿色发展。
2、监管与治理
立法与标准体系为算力产业提供了合规指引与市场秩序保障,涵盖数据安全、绿色发展、市场监管等关键领域。
在数据安全与合规方面,《数据安全法》《个人信息保护法》《关键信息基础设施安全保护条例》等法律法规,明确了算力基础设施作为关键信息基础设施的安全责任,要求数据中心运营者落实网络安全等级保护、数据分类分级管理等制度,为算力应用划
定安全边界。
在绿色算力发展方面,《数据中心绿色低碳发展专项行动计划》《贯彻落实碳达峰碳中和目标要求推动数据中心和5G等新型基础设施绿色高质量发展实施方案》等文件,将PUE(能源使用效率)、可再生能源占比等指标纳入数据中心准入与监管标准,到2025年底,新建大型及超大型数据中心PUE须降至1.25以内,国家枢纽节点PUE不超过1.2,国家枢纽节点新建数据中心绿电占比超过80%,西部枢纽节点优先采用风电、光伏等绿电,推动算力产业向低碳化转型。
在市场监管方面,《互联网信息服务深度合成管理规定》对以AI换脸为代表的深度合成技术进行了法律层面的约束。由国家网信办联合多部委发布的《生成式人工智能服务管理暂行办法》对生成式人工智能服务实行包容审慎和分类分级监管,推动产业规范化发展。


评论