《2026中国社交媒体营销趋势报告》:在分化的生态中,如何用“真实”破局?
【精选研报·赋能成长】今日精选报告38篇已送达【知识星球】!💡
✔️ 4万+份各行业最新报告直接加入【知识星球】,一键获取,扫码加入 👇,免费进研报分享群方式见文末。

回归主权,协同破局
还记得那个“社媒投资年年涨,效果却不见好”的焦虑时代吗?在经历了2025年的“回归品牌主权”运动后,我们原以为夺回决策权便是终点。然而,明略科技最新发布的《2026中国社交媒体营销趋势报告》却给了我们当头一棒:夺回主权只是第一步,如何在分化的生态中找到破局之道,才是2026年的核心命题。
此刻的我们,正身处一个前所未有的“分化时代”。用户在多平台间流转,平台从“大而全”走向“专而精”,达人生态也裂变为野生、种草、带货等不同物种。面对这种碎片化的混沌,单一的流量收割已失效。
基于对全网数据的深度洞察,这份报告为我们揭示了2026年的生存法则:生态分化,协同破局。唯有通过全域协同、真实内容与智能技术的结合,品牌才能在不确定的生态中找到确定性的增长。
以下是为你深度拆解的2026营销实战指南。
📉 趋势一:生态分化——告别“大一统”,拥抱“全域协同”
2026年的社媒生态,不再是巨头的简单博弈,而是“千人千面”的深度分层。
平台分化:用户不再只驻足于一个平台。报告显示,91.8% 的网民会在一周内使用2个及以上的社交APP。抖音重娱乐与推荐,小红书重搜索与种草,B站重深度与信任,视频号重私域与关系链。品牌不能再简单地“选一个平台”,而必须构建“核心平台深度经营 + 潜力平台精准匹配 + 机会平台圈层深耕”的分层矩阵。
AI重塑触点:AI不再是后台工具,而是前端的交互入口。从抖音的“AI搜”到微博的“智搜”,再到快手的“AI宠物”,AI插件正在成为用户获取信息的新常态。
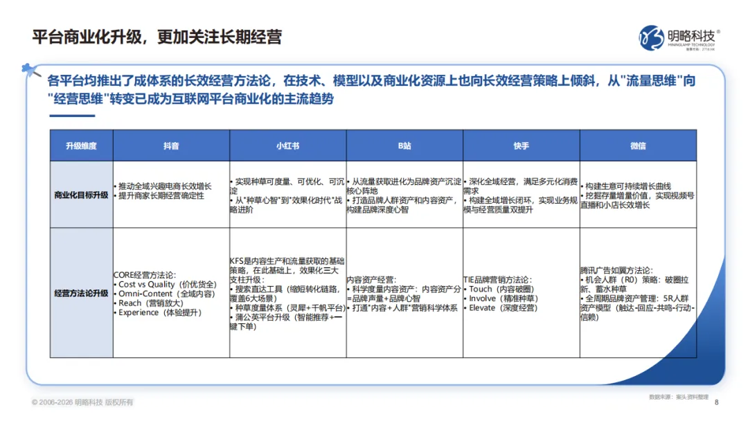
商业化升级:各大平台都在从“流量思维”向“经营思维”转变。无论是抖音的CORE经营,还是小红书的效果化三大支柱,都指向了一个共同目标:长效经营。
❤️ 趋势二:内容真实化——“松弛感”战胜“精致滤镜”
2025年的年度关键词是“松弛感”,这一趋势将贯穿2026年。用户厌倦了千篇一律的精致修图和完美人设,开始渴望“人感内容”——即真实的情感温度与生活细节。
价值观转向:从“精致完美”转向“松弛真实”。报告指出,“真实”是2026年的破局关键。品牌需要从单纯罗列功能卖点,升级为提供情绪价值。
案例启示:
NIKE 在全运会期间的短片《落足料,点会冇料到》,摒弃了传统的英雄叙事,转而用粤语煲汤文化和菜市场的日常烟火气,致敬运动员生涯,引发了巨大的情感共鸣。
美团 的“去班味指南”,精准击中职场人的痛点,将消费场景转化为情绪释放的出口。
形式多元:微短剧成为主流娱乐方式(渗透率近50%),视频播客(Podcast)兴起,AIGC内容从“实验”走向“实用”。
🔗 趋势三:圈层融合与达人分化——精准与破圈的平衡
圈层破壁:小众圈层正在成为大热点。报告特别提到了“城市探险圈”(环比涨幅47%)和“桨板圈”(环比增长104%)。年轻人不再满足于走马观花的旅游,而是追求深度体验的“入戏”模式,如Citywalk、城市逃脱等。
达人功能分化:达人生态正在经历剧烈洗牌。
野生达人崛起:素人身份、真实表达成为核心竞争力,他们比机构达人更能撬动用户心智。
职能分离:“种草达人”(如董洁,重品牌资产与信任)与“带货达人”(如董宇辉,重即时转化与ROI)的价值边界愈发清晰。品牌需要构建分层达人矩阵,而非“一勺烩”。
🤖 趋势四:技术智能化——AI从“降本工具”变为“核心驱动力”
如果说以前AI是用来省钱的,那么2026年AI是用来赚钱和创造的。
全流程渗透:AI已渗透到策略、创意、执行、评估全链路。从雅诗兰黛利用Adobe Firefly重构内容生产,到肯德基的AI点餐智能体“小K”,AI正在实现从“对话”到“执行”的跨越。
智能体(Agent)爆发:绝味食品的“绝智AI店长”、华住集团的“华小AI”等垂直场景大模型,正在解决连锁经营中的实际效率问题。
治理规范化:随着《人工智能生成合成内容标识办法》的施行,AI内容走向透明化与规范化,“持证上岗”成为常态。
🚀 结语:在不确定的2026,做确定的长期主义者
2026年的社交媒体营销,注定是一场硬仗。
我们看到的不仅是技术的迭代,更是人心的回归。用户在逃离焦虑,寻找松弛;在逃离虚假,寻找真实。对于品牌而言,“真实”是最好的通货,而“协同”是最好的护城河。
不要再试图用一个广告片通吃所有人群,也不要再迷信单一平台的流量红利。2026年的赢家,将是那些能够深入圈层、听懂黑话、用AI提效、用真情动人的品牌。
正如报告所言:这是一个分化的时代,也是一个真实的时代。 让我们从“流量收割”转向“用户经营”,在生态的分化中,以全域协同实现最终的破局。
【精选研报·赋能成长】今日精选报告38篇已送达!💡✅ 点赞 + 在看 + 转发 (朋友圈/行业群)截图私信我(关注本号☝️回复“报告”加微信)👉 即可受邀加入【免费研报交流群】,每日精选研报5篇,群里无广告,纯干货分享!
🔥 想更深度解锁?直接加入【知识星球】,一键获取:✔️ 4万+份各行业最新报告(金融/科技/消费/医疗等全覆盖)✔️ 每日更新30+篇,动态紧跟市场趋势✔️ 无需拼凑碎片信息,所有报告支持关键词搜索&即时下载
📌 扫码加入星球(原价199/年,优惠券后98/年) 👇
评论