5月1日起执行!四川监管办印发电力市场两个细则

chengsenw 网络营销评论1阅读模式

5月1日起执行!四川监管办印发电力市场两个细则

5月1日起执行!四川监管办印发电力市场两个细则

5月1日起执行!四川监管办印发电力市场两个细则

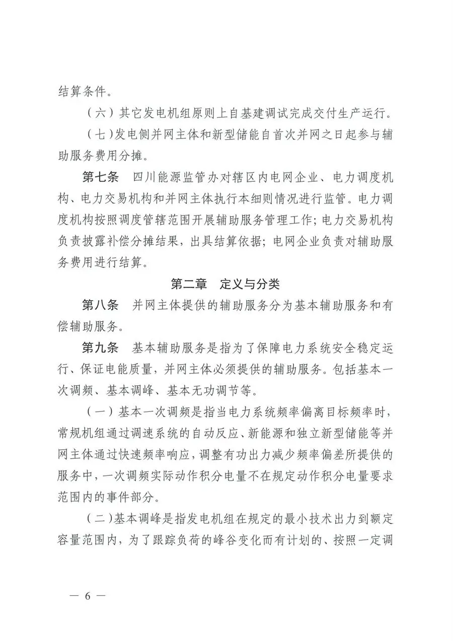
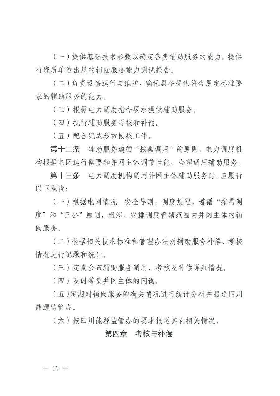
4月13日,国家能源局四川监管办关于印发《四川省电力辅助服务管理实施细则》和《四川省电力并网运行管理实施细则》的通知,通知指出,本通知自2026年5月1日起执行,原《关于印发〈四川省电力辅助服务管理实施细则>和<四川省电力并网管理实施细则》的通知》(川监市场〔2024〕27号)同时废止。

5月1日起执行!四川监管办印发电力市场两个细则

5月1日起执行!四川监管办印发电力市场两个细则

原文如下:5月1日起执行!四川监管办印发电力市场两个细则5月1日起执行!四川监管办印发电力市场两个细则5月1日起执行!四川监管办印发电力市场两个细则5月1日起执行!四川监管办印发电力市场两个细则5月1日起执行!四川监管办印发电力市场两个细则5月1日起执行!四川监管办印发电力市场两个细则5月1日起执行!四川监管办印发电力市场两个细则5月1日起执行!四川监管办印发电力市场两个细则5月1日起执行!四川监管办印发电力市场两个细则5月1日起执行!四川监管办印发电力市场两个细则5月1日起执行!四川监管办印发电力市场两个细则5月1日起执行!四川监管办印发电力市场两个细则5月1日起执行!四川监管办印发电力市场两个细则5月1日起执行!四川监管办印发电力市场两个细则5月1日起执行!四川监管办印发电力市场两个细则5月1日起执行!四川监管办印发电力市场两个细则5月1日起执行!四川监管办印发电力市场两个细则5月1日起执行!四川监管办印发电力市场两个细则5月1日起执行!四川监管办印发电力市场两个细则5月1日起执行!四川监管办印发电力市场两个细则

5月1日起执行!四川监管办印发电力市场两个细则
光储热门群聊人数已满200人,扫码添加小盒子VX,
即刻进群!
5月1日起执行!四川监管办印发电力市场两个细则5月1日起执行!四川监管办印发电力市场两个细则5月1日起执行!四川监管办印发电力市场两个细则

5月1日起执行!四川监管办印发电力市场两个细则


部分素材来源:四川监管办
责任编辑:尼尔
审核:诸葛

5月1日起执行!四川监管办印发电力市场两个细则

5月1日起执行!四川监管办印发电力市场两个细则

5月1日起执行!四川监管办印发电力市场两个细则

5月1日起执行!四川监管办印发电力市场两个细则

点击阅读原文,报名【工商业光储沙龙·无锡站】4月23日!

 
chengsenw
  • 本文由 chengsenw 发表于 2026年4月14日 18:37:29
  • 转载请务必保留本文链接:https://www.gewo168.com/49190.html
匿名

发表评论

匿名网友

:?: :razz: :sad: :evil: :!: :smile: :oops: :grin: :eek: :shock: :???: :cool: :lol: :mad: :twisted: :roll: :wink: :idea: :arrow: :neutral: :cry: :mrgreen: