快消行业SOP|快消行业直播营销注意事项
今日看点:
1、从战略到货架全流程卖货的方法
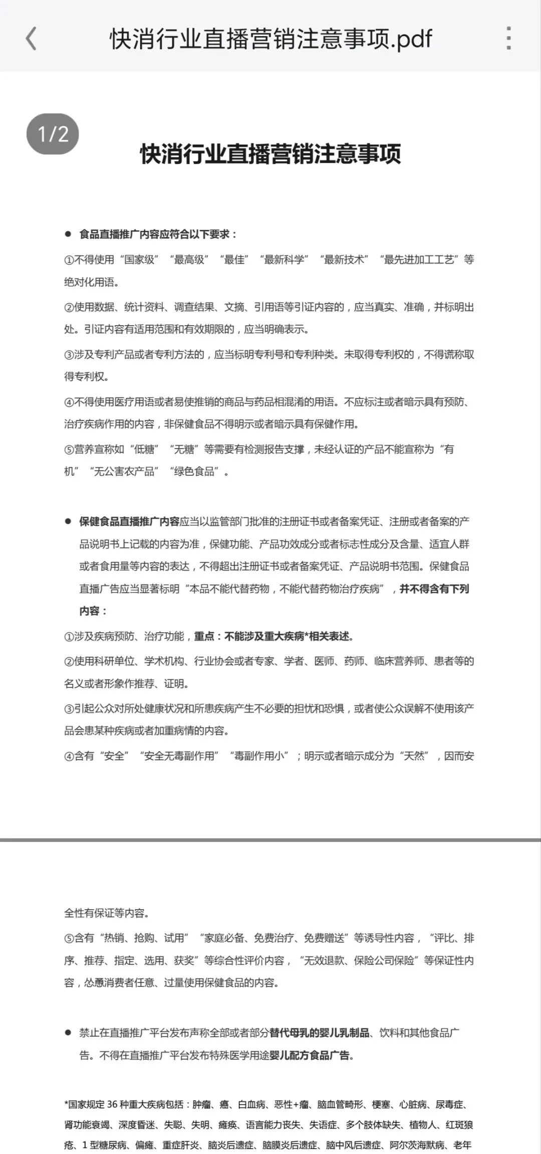
2、快消行业直播营销注意事项
3、如何高效提升投放本地推效果

一、3条知识星球优选内容
1、从战略到货架全流程卖货的方法

2、快消行业直播营销注意事项

3、如何高效提升投放本地推效果


(扫码查看更多优质内容哦~)
二、【知识星球·运营范】运营人学习库持续更新
运营人学习库持续更新中,包括求职妙招、100条圆桌话题分享、19个SCRM测评指南、面试经验分享、干货资料分享......
01
13条求职妙计
从自我介绍、常见问题,到职业规划、薪资谈判等等,手把手教你求职技巧,让你对面试恐惧说拜拜!
02
干货资料分享
案例拆解、营销方案、行业趋势、研究报告、模板分享......
03
星球1V1提问,有问必答
04
星友第一视角案例拆解
05
SCRM测评指南
06
往期圆桌话题讨论及视频回放
●加入知识星球
欢迎加入【运营范】知识星球,知识星球内容体系如下
1.0-5岁运营人第一视角的私域操盘案例及面试题。
2.会定期组织竞品调研、案例拆解和个人IP孵化活动。
3.各项适合私域运营人的saas/scrm工具测评。
4.有专属运营人的会员答疑群,我们尽量用最短时间做到有问必答,有问必答,有问必答,重要的事情说三遍。


评论