【收藏】同等学力申硕计算机科学与技术备考攻略!
点击蓝字·关注我们 //
不少考生报名同等学力申硕后,不太了解统考的备考要从何下手,今天就为大家整理了计算机科学与技术这门专业课的大纲及对应的备考攻略供大家参考。

申硕计算机科学与技术 备考知识

一、考试大纲


全国同等学力申硕统一考试大纲
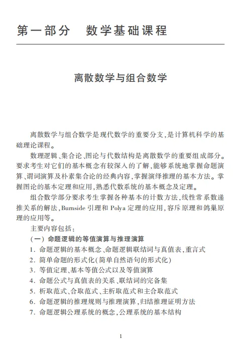
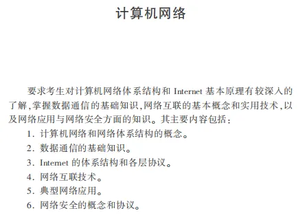
同等学力申硕计算机科学与技术部分内容如下图所示,完整版考试大纲可联系文末老师获取。







★

二、考试科目
必修课: 数学 选修课(五选二):计算机网络、人工智能原理、软件工程、计算机系统结构、计算机图形学。

三、如何备考
第一阶段:知识点梳理
这个阶段学习主要针对数学和两门选修课的知识点进行梳理。考生可以合理的规划和安排时间。在这个阶段,各位考生要针对每一个专项的知识点进行学习。在此期间,还需要每天进行积累和总结。
第二阶段:试题练习
这个阶段需要按照下午两点半到五点半的统考考试时间,对历年真题进行模拟。主要目的是检验第一阶段的学习成果。同时,试题是最有代表性的,能够帮助我们摸清考试的规律。在这个阶段,各位考生一是要注意做题的时间,一定要按照考试的时间来做题,二是千万不要放弃离散数学和几何数学的练习,虽然难,考试时间长,但是,越努力越幸运,想取得好成绩就必须要付出一定的努力。晚上的时候,可以对这一天的错题进行梳理和总结。
第三阶段:查缺补漏
这个阶段需要总结试题阶段常错题目,找到常错题目的知识点,然后进行巩固提升。主要是先对知识点进行复习,然后做练习题。在这个阶段其实也是刷题阶段,建议各位考生多进行专项化训练,进行一个巩固和提升的学习。
第四阶段:模考调整
这个阶段主要是需要对于自己的知识点系统详细的复习梳理。然后每隔一天做一套密押试卷,把自己的状态调整到考试模式。在对知识点进行复习梳理的时候,要着重对自己的弱项进行复习,同时回顾自己做过的错题。

四、院校推荐
华东交通大学
1.院校介绍

华东交通大学是一所以交通为特色、轨道为核心、多学科协调发展的教学研究型大学,国铁集团与江西省人民政府、国家铁路局与江西省人民政府“双共建”高校,“中西部高校基础能力建设工程”高校,博士学位授权单位。学校涵盖工、经、管、文、理、法、教育、艺术等8个学科门类。拥有3个一级学科博士点、21个一级学科硕士点,工程学学科进入ESI全球前1%,3个学科入选江西省一流学科,4个学科成为江西省学科联盟牵头学科,具有19个专业学位授权类别,是硕士研究生推免工作单位。
2.报考条件
(1)热爱祖国,遵纪守法,品德端正,积极完成本职工作,身体健康;
(2)已获得学士学位,并在获得学士学位后工作三年以上(含三年);或虽无学士学位但已获得硕士或博士学位。对已获得的国(境)外学士、硕士或博士学位,须经过教育部留学服务中心认证。
注:报考计算机科学与技术专业,前置专业需是相关专业。

湖南科技大学
1.院校介绍

湖南科技大学肇始于1949年成立的湘北建设学院,2003年由湘潭工学院与湘潭师范学院合并组建而成,是湖南省人民政府与国家国防科技工业局共建高校、湖南省人民政府与原国家安全生产监督管理总局共建高校、“十三五”国家百所中西部高校基础能力建设工程支持高校、湖南省“双一流”建设高校。
学科专业覆盖哲学、经济学、法学、教育学、文学、历史学、理学、工学、农学、管理学、艺术学、交叉学科等12个学科门类。工程学、化学、计算机科学、材料科学4个学科进入ESI全球排名前1%,拥有7个一级学科博士后科研流动站,8个博士学位授权一级学科,48个硕士学位授权点(29个硕士学位授权一级学科,19种专业硕士学位授权类别),具有优秀应届本科毕业生免试攻读硕士研究生推荐资格、“硕师计划”推免资格。拥有1个湖南省“世界一流培育学科”,5个湖南省“十四五”重点学科,1个湖南省高校优势特色学科群,3个国防特色学科。拥有97个本科专业,24个国家级一流本科专业建设点、8个国家特色专业、1个国家专业综合改革试点专业、28个省级一流专业、17个省级特色专业。
2.报考条件
(1)拥护《中华人民共和国宪法》,遵守法律、法规,品行端正;
(2)获得学士学位,并在获得学士学位后工作三年以上,或虽无学士学位但已获得硕士或博士学位(含经教育部留学服务中心认证的国外学士、硕士和博士学位);
(3)在申请硕士学位的专业或相近专业做出一定成绩,在思想政治表现、工作业绩、科研成果、业务能力、专业知识等方面得到所在单位认可。

西安工业大学
1.院校介绍

西安工业大学创建于1955年,是国家“一五”计划156个重点建设项目的军工配套项目,具有鲜明的军工特色,是兵器行业部署在西北地区唯一的本科院校。60多年来,学校践行“敦德励学,知行相长”的校训,弘扬“忠诚进取,精工博艺”的校风,注重学生军工品格的锤炼,强化工程实践能力的培养,为区域经济和国防工业输送了14万余名高级专门人才。
学校占地面积1200亩,校舍建筑面积80万平方米。现有教职员工1900余人,全日制在校博士、硕士研究生3000余人,本科生约1.8万余人。
学校现有15个教学单位,3个博士学位授权一级学科,3个博士后科研流动站。有16个硕士学位授权一级学科,11个专业硕士授权类别;有5个学科获批国家国防特色学科,7个学科列入省级优势学科和特色学科建设项目,入选“国内一流学科建设高校”。
2.报考条件
(1)拥护《中华人民共和国宪法》,遵守法律、法规,品行端正,身体健康,在教学、科研、专门技术、管理等方面做出成绩。
(2)获得学士学位后工作三年以上(含三年)或者虽无学士学位但已获硕士或博士学位者,对已获得的学士、硕士或博士学位为国(境)外的,其获得的国(境)外学位需经教育部留学服务中心认证。
(3)申请学科与所学专业相同或相近。

目前,智方同等学力申硕正在火热招生中,英语和专业课都有照顾到各种水平的学员,提供详细的学习方案,帮助您稳稳上岸!有需要辅导的考生,欢迎联系文末老师进行在线咨询。

联系人:王老师 18679196272(微信同号)
邮箱:3350570071@qq.com
关注+置顶,查看更多精彩内容!

公众号:智方同力
长按二维码关注我
获取更多申硕资讯


评论