26湖北市场营销专升本考情汇总:报考条件丨考试科目丨招生计划丨参考教材

2026湖北专升本即将开考,为帮助27专升本考生明确竞争格局,精准把握备考方向。湖北新东方专升本梳理出26市场营销专业最新相关信息,具体如下~
专业简介
市场营销专业隶属于工商管理类,以管理学为核心基础,以经济学为重要理论支撑,系统研究市场调研分析、品牌策划推广、客户关系管理、数字营销运营等核心内容。旨在培养具备现代市场思维、营销策划与实践执行能力、市场拓展与客户服务能力的专业人才。学生不仅掌握市场分析、品牌塑造、营销文案撰写等实操技能,还能参与营销方案设计、新媒体运营与营销项目管理,适配各类企业市场部、营销咨询公司、互联网平台及品牌运营机构等岗位,就业前景广阔且职业发展路径清晰。
报考要求
2026年湖北普通专升本招生市场营销专业的学校共11所,其中3所公办,8所民办。

考试科目
仅湖北汽车工业学院考察三门科目,其余院校均为两科。其中英语为公共科目,各专业课分值总计120~200分不等,详情如图所示。

计划招生&报名人数
2026年湖北专升本市场营销专业院校报考热度存在明显差异,公办院校报考竞争层次不一,其中湖北文理学院拟录取率仅21.57%,多数民办院校上岸环境较宽松。

(数据截至2026.3.13中午12点)
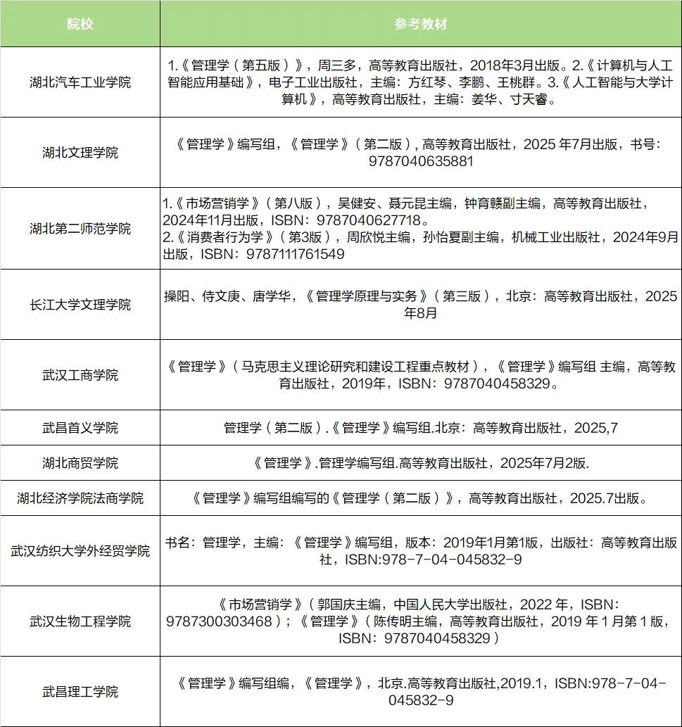
参考教材
以下是各专业参考教材整理,供同学们备考选用。

(*以上表格均为人工整理,仅供参考。如有误、欢迎指正)
建议同学们精准规划,持续关注湖北新东方专升本,我们会第一时间为你带来全新的政策解读,备考干货和院校资讯!点击下方"阅读原文"联系在线客服,获取27专升本备考规划及课程学习方案,湖北新东方专升本专业护航!
#湖北专升本#市场营销专升本#湖北市场营销专升本#湖北第二师范学院市场营销专升本 #湖北汽车工业学院市场营销专升本 #武汉工商学院市场营销专升本#湖北文理学院市场营销专升本#湖北新东方专升本公众号
湖北新东方专升本课程咨询入口
💡点击下方立即预约:



评论