紫金县中心城区625㎡批发市场规划落定

📍紫金县城西,一处只有625平方米的“巴掌地块”,最近悄悄完成了规划论证。🧐
别小看这块地。它紧邻秋香江,四周是江岸华府等住宅小区,北面就是金山大道。虽然地段不错,但周边一直缺少一个集中的买菜、采购的小型批发市场。
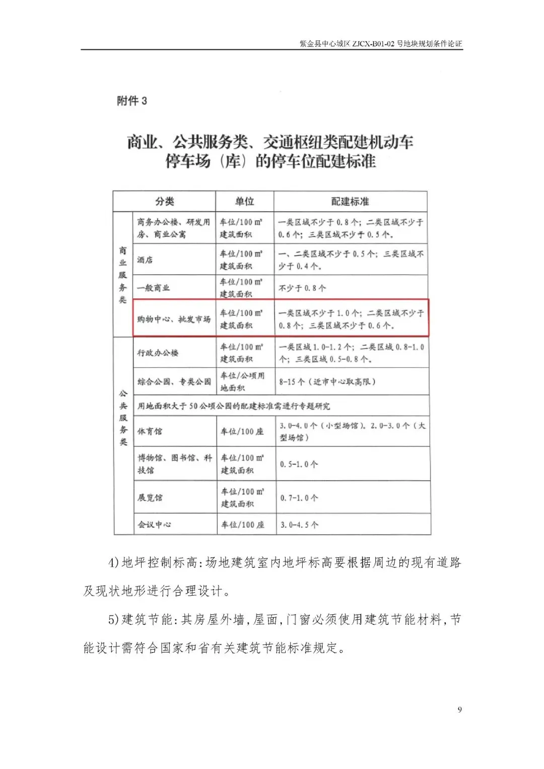
✅消息来了——紫金县自然资源局4月15日公示:这块地拟规划为批发市场用地,容积率≤3.0,建筑限高24米,还配建停车位。🅿️
这意味着,城西片区的居民,以后下楼就能逛新市场,日常采买更方便了。
🎯这是紫金县推进“百千万工程”的一个小切口——不搞大拆大建,而是精准补齐商业配套短板。625平方米,不大,但很实在。
📢期待这片小地块,早日变成热气腾腾的烟火市集。🥬🛒

















来源 | 紫金县自然资源局
声明 | 发布内容仅供分享普及,若有错误或侵权问题,请联系本网站修改或删除,感谢各位的支持。


评论