2026年情绪美容市场趋势洞察

报告来源:青眼情报
下载报告:订阅〔研报合集〕vip权益
粉丝福利:免费领取 9000+ 精选报告
(每日分享最新重磅报告,与投资人、创业者、行业研究员、企业高管等群成员互动交流,实现人脉拓展、资源对接、项目合作等)
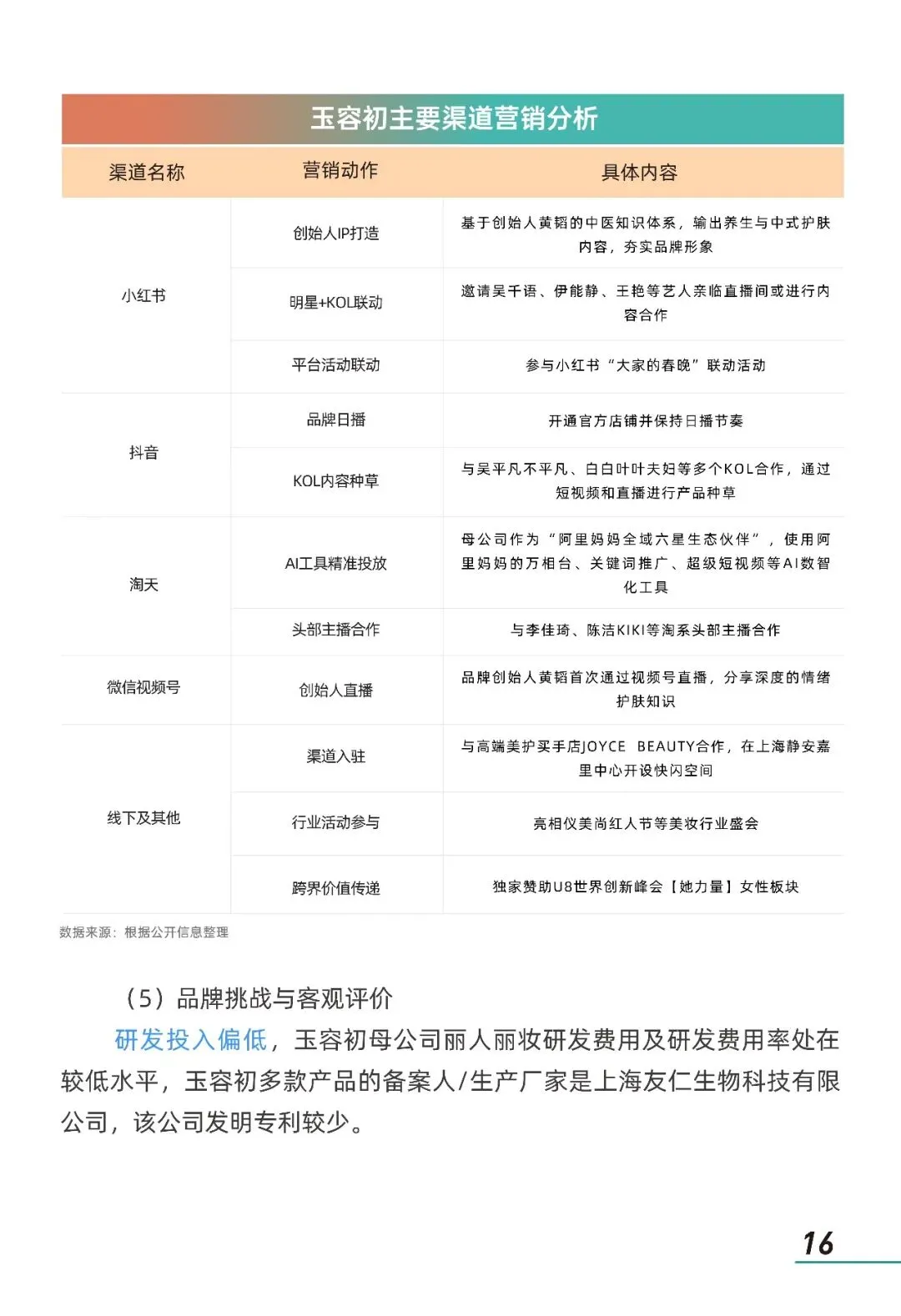
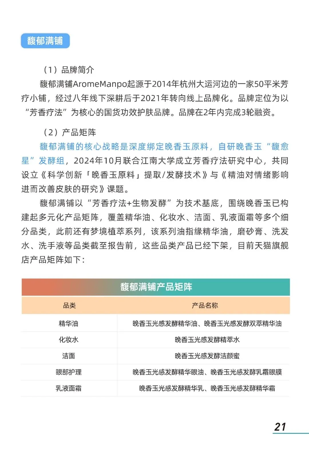
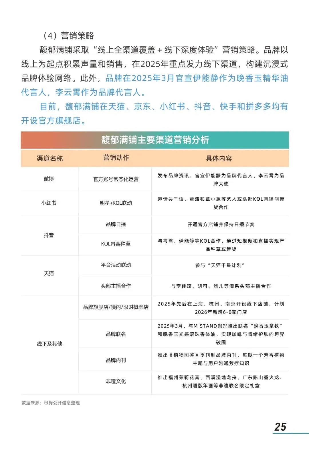
情绪美容市场正快速增长,依托神经美容科学与五感体验,通过活性成分及产品设计联动皮肤神经,实现身心疗愈。国际原料巨头布局β-内啡肽等靶点,推动成分创新;国内外品牌如玉容初、伊芙珑等通过五感疗愈与神经美容科学入局。产品形态向“五感沉浸式可穿戴设备”进化,整合视觉、嗅觉、触觉等多重感官刺激。
未来,成分创新将科技与文化结合,推出高精度生物活性成分及东方草本成分。渠道上,线上线下融合,线下体验店成为传递五感体验的关键,提供完整疗愈疗程与数据采集服务。品牌需通过科研奠基、全渠道布局及深度体验策略,满足消费者对情绪价值的需求,共同推动市场发展。











































-
快速把握市场格局,了解企业分布。 -
获取关键数据,如规模、增长、价格。 -
洞察技术发展趋势,把握创新方向。 -
分析市场走向,预测需求与热点。 -
评估政策影响,理解政策导向。 -
剖析竞争对手,了解其战略与产品。 -
发现行业机遇与挑战,提前布局。 -
获得专业见解,借鉴成功与失败经验。 -
为决策提供信息,降低风险。
-
助企业战略规划,明确发展方向。 -
优化企业运营,提升资源利用效率。 -
助投资者评估价值,降低投资风险。 -
为政策制定提供参考,引导产业升级。 -
推动行业创新,提升竞争力。 -
促进企业合作,实现资源共享。 -
提高应变能力,快速响应市场变化。 -
构建可持续行业生态。 -
提升行业认知与决策水平。


评论