超导材料行业深度分析(制备工业 、 市场规模、产业链及相关公司等)

本文将对超导材料行业概述、主要超导材料及制备工艺、可控核聚变装置为重点应用方向、高温超导材料竞争格局、高温超导材料市场规模预测、相关公司等进行梳理,以供参考。
一、行业概述
1、超导材料概念
超导:全称超导电性,是指某种材料在降至某一临界温度时, 电阻突然降为零的现象,具备这种特性的材料则被称为超导体或者超导材料。
超导现象的首次发现可以追溯到 1911 年,当时荷兰物理学家海克·昂尼斯在氦气液化的过程中进行了一项关键性实验。昂尼斯将金属汞冷却到了 4.2K(约-269°C),发现汞的电阻突然下降到零。由于这一发现,昂尼斯在 1913 年被授予诺贝尔物理学奖, 他同时首次提出了“超导”这一术语。
超导材料具有三大基本特性:1)零电阻效应:又称“完全导电性” ,即低于临界温度 Tc 时,超导体的电阻迅速降为零的特性。 2)迈斯纳效应:又称“完全抗磁性” ,即在磁场强度低于临界磁场强度 Hc 时,外界磁场的磁力线无法穿过超导体,超导体内部磁场为零的现象。 3)量子隧穿效应:是指在“超导体-薄绝缘介质层-超导体”组成的三明治结构中,电子可以穿过绝缘层从而形成隧穿电流的现象,这种结构也被称为约瑟夫森结,中间绝缘层的典型厚度为 1.5~3nm 。超导材料可以实现大电流输运、产生强磁场等先进技术,是具有战略意义的前沿新材料,在可控核聚变、超导电力、大科学装置、高端制造、医疗装备及交通运输等方面应用广泛。


2、超导材料分类
(1)按照临界温度划分
低温超导材料:Tc<25K 的超导材料被称为低温超导材料。目前已经实现商业化的包括 NbTi(铌钛, Tc=9.5K)和 Nb3Sn(铌三锡,Tc=18K)
高温超导材料:Tc≥25K 的超导材料为高温超导材料。具备实用价值的主要包括铋系(例如 Bi-Sr-Ca- Cu-O ,BSCCO ,Tc=110K)、钇系(例如 Y-Y-BaCu-0 ,YBCO ,Tc=92K)和二硼化镁超导材料(MgB2 ,Tc=39K)、铁基超导材料等。
(2)按照对于外磁场响应程度划分
第一类超导体: 具有一个临界磁场, 在常温下具有良好导电性的纯金属,如铝(Al)、锌(Zn)、镓(Ga)、锡(Sn)、铟(In)等。
第二类超导体: 具有两个临界磁场, 下临界场 Hc1 和上临界场 Hc2。纯金属元素钒(V)和铌(Nb)外,主要包括金属化合物及其合金,以及陶瓷超导体。


(3)按照材料类型划分
元素超导体:由单一元素构成的超导体,如铅(Pb)、铌(Nb)等金属在低温下展现超导特性, 通常为第一类超导体。
合金或化合物超导体: 由两种或多种元素组成的合金或化合物形成的超导体, 典型如 NbTi 、Nb₃Sn,广泛应用于磁共振成像和粒子加速器磁体。
氧化物超导体: 由氧化物构成的超导体,如 YBCO 、BSCCO 等铜氧化物, 是高温超导的主要代表, 临界温度可超过 77K。
(4)按照低温处理方式划分
液氦温区超导体:在 4.2K 以下的温度中表现出超导性质,如 YBCO 、BSCCO 等铜氧化物,是高温超导的主要代表,临界温度可超过 77K。
液氢温区超导体:在 20K 以下的温度中表现出超导性质,如 MgB₂(二硼化镁)即在约 20–25K 表现超导性,可用液氢或闭循环系统制冷。
液氮温区超导体:在 77K 以下的温度中表现出超导性质,多为高温超导材料, 如 YBCO 、BSCCO,制冷成本显著降低。
常温超导体:在接近或略高于室温的温度下表现出超导性质,目前尚未实现稳定可重复的实验验证,仍处于前沿探索阶段。


3、超导材料的发展:低温先行,高温有望后来居上


如今,超导技术正站在新突破的前夜。尽管室温超导探索(如高压下的C-S-H 材料)尚未跨越应用门槛,但REBCO带材在磁悬浮(如上海600km/h 试验线)、量子计算(如中国本源量子芯片)等领域的应用已初现端倪。从液氦到液氮,从百米级试验到千米级商用,超导材料的发展始终以“提升温度阈值、降低系统成本”为主线,持续赋能能源、交通与尖端科技,等待下一次颠覆性突破的到来。


4、低温高温超导材料对比
据前文低温超导材料目前已实现产业化。已成功应用于磁共振成像、核磁共振波谱分析等领域。但低温超导材料临界温度较低,需要在液氦环境(4.2K,即-269℃)下工作。由于氦气是一种稀有资源,我国氦气资源贫乏,目前主要依赖进口,因此使用成本较高。此外,低温超导材料在高场环境下电流密度衰减速度快,目前主要应用于15T以下场景。
高温超导材料对于工作环境要求较低,如第二代高温超导带材可在液氮环境(77K,即-196℃)下工作,而液氮资源丰富,制备技术成熟,价格远低于液氦,在制冷成本及制冷能耗上具有明显优势。此外,高温超导材料能够提供更高场强的稳定磁场,进一步打开了下游高场应用领域,产业化前景更加广泛。但由于高温超导材料发展起步较晚,制备技术较为复杂,规模化生产未能充分显现,使得产品价格较低温超导材料更高。

5、超导材料产业链概述
超导材料行业处于产业链的中游,是未来能源电力、高端制造等国民经济支柱行业实现产业升级的重要支撑。
超导材料行业上游为矿产资源,包括稀土矿、银矿、铜矿、镍矿等。
下游应用主要集中在两个方向:一方面,在强电方向,其可用于增强载流量, 减轻电工装备的重量、减小体积、减少占地面积以及提升能效等,主要用于电力领域,如超导电缆、超导限流器、超导电机(调相机)、超导储能系统等;另一方面,在高场方向,利用其大电流产生的大磁场,可广泛服务于可控核聚变、大科学装置、高端制造、医疗装备等领域。

二、主要超导材料及制备工艺
1 、 铜氧化物超导材料
1986 年超导研究迎来重大突破,德国物理学另辟蹊径地在原本绝缘的氧化物体系 BaLaCuO 中发现了转 变温度高于 30K 的超导体。随后, 美国朱经武团队和中国赵忠贤团队独立发现了转变温度高于液氮(K)的铜氧化合物超导体 BaYCuO,引发了铜基高温超导研究的热潮。更多的铜基高温超导材料陆续被发现,现在其转变温度已超过 160K。在常压下,Tc 超越麦克米兰极限的超导体,被称为非常规超导体。
铜氧化物超导材料的共同特点是具有层状结构,超导发生在其中的 CuO 层。CuO 层两侧有 La/Ba 层、 La/Sr 层或 BiSrCaCuO 体系中的Bi/Sr 层和 Ca 插层。铜氧化物的超导敏感地依赖于氧含量。随着氧含量的变化,载流子会被调控,出现除超导态之外的其他复杂电子相,如反铁磁、赝能隙、奇异金属、费米液体等。

(1)Bi 系超导材料



的主要研究单位为北京英纳超导技术有限公司和西北有色金属研究院。目前, 国内 Bi2223 带材的载流性能基本稳定在 100A,与日本住友电气工业株式会社带材差距较大。
(2)REBCO 超导材料(主流二代高温超导材料)
YBCO 为主流的高温超导材料。稀土钡铜氧化物(rare earthbarium copper oxide ,REBCO ,RE 为稀土元素,YBCO 即为钇(Y)基的 REBCO 材料)带材,即第二代高温超导带材经过 30 年的技术发展形成了一种典型的多层复合结构。二代带材拥有高超导转变温度、高载流能力、高不可逆场以及廉价的生产原料等优势, 是产生强磁场或应用在强磁场环境中的关键材料之一。以聚变磁体需求为牵引,美国政府高度重视超导带材的批量制造。 2023 年和 2024 年,美国能源部(Department of Energy ,DOE)先后投入 9000 万美元用于本土化制造高性能超导带材, 目标实现高性能、低成本、高效产出及原材料高利用率等。


YBCO的晶体结构较为复杂,因此需要多种缓冲层。由于YBCO的结构具有较强的各向异性,电流传输主要集中在ab面内,因此除了面内具有较小的品界角以外,品粒取向的方向也是很重要的。因为YBCO和金属基底存在着晶格不匹配,还存在着一定的化学反应因此,必须在YBCO和金属基底之间增加一系列缓冲层和阻隔层,以阻化学反应并改善品格匹配性。金属基带是涂层导体的载体,起到支撑保护、提供织构模板的作用;缓冲层主要承担传递织构和化学阻隔两大任务;YBCO超导层是整个涂层导体的核心,其成膜质量的优劣直接影响涂层导体的性能。生产过程及工艺如下:
1)基带加工:YBCO涉及工艺种类较多。基带的制备技术主要包括不依赖真空技术的RABiTS和以高真空技术为基础的IBAD技术以及倾斜基板沉积技术(ISD);缓冲层沉积制备技术大体可分为以真空技术为基础的物理沉积技术(PVD)和非真空的化学溶液沉积技术(CSD)两大类,目前YBCO层的制备技术路线主要有几大类:金属有机物沉积(MOD)技术、金属有机物化学气相沉积(MOCVD)技术、电子束蒸发(EV)技术和脉冲激光沉积(PLD)技术。
IBAD为基带制作的主流技术。通常要在柔性金属基底(通常为50~100mm厚)上制备出具有立方织构的超导层,首先要获得具有类似立方织构的基底,然后外延生长小于1μm 厚的多层缓冲层,最后外延沉积1~4μm 厚的YBCO超导层。基带制作目前有IBAD、倾斜衬底沉积ISD、RABiTS技术。其中IBAD技术使用得相对更广泛。
IBAD工艺为类半导体工艺。通过离子束轰击靶材,将靶材蒸发并沉积到金属基底上。同时,辅助离子束以特定角度轰击薄膜,控制晶粒生长方向,形成双轴织构的种子层。其系统采用双离子源配置,一个用于靶材沉积,一个用于辅助薄膜生长。薄膜的取向受沉积厚度、离子束能量和入射角度的影响较大。


3)生长超导层:超导层为核心。在第二代高温超导带材中,超导层是电流传输层,是整个涂层导体的核心,其性能的优劣直接影响涂层导体的实际应用,这就要求超导层要有尽可能高的临界电流密度。制备方法有很多种,包括物理气相沉积(如 PLD 、Sputtering 等)、化学气相沉积(如激光 CVD、MOCVD)、化学溶液法(如激光 MOD、喷雾热解法)、反应共蒸发(reactive co-evaporation ,RCE)法、液相外延(LPE)法等,如 LPE 法、喷雾热解法以及溅射法等被证明难以利用。

YBCO 超导层的工业化制备方法主要有: PLD 法、MOCVD 法、RCE 法、MOD 法。PLD 法 PLD为制备高温超导薄膜最成功的方法之一。可精准复制靶体的化学配比, 薄膜质量稳定。其过程分三步:激光束作用靶材产生等离子体,等离子体膨胀后在基底上成核生长为薄膜。关键参数包括激光功率、脉冲频率、靶材表面状况和基带温度等。缺点是生长速率慢、成本高。应用企业包括日本 Fujikura、Sumitomo 、SuperOx,德国布鲁克,中国的上海超导和甚磁超导。MOCVD 是一种新兴技术,通过载流气体将气态金属有机物带入反应腔,与反应气体混合后在高温基板上发生化学反应,形成金属化合物薄膜。其主要步骤包括气体迁移、吸附、成膜和反应物脱落。优点是制备效率高、成分易控制、薄膜质量好;缺点是原材料(特别是 Ba 有机源) 价格高且利用率低。采用该技术的企业有 SuperPower 和东部超导(永鼎) 。RCE 法是我国尚未采用的一种技术。它是反应蒸发法的一种,通过多个蒸发源在真空室内同时蒸发 Y 、Ba 、Cu 等金属,并通入反应气体,在基底表面生成 YBCO 薄膜。优点是使用金属蒸发料, 成本低,可通过调节蒸发速率提高薄膜生长效率。缺点是热处理工艺复杂,控制难度大。目前采用该技术的有美国 LANL 和STI、韩国 SuNAM、德国 Theva 等。MOD 法是一种化学溶液法,具有低成本、适合规模化生产的特点,无需真空设备。其制备过程包括四个主要步骤:前驱液合成、前驱膜涂敷、低温热分解和高温晶化。优点是涂层速度快、成本低,但工艺的可靠性和稳定性是难点。目前,美国超导公司和中国的上海上创超导等企业采用 MOD 技术。
根据《上海高温超导磁体相关技术发展现状与对策建议》的总结,国外方面, 主要的公司包括 Faraday Factory Japan(日本,前身为俄罗斯的 SuperOx)、Fujikura (日本)、 SuperPower(美国,现为Furukawa 全资子公司) 等。国内方面,主要公司有 4 家,上海超导(精达参股18.2866%)、东部超导(永鼎股份子公司)、上创超导(采用 MOD 方案)、甚磁(采用 PLD 方案)等。


4)沉积银膜层:利用磁控溅射、沉积等技术,在已经完成超导层生长的带材上下表面继续沉积约3um厚度的银稳定层,然后对超导带材进行氧化热处理,根据实际宽度需求对带材进行分条处理。
5)包覆金属保护层:利用电镀技术,在完成分条的超导带材四周镀上一定厚度的铜保护层。根据具体应用需要,利用不同封装技术,再次对完成基本包覆的超导带材进行进一步封装处理,如包覆不锈钢带,增加机械强度;包覆聚酰亚胺绝缘带,实现带间绝缘等。
2、NbTi 和 Nb3Sn(主流的低温超导材料)
NbTi 和Nb3Sn 是目前主流的低温超导材料。参照《西部超导招股说明书》,NbTi 是二元合金,具有良好的加工塑性,很高的强度,制造成本低,临界磁场低,主要用于 10T 以下磁场;Nb3Sn 是金属间化合物, 属于脆性材料,制造成本高,但是临界磁场高,主要用于 10T 以上的磁场。
NbTi和Nb3Sn工作于液氦温区(4.2K),需依赖昂贵制冷系统。




NbTi超导线材性价比高、性能稳定,使其成为目前液氦温区使用最广泛的低温超导材料,被广泛应用于核磁共振成像仪(MRI)、核磁共振波谱仪(NMR)和大型粒子加速器的制造。在目前的实用化超导材料中,NbTi超导线材由于具有优异的中低磁场超导性能、良好的机械性能和加工性能,在实践中获得了大规模应用,因此具有非常大的市场份额,其用量占整个超导材料市场的90%以上。

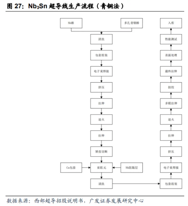
Nb3Sn超导线材的制备方法主要有内锡法和青铜法。Nb3Sn是一种典型的具有A15 型晶体结构的金属间化合物,具有较高的超导转变温度TC(~18K),上临界磁场Hc2 可以达到2T。
Nb3Sn制备中,内锡法Nb3Sn超导线材临界电流密度更高,但是由于芯丝耦合严重,其交流损耗也随之增高;青铜法Nb3Sn超导线材临界电流密度适中,但是由于芯丝通常不耦合,其交流损耗较低。因此这两种线材拥有不同的应用领域。国际上Nb3Sn超导线材主要由德国Bruker公司、日本JASTEC公司和古河电气工业株式会社以及我国的西部超导公司进行研发并批量化生产。德国Bruker公司研发及生产的内锡法Nb3Sn超导线材是目前临界电流密度最高的商用超导线,其临界电流密度在4.2K,12T下最高达到3000A/mm²。





3、MgB2



4、铁基超导材料和有机超导体
自 2008 年铁基超导体被发现以来, 已相继发现了上百种铁基超导材料,这些超导体的晶体结构均为层状,都含有 Fe 和氮族(P ,As)或硫族元素(S ,Se ,Te),Fe 离子为上下两层正方点阵排列方式,氮族或硫族离子层被夹在 Fe 离子层间。按照导电层以及为导电层提供载流子的载流子库层交叉堆叠方式和载流子库层的不同形成机制,主要分为 1111 体系(如 SmOFeAsF ,NdOFeAsF 等)、122 体系(如BaKFeAs ,SrKFeAs 等)、111 体系(如 LiFeAs)、11 体系(如 FeSe 和 FeSeTe) 以及 1144 相等为代表的新型结构超导体等体系。铁基超导体具有上临界场极高(100~250T)、各向异性较低(1<γH<2,122 体系)、本征磁通钉扎能力强等许多明显的优势。

自2008 年以来,中国团队率先发现系列50K以上铁基高温超导体并创造55K的临界温度世界纪录。中国科学院电工研究所采用粉末装管法通过控制轧制织构和元素掺杂,在2013 年制备出临界电流密度达到10A/mm²(4.2K,10T)的铁基超导线材,证明了铁基超导材料在强电应用上的巨大潜力。经过工艺优化后,2018 年他们将百米长线的临界电流密度提高至300A/mm²(4.2K,10T),目前已经开始超导磁体制备研究。



年,Ishigoro和Anzai整理了当时有机超导体的发展状况,于论文中累计列出31 个有机超导体,而在其论文发表之后不到两年时间中又发现了9 个新的有机超导体,TC提高到了12.5K。1991年,Ebbesen等通过碱金属掺杂C60 单晶的方式,得到了一系列TC较高的超导材料,其中Cs3C60TC达到了40K。2001 年,Schon等发现了用CHCl3 和CHBr3 插层拓展C60单晶,得到的C60 单晶具有多孔表面,TC达到了11K。
有机物超导材料的优点在于其密度低、重量也相对轻,其中典型的是具有三维结构的C60 类超导材料,其实用潜力相当大。目前的主要问题包括制备困难,易氧化变质,不易保存等,其主要工作依旧处在实验阶段。目前,科学家们仍致力于探寻高TC且实用能力强的有机超导材料。
三、可控核聚变装置为重点应用方向
可控核聚变装置是超导材料的重要应用方向。 实现核聚变反应, 需要同时满足足够高的温度、一定的等离子体密度和一定的能量约束时间, 三者的乘积为聚变三重积。只有大于一定值,才能产生有效的聚变功率输出。磁约束利用磁场约束等离子体运动,防止外泄,目前被认为是最有可能实现可控核聚变的途径,也是我国主要采用的技术路线。磁约束核聚变装置主要有托卡马克、仿星器等,托卡马克为核聚变装置的主流路线。
托卡马克主要由环形真空室、磁体和其他辅助设施组成,具有结构简单、造价低, 生产周期短,装置迭 代快,以及加热成本低等优势,是目前各国投入最大、最接近可控核聚变条件、技术发展最成熟的途径,约占全球核聚变装置的 50% 。磁体由制冷机、低温恒温器、圆筒骨架、超导线图、失超保护模块、超导开关、磁屏蔽铁轭等构成。超导磁体的制备需要将超导带材绕成线圈,并且控制绝缘、应力、传热、冷却,做成磁体。根据《Superconductors for fusion:a roadmap》(Neil Mitchell et al),ITER 与DEMO 项目的成本分布:
ITER 实验堆阶段:磁体系统(28%)是最大成本项,低温超导材料(Nb3Sn/NbTi)的高成本凸显了超导技术的关键地位, 但其局限性(如液氦依赖、磁场强度上限)亟待突破; 真空容器(8%)和土建厂房(14%)的高占比则反映了实验装置对极端工程条件(超高真空、抗辐照)的重度依赖,而分散的辅助系统(如功率供应 8%、仪器控制 6%)则揭示了复杂系统集成的技术挑战。
DEMO 示范堆阶段:产业链重心显著向商业化落地倾斜,高温超导(如 REBCO)的紧凑化设计有望大幅降低磁体成本,真空容器成本锐减至 2% (得益于 3D 打印钨基复合材料和模块化工艺) ,而核聚变电站的平衡系统跃升为最大成本项(25%)。


在可控核聚变应用领域,低温和高温超导磁体也有不同的性能表现,低温超导磁体稳定运行最高磁场强度在 15T 左右,高温超导磁体可达到45.5T。更强的磁场可以延长等离子体约束时间,减少能量损失。
同时,磁场越强,允许的等离子体密度越高,从而提升聚变反应率。随着高温超导技术的不断成熟,带材价格在不断下降。根据全球高温超导材料龙头 FFJ 官网,近五年来, 高温超导线材的价格已经下降了一半,未来高温超导磁体有望成为可控核聚变装置的未来发展趋势。

1、低温超导材料的应用:ITER
ITER 磁体系统由四个主要子系统组成,其中包括: 18 个环向场线圈(Toroidal Field Coil,简称 TFC); 6 个极向场线圈(Poloidal Field coil,简称 PFC);18 个校正线圈(Correction coil,简称 CC)以及中心螺线管(Central Solenoid,简称 CS)。其周边连接关系为:放置在 18 个重力支撑(GravitySupport ,简称 GS)上的 TFC 通过 6 组极向场线圈支撑(PFCS)支持 6 个 PFC;同时通过 3 组校正场线圈支撑(CCS)支持 CC 。TFC 通过其自身的结构和支撑对 CS 提供支持。
超导材料:超导导体是用于绕制 ITER 超导线圈的重要材料,根据不同线圈的作用和要求,ITER 有不同规格的超导导体。 中心螺管、纵场线圈采用(铌三锡)Nb3Sn 超导材料,极向场(PF)、校正场线圈(CC)采用铌钛(NbTi)低温超导材料。


环向场线圈:它由 18 个 TF 线圈构成,每个 TF 线圈由7 根完整连续的基于 Nb3Sn 超导线的铠装导体(CICC)绕制而成。 总的来说, 制造 18 个 TF 线圈总共需要126 根单元导体。ITER 装置运行时,TF 导体内流动着4.2K(-269℃)的超流态液氦, 每根导体额定电流 68kA,承受的磁场强度最高达 12T,约为地球磁场的 20 万倍。2008 年6 月 16 日,中国与 ITER 组织签署《环向场导体采购安排协议》,根据协议规定, 中国承担 11 根 TF 导体制造任务,约占全部 TF 导体制造任务的 7.51%。
极向场(PF)线圈:它的主要作用是在等离子体的产生、上升、成形和平顶各个阶段提供欧姆加热和控制等离子体位形。PF 线圈系统由 6 个不同尺寸的独立线圈组成,自上而下分别为 PF1 、PF2 、PF3 、 PF4 、PF5 、PF6 。与环向场线圈导体类似,PF 线圈导体为 NbTi 基超导铠装导体。运行时,PF 导体内通有 4.2K(-269℃)的液氦,电流 45kA,磁场强度最高可达 5T 。2008 年 10 月 10 日,中方与 ITER组织签署极向场线圈导体采购安排协议,中方负责制造 PF2 至 PF5 共 60 根 PF 导体,约占全部 PF 导体的 65%。

校正场超导磁体系统(CC):这是 ITER 超导托卡马克装置中重要的部件之一,主要用来补偿环向场和极向场系统由于制造与安装过程带来的不可消除的磁场误差。ITER 装置共有 18 个校正场线圈, 其中底部、侧线圈和顶部线圈各 6 个。ITER 校正场线圈是由NbTi 超导导体绕制而成,匝工作电流 10kA,最高磁场约 5T。中方承担 ITER 装置所有18 个校正场线圈的制造。自 2010 年中方与ITER 国际组织签署采购安排协议以来, 经国内多年联合攻关,先后完成了线圈绕制、氦冷却管焊接、真空压力浸渍、线圈盒封焊等多项关键技术认证。系列生产制造已于 2017 年正式开展。
中心螺管 CS:穿过环的中心是一个巨大的超导线圈筒(中心螺管 CS),在环向场线圈外侧还布有六个大型环向超导线圈,即极向场线圈。 中心螺管和极向场线圈的作用是产生等离子体电流和控制等离子体位形。


2、高温超导材料的应用: 国内外核聚变项目竞相突破
根据上海超导招股说明书,截至 2024 年,高温超导材料下游应用领域中,可控核聚变装置磁体占比38%,已经成为高温超导材料最大单一应用场景。

(1)SPARC: 革命性高温超导磁体技术
高温超导材料:新一代核聚变装置(如美国 CFS 公司的 SPARC 托卡马克装置) 正在考虑采用 HTS 材料,以利用其在更高温度下仍保持超导性的能力, 从而降低运行成本和提高系统效率。据悉国内核聚变公司星环聚能和能量奇点的磁体系统均采用高温超导材料加工建造。
SPARC,全称是 Soonest/Smallest Private-Funded Affordable Robust Compact,以最直接、简明的方式阐述了快速、体积小、私营资本主导、低成本、紧凑等特点。SPARC 是 CFS 商业化聚变电厂 ARC(Affordable Robust Compact)的前期验证装置,目前正在美国马萨诸塞州的 Devens 建设。
革命性高温超导磁体技术:SPARC 的核心创新在于采用稀土钡铜氧化物(REBCO)高温超导材料制成的磁体。实验表明,其制造的基于 REBCO 磁体在液氦温度下可承受高达 5000 安培的电流,局部磁场强度达 20T,远超 ITER 的 5.3T ,实现更高效的等离子体约束。



(2)能量奇点:25 年创高温超导磁体新纪录
全球已建成超过百台托卡马克装置,但截至 2024 年底正运行的全超导装置仅 4 台。能量奇点自主研制的“洪荒 70”,是其中唯一一台全高温超导材质建造的托卡马克。对低温超导托卡马克, 全球已有 20年研发经验,工艺相对成熟,但装置体型巨大。如在建的国际热核聚变实验堆(ITER),高 30 米,直径 28 米。能量奇点之所以绕行“低温”而取“高温”,旨在将托卡马克的体积、造价缩减约 50 倍,并大幅加快建设周期。 “洪荒 70”所有关键零部件都用高温超导材料建造,全世界仅此一台,每一步都是从 0 到1。其中, “洪荒 70”由上海超导科技股份有限公司提供高性能超导磁体材料。
2025年3月10日,能量奇点能源科技(上海)有限公司宣布,其自主研制的大孔径强场磁体“经天磁体”成功完成首轮通流实验,产生了高达 21.7 特斯拉的磁场,这一场强超过了美国麻省理工学院和 CFS 公司联合研制的 SPARC TFMC 磁体在 2021 年创造的20.1 特斯拉的纪录,创下大孔径高温超导 D 形磁体最高磁场纪录,反超美国。


(3)BEST:紧凑型聚变实验装置高温超导材料大放异彩
BEST,全称 Burning plasma Experimental Superconducting Tokamak,将在 EAST 装置的 基础上首次演示聚变能发电,引领燃烧等离子物理研究,为中国聚变能的发展做出前瞻性和开创性贡献。2027 年建成后将会成为世界首个紧凑型聚变能实验装置。BEST 项目由聚变新能(安徽) 有限公司(下称“ 聚变新能” )负责运营,后者成立于 2023 年 5 月,初始注册资本 50 亿元,并在 2024 年6 月增至145 亿元,股东涵盖安徽省与合肥市国有平台、中央企业、中国科学院及社会资本。
BEST 采用了新一代全超导托卡马克技术,其磁场强度相较于传统装置更高,但能耗却更低,核心的磁体运用高温超导材料。在极低温环境下能够实现“零电阻” ,从而将等离子体牢牢地“锁定”在磁场之中,有效避免能量的逃逸。这一技术曾经助力我国 HL-2M 装置实现了 1.5 亿度高温等离子体运行,如今在BEST 上又得到了进一步的优化,为稳定发电奠定了坚实的基础。

(4)星环聚能: 高温超导磁体研发达到实用化要求
2024 年星环聚能在高温超导磁体技术领域取得了显著成就,成功掌握了无绝缘线圈的设计和制造关键技术。公司还自主研发了一套高温超导磁体的运行监控与保护系统,确保了磁体在长时间运行中的稳定性。经过反复的冷热循环测试,多个高温超导磁体展现出了卓越的性能稳定性,满足了商业化应用的标准,已准备好供客户日常使用。
此外,星环聚能研发的 SH-150 亥姆霍兹磁体,能够提供直径为 150 毫米的均匀磁场,为公司在螺旋波等离子体源、高电流密度等离子体枪等先进技术的开发和测试提供了强有力的支持。


(5)星火一号: 高温超导材料强势赋能裂变-聚变混合堆
2023 年11 月,江西省人民政府与中国核工业集团有限公司签订全面战略合作框架协议。江西联创光电超导应用有限公司和中核聚变(成都)设计研究院有限公司计划各自发挥技术优势,采用聚变裂变混合路线, 拟在江西省联合建设可控核聚变项目,技术目标 Q>30,实现连续发电功率 100MW,工程总投资预计超过 200 亿元人民币。2024 年 6 月,联创光电与中核集团就共同推进“星火一号” 聚变-裂变混合示范堆的建设达成了初步合作意向。
2025 年3 月 28 日,星火一号高温超导混合堆项目在成都顺利通过了项目需求(PR 文件)的全面评审。这一重要成果标志着星火一号在高温超导混合堆领域迈出了坚实的一步,为未来可控核聚变技术的发展奠定了坚实基础, 具有重要的里程碑意义。评审过后星火一号将进入更为关键的实施阶段,为我国能源可持续发展和全球核聚变事业做出更大贡献。

四、高温超导材料竞争格局
行业集中度高,产能严重紧缺,龙头厂商积极扩产。 高温超导材料技术壁垒较高,全球实现量产的企业较少,多数为国外企业,行业集中度较高。根据上海超导招股说明书, 以供给能力划分,目前全球厂商可以分为三个梯队:第一梯队为上海超导与 FFJ,年产量已超过 1000 公里(12mm 宽);第二梯队包括 SuperPower 、Fujikura 、SuperOx 、SuNAM 、Theva、美国超导、东部超导和上创超导等,年产量数十至数百公里不等; 第三梯队包括 MetOx 、SupremaTape 、High Temperature Superconductors 等公司,整体处于研发或样品供给阶段。
高温超导材料供需紧缺,龙头厂商积极扩产。从供需关系上看, 根据上海超导招股说明书, 当前商业化核聚变公司较多采用的紧凑型托卡马克路径,单台装置对高温超导材料的需求在数千公里至数万公里不等,核聚变产业化提速有效拉动高温超导材料需求上行。例如, CFS 团队表示,目前在建的 SPARC 预计使用 1 万公里超导带材。但是从供给端看,即便是全球超导带材龙头上海超导,其产能、产量也才在2024 年刚刚实现突破 1000 公里(12mm 宽),远远无法满足单台装置对高温超导材料的需求。当前,全球头部超导材料厂商积极扩产,上海超导、FFJ 、SuperPower 、SuNAM、东部超导等均积极投入到扩产计划中,以满足下游核聚变领域的高增需求。


五、高温超导材料市场规模预测
1、可控核聚变装置
全球可控核聚变的“科技竞赛”加剧。根据核聚变工业协会,截至2025年4月24日,全球已有 45 家商业化核聚变公司,吸引了 71 亿美元的投资,其中美国投入最多。国外公司主要包括 CFS 、TE 等。我国对于核聚变的投入从 2022 年开始加速,2023-2024 年每年支出保持在10 亿美元左右,追赶态势明显。目前我国商业化核聚变公司主要包括能量奇点、星环聚能等。目前全球大约 70%的商业化核聚变公司表示预计在2035 年之前能做出第一台商业化的示范堆并完成核聚变发电并网。


可控核聚变技术的持续发展推动行业产业化进程, 特别是商业化核聚变公司较多采用的紧凑型托卡马克路径,单台装置对高温超导材料的需求在数千公里至数万公里不等,随着核聚变产业化提速,将有效拉动高温超导材料需求上行。根据赛迪数据, 2024 年全球可控核聚变装置使用的高温超导材料市场规模为 3.0 亿元,预计 2030 年将达到 49.0 亿元,2024-2030 年 CAGR 为 59.3%。

2、超导电缆
利用第二代高温超导带材制成的超导电缆, 可以通过低电压大电流实现大容量、低损耗的电力传输,相较于传统电缆具备输电容量高、节省建设成本和占地面积、输送损耗低,节能环保等优势。上述优势能够扩展新的电力输送场景, 比如密集城市地区配电网的大容量局部增容、峡谷等输电走廊受限区域的电力输送等。

全球各国较为重视超导电缆技术研究,将其列为电力网络未来发展的关键技术之一。例如, 2020 年欧洲提出了 SuperLink 项目,着力攻关15km 长度级别的超导电缆工程建设技术。我国也高度重视超导电缆产业发展,2021 年南方电网在深圳试点 400 米长超导电缆成功为平安大厦供电;同年 12 月,国家电网建设成功全球首条 35 千伏公里级超导电缆示范项目,全长 1.2 公里,为上海徐家汇地区 4 万多户家庭和核心商业街供电,是目前全球用户数量最多的超导电缆。从全球范围来看, 超导电缆项目的安全性和稳定性正逐步得到验证。

根据赛迪数据, 2024 年全球超导电缆项目使用的高温超导材料市场规模接近 1 亿元,随着示范项目数量的增加和工程的启动,未来用于超导电缆的高温超导材料规模还将继续扩大,预计 2030 年将达到 19.9 亿元,2024-2030 年 CAGR 为 67.5%。

3、超导磁控单晶炉
传统的单晶硅生产采用直拉法,生长速度较快,目前是生长单晶硅的主流技术。但随着对单晶硅质量要求(高纯度、低缺陷密度和高均匀性)的不断提高,传统的热场控制方法逐渐面临瓶颈。超导磁控技术通过在单晶炉中引入磁场,可以抑制热对流、降低氧含量,使材料凝固液面更稳定,缓解同心圆和黑芯片问题, 提高材料纯度,增加产品产能,未来有望实现规模化应用。

目前超导磁控单晶炉主要采用低温超导技术路线, 而高温超导具有一定替代优势。高温超导磁控单晶炉温区更宽,较低温超导磁控单晶炉失超的风险更小。目前,联创超导的高温超导磁控单晶炉已经进入应用推广阶段,整个市场将进入设备换代期。根据赛迪数据,2024 年全球用于超导磁控单晶炉的高温超导材料规模为 0.6 亿元,预计 2030 年将增长至 9.7 亿元,2024-2030 年 CAGR 为 60.2%。

4、超导感应加热装置
超导感应加热是指通过高温超导材料绕制的超导磁体在铁芯气隙中产生强磁场,由机械传动系统带动金属工件在磁场中旋转,工件切割磁力线形成涡流并产生焦耳热, 实现对工件的热处理。相比传统的加热方式,超导感应加热具有加热均匀性高、能量转换效率高、工件尺寸适应性好等优势,能够将电磁感应加热装置 40%左右的电热转换效率提高到 80%以上,为高耗能领域带来切实的节能降本、降低碳排放的效果。可以广泛用于铝、铜、镁、钛、特种钢材、高温合金等金属加工热成型(包括挤压、锻造、轧制等)、金属熔炼及半导体熔融等领域。

根据赛迪数据, 2024 年全球用于超导感应加热装置的高温超导材料规模约为 200 万元,随着相关装置 的交付和运营, 以及汽车轻量化、 航空和民用高科技工业的加速发展, 金属加工市场对超导感应加热装 置的需求逐年增长,存在良好的替代需求, 市场规模将于 2030 年增长至 3 亿元,未来有较大扩张空间。

除了在核聚变装置、超导电缆、超导磁控单晶炉、超导感应加热装置等场景之外,高温超导材料在超导电机、粒子加速器、磁共振成像、超导磁悬浮等场景也存在应用前景。目前国内外主流企业与科研单位正在进行相关应用的研发工作,拉动上游高温超导材料市场需求不断扩张。

综合上述应用场景的不断开拓,全球高温超导材料市场有望持续扩容。根据上海超导招股说明书援引的赛迪数据,2024 年全球高温超导材料市场规模为 7.9 亿元,同比增长 77.3%,预计 2030 年市场将超百亿规模,达到 105.0 亿元,2024-2030 年 CAGR 为 53.9%。

六、相关公司
1、上海超导:第二代高温超导带材独角兽
上海超导是一家专注于高温超导材料的研发、生产和销售的高新技术企业。公司核心业务涵盖高温超导带材及相关技术服务, 产品广泛应用于可控核聚变、超导电力、高场磁体等前沿科技领域。根据公司官网,上海超导目前已成长为全球第二代高温超导材料的核心供应商之一、年产量及销量均超过千公里。公司第二代高温超导带材整体达到国际同类产品的先进水平,其中低温强场特性、超导低阻接头、光纤内嵌超导带材及监测技术达到了国际领先水平。

高温超导带材收入高增,盈利能力持续提升。22-24 年公司收入0.36/0.83/2.40 亿元,CAGR=159%;其中第二代高温超导带材收入0.25/0.75/2.30 亿元,CAGR=205%,收入占比从69%提升到96%,毛利率从27%提升到61%。22-24 年归母净利润从-0.26 亿元提升到0.73 亿元,24 年扭亏为盈,盈利能力持续提升。




上海超导已拥有稳定多元化的优质客户群,为全球180多家单位提供产品与服务。根据公司官网,目前公司已与南方电网、国家电网、中科院等离子体所、中科院电工所、美国MIT、德国KIT、美国CFS公司、英国TE公司、新西兰RRI研究所、能量奇点、联创超导等国内外企业及科研机构建立了紧密的合作关系。
公司是国内高温超导带材龙头,深度参与海内外核聚变各重大项目。根据公司官网,公司在国内第二代高温超导带材市场占有率80%以上,是多项“全球首个”超导应用项目的核心供应商及独家供货商,深度参与的项目包括美国CFS公司大口径20T 强磁场磁体、国内首条10 千伏三相同轴高温交流超导电缆、国内首条35 千伏公里级高温超导电缆、国际首台MW级超导感应加热装置、电动磁悬浮列车、32.35T全超导磁体、26.8T 全REBCO高温超导磁体、能量奇点洪荒-70 等,获得了国内外客户的高度认可。
上海超导的第二代高温超导带材的产能较高,2022-2024 年,公司年产能分别为256.67、438.67、1333.67 千米。目前已成为国际上唯二实现批量年产千公里级以上(12mm宽)第二代高温超导带材的厂商。
募投资金12 亿扩产,进一步提升带材的生产能力。公司IPO募投项目总投资12.02 亿元,用于二代高温超导带材生产及总部基地建设,项目达产后预计每年新增6000 公里第二代高温超导带材,进一步增强公司带材的生产能力。

2、东部超导:国内第二代高温超导材料龙头,产品供货核聚变头部客户
东部超导是国内高温超导材料龙头。根据永鼎股份公告,子公司东部超导主营产品是第二代高温超导带材及超导应用产品。公司在第二代高温超导带材上采用 IBAD (离子束辅助沉积) +MOCVD(金属有机化合物化学气象沉积) 路线,研发出多种稀土替代和掺杂技术, 所制备的超导材料磁通钉扎性能优异,在带材长度以及低温强磁场下性能方面达到了国内外领先水平。
2024 年,公司持续扩充产能,优化产线, 升级技术, 目前产品主要应用于超导感应加热、超导磁拉单晶、可控核聚变磁体、超导电力装备等领域,保持与中科院、江西联创光电、能量奇点、新奥能源、星环聚能、核工业西南物理研究院等客户密切合作关系。

永鼎股份近年来收入端整体呈增长态势,2024 年汽车线束业务受燃油车市场销售下滑影响,主机厂需求下降导致产销量同比下降,总收入实现41.11 亿元,同比下降5.38%。25Q1 受下游需求拉动,营收重回正增长,净利润显著提升主要系25Q1 对联营企业东昌投资权益法确认的投资收益2.92 亿元(同比增加2.87 亿元)。公司2023 年新增“超导及铜导体”业务板块,2024 年营收占比超10%,达到14.2%。




3、西部超导:低温、高温超导材料领先企业,产品供货 CRAFT 、 BEST等聚变装置
西部超导主营业务包括超导产品、高端钛合金材料和高性能高温合金材料三类。超导产品包括 NbTi 锭棒、NbTi 超导线材、Nb3Sn 超导线材、MgB2线材和超导磁体等;高端钛合金材料包括棒材、丝材等;高性能高温合金材料包括变形高温合金和高温合金母合金等。

在超导材料领域,公司是国内专业研发生产低温和高温超导磁体的主要企业之一,是目前国际上唯一的NbTi铸锭、棒材、超导线材生产及超导磁体制造全流程企业。2024 年完成了国内核聚变CRAFT项目用超导线材的交付任务,并开始为BEST聚变项目批量供货;Nb3Sn超导线材和MgB2高温超导线材性能取得新突破。
低温超导材料方面,根据公司24 年年报,公司已经在掌握了低温超导线材导体设计、高均匀合金熔炼、大变形塑性加工、磁通钉扎调控、热处理等全套核心技术。公司已成功取得GE、SIEMENS、飞利浦、上海联影、宁波健信、上海辰光等国内外主要MRI设备生产商的NbTi超导线材批量供货订单,是世界上能够批量生产并销售超导用NbTi锭棒的两家公司之一,代表我国完成了ITER项目的超导线材交付任务,实现了MRI超导线材的批量生产。
高温超导材料方面,公司侧重MgB2和Bi-2223的研发和产业化,目前已掌握其核心制备技术,未来将突破并引领在智能电网中输电电缆、无液氦磁体装备等领域的运用,并已经开始为我国研发的世界首台10MJ/5MW高温超导储能装置提供MgB2线材。


受益于超导材料下游多领域需求上行,公司超导线材业务收入保持高增,2024 年实现收入13.04 亿元,同比增长32.41%。

4、联创光电:高温超导聚变磁体头部厂商, 盈利能力显著提升
传统光电器件领军企业,积极布局“激光+高温超导”前沿产业。江西联创光电科技股份有限公司成立于 1999 年, 由江西省电子工业局整合旗下部分优质资产成立。根据公司官网, 公司始终坚持以科技创新推动产业升级,持续构建“ 以智能控制产业为基础,重点突出激光和高温超导两大产业” 的产业布局,激光、超导等高科技壁垒产业逐步进入商业化落地阶段。目前公司产品布局包括大功率激光器件及装备、高温 超导磁体及应用、智能控制部件、背光源及应用、电线电缆等产业板块。
2019 年投资成立子公司联创超导,参与高温超导产业。根据联创超导官网,联创超导目前主要产品包 括:1.单(多)工位超导感应加热装备:应用于铝、镁、钛等合金热加工,军工和航空航天产品热处理,金属熔炼、深度加工和高端金属综合回收利用等; 2.高温超导磁控硅单晶生长炉:提供面向磁控直拉法 生长硅单晶的高温超导磁体系统,面向半导体和光伏太阳能应用的高温超导磁控硅单晶生长炉;3.紧凑 型核聚变用高温超导磁体系统:提供面向未来终极能源-超导可控核聚变装置应用的高温超导磁体系统 和关键部件;4.超导资源综合回收利用装备:提供应用于矿产资源综合回收利用的超导强场磁选装备、重金属污水处理的超导磁分离设备等产品。

近年来,公司持续优化产品结构,尤其是在背光源板块针对增收不增利的客户及传统手机背光源业务做减法,逐步降低成本、提升盈利能力。1Q25 公司激光业务营业收入较上年同期增速较快,主要是大额在手订单开始逐步释放。公司背光源业务25 年3 月开始扭亏为盈,主要是针对增收不增利的客户及传统手机背光源业务做减法,重点聚焦平板、车载和工控背光源等发展趋势较好的产品。1Q25 公司实现收入、利润双增,分别同比增长12%和11%。


5、上创超导:国内第二代高温超导材料领先企业,生产设备全部国产化
上创超导成立于 2011 年, 由上海大学与核心团队共同投资组建,致力于第二代高温超导材料及下游应用产品研发和生产。2013 年,公司在国内率先实现了化学法千米级第二代高温超导带材装备、工艺的国产化,可生产宽至 20mm (新产线可生产宽度 40mm)、单根长度达千米的低成本第二代高温超导带材,性价比达到国际领先水平,成为国际上少数几家千米级第二代高温超导带材供应商。其低成本化学法工艺技术路线填补了中国空白。 2015 年上创超导成立了上海市高温超导重点实验室,为公司的技术持续进步提供了强有力的支持。
公司设备齐全, 生产设备全部国产化。根据上创超导官网,公司实现了完全国产生产装备, 拥有自主知识产权保护的技术,是中国唯一拥有 MOD 制备法成套设备、组分、技术的企业。


来源:慧博智能投研
本文系材料圈小编转载,并不代表本平台赞同其观点和对其真实性负责。本文版权归原作者,所以内容为原作者观点。如果小编转载的文章不符合作者的版权声明,请来信告知,我们会尽快删除。
声明
热点文章:
精彩内容长按二维码即可关注




评论