清丰县零工市场走访鑫永辉物流 优质岗位 “职” 等你来

点击蓝字 关注我们

鑫永辉物流




左右滑动查看更多
为精准对接企业用工需求,助力求职者就近就业,清丰县零工市场工作人员走进鑫永辉物流,实地探访企业招聘岗位,为广大求职者带来一手就业信息。
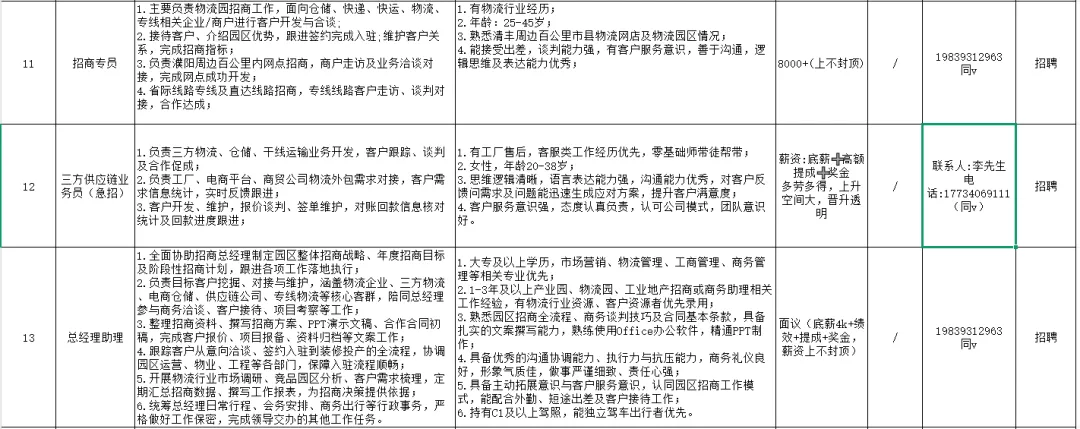
本次走访中,鑫永辉物流面向社会公开招聘多个岗位,薪资优厚、需求迫切,具体岗位如下:
-
三方供应链业务员
-
招商专员
-
总经理助理
-
货车司机
-
夜班保安

有意向的求职者可尽快咨询报名
已关注
关注
重播 分享 赞



评论