销售提成方案大全.zip
会员下载文件夹位置:人力资源板块—119 销售提成方案
01 资料列表
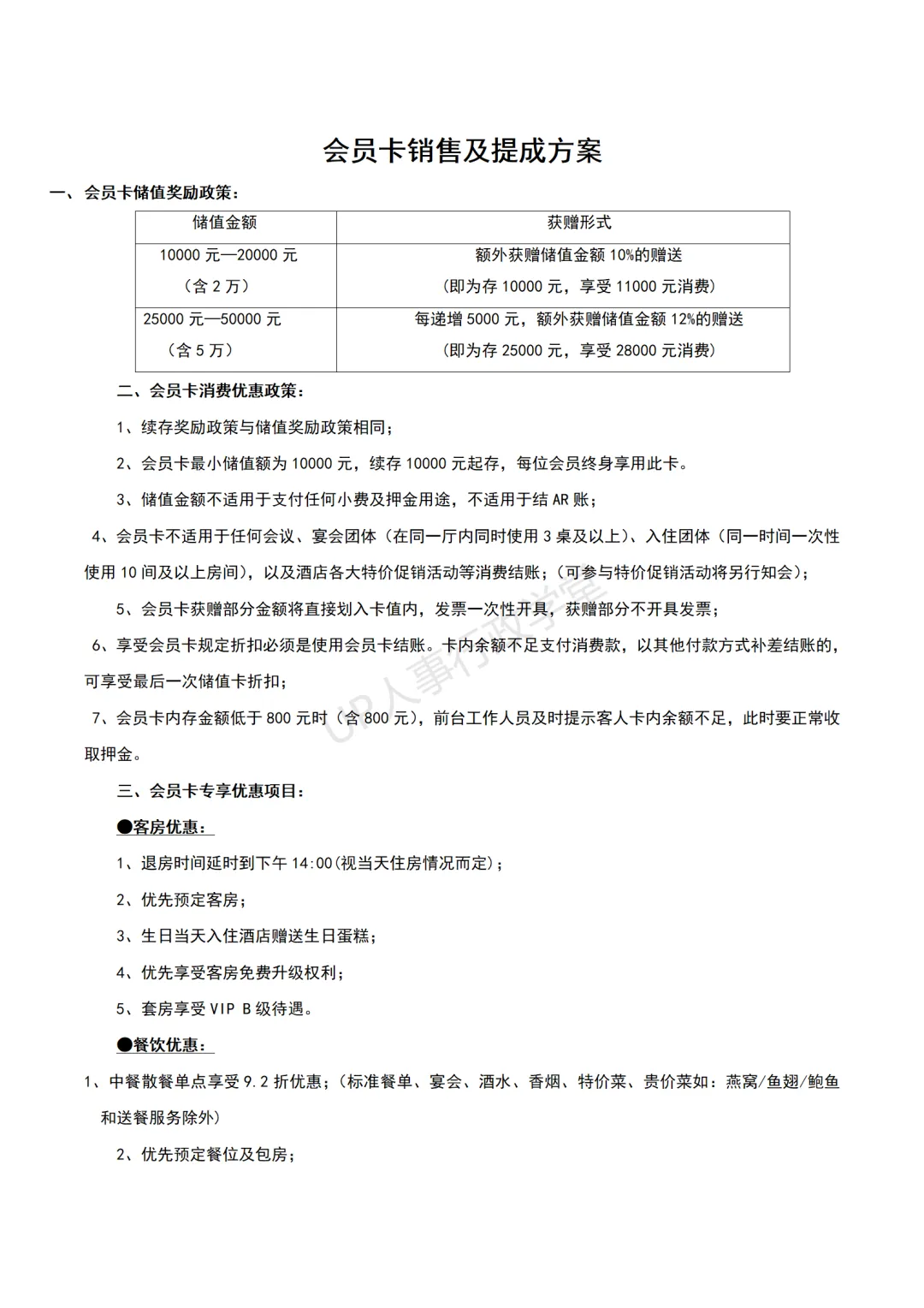
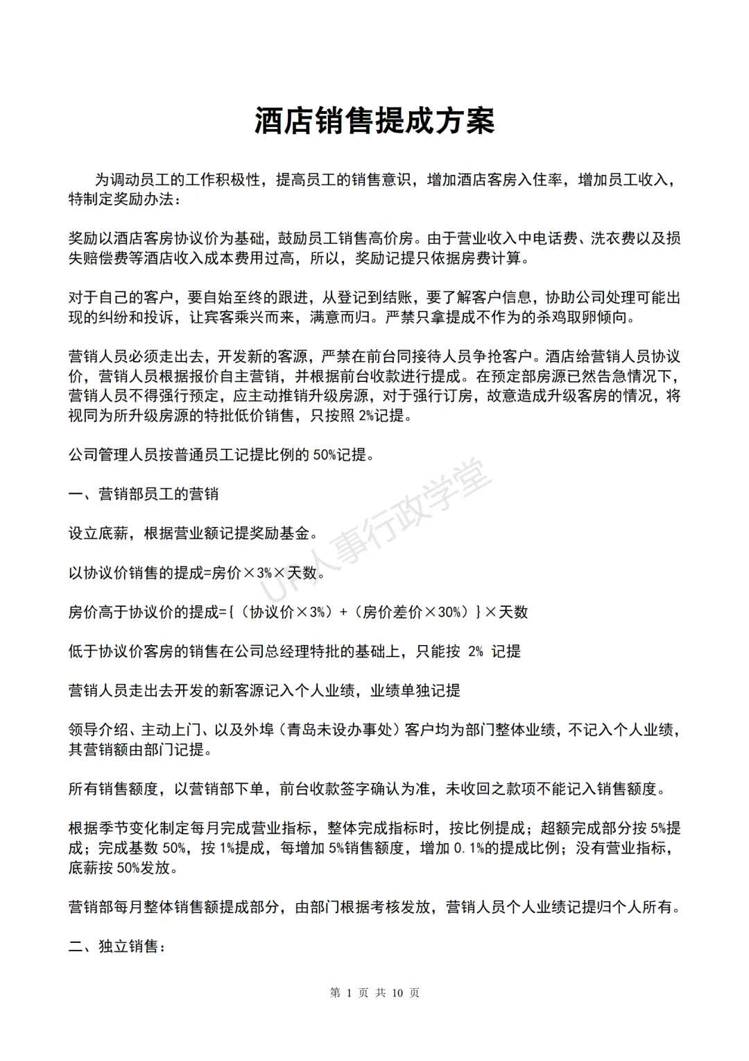
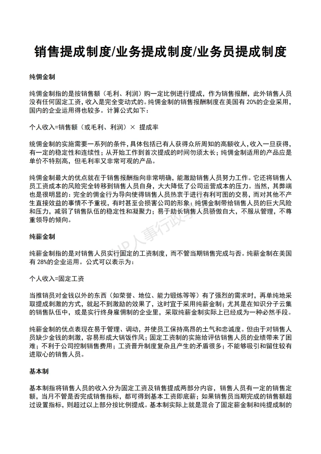
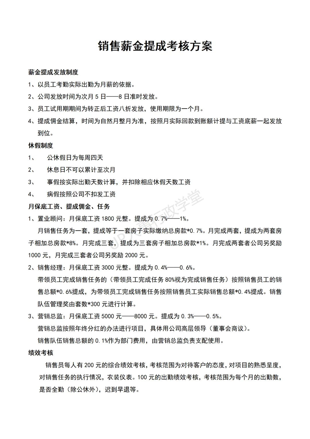
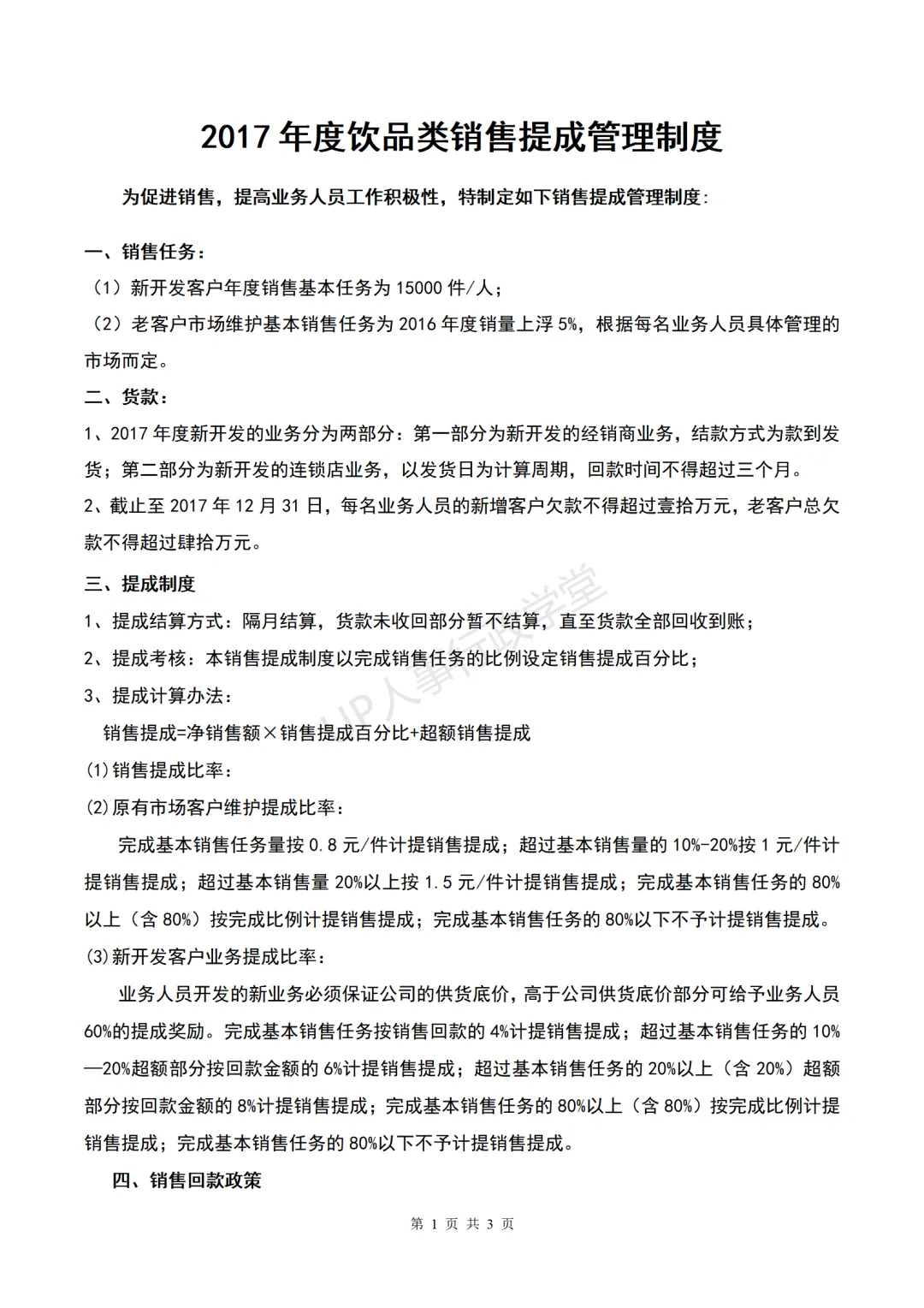
《销售提成方案》资料包内含177份销售人员薪资提成方案,如营销人员销售提成方案、市场部销售提成与奖励方案、售后服务部提成方案、外贸部薪酬奖金提成机制、文化产品销售提成方案、团购销售人员提成及薪酬制度、导购奖励提成制度、会员卡销售及提成方案、电梯公司销售部提成方案、餐饮业营销提成方案、 置业顾问销售提成方案、私教销售提成方案、置业顾问销售提成方案、工厂销售提成方案等,给需要制定企业员工销售提成激励方案的提供思路参考。

02 部分资料展示

















03 资料获取方式
1、分享公众号文章到200人以上HR行政微信群(保留20分钟),发送分享截图到本公众号,管家会在48小时内发放资料,请耐心等待;(资源互助群除外)
2、如不便分享,扫码28.8元购买,立即获取:

3、强烈推荐加入会员,一次获取全部人资行政资料,随用随取,全年不断更新中……


别忘记点 在看 + 点赞哦 ▼


评论