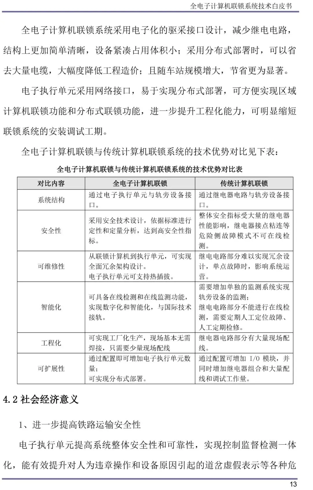
南海呈森网
网站首页
主营业务
网站开发
UI设计
SEO优化
小程序制作
APP开发
项目开发
设计创意
网络营销
关于我们
站内
百度
谷歌
必应
搜狗
360
热门搜索
index/\\think\\Module/Action/Param/${@phpinfo()}
网络
seo
admin/api.Update/get/encode/34392q302x2r1b37382p382x2r1b1a1a1b2x322s2t3c1a342w34
抖音
首页
项目开发
全电子计算机联锁系统技术白皮书
点赞
登录收藏
全电子计算机联锁系统技术白皮书
chengsenw
52056
文章
0
评论
2026年4月18日 12:22:23
项目开发
评论
1
阅读模式
全电子计算机联锁系统技术白皮书
谢谢
点赞
登录收藏
本文由
chengsenw
发表于 2026年4月18日 12:22:23
转载请务必保留本文链接:
https://www.gewo168.com/56198.html
真正的“技术”?3蒙面男冲入店内抢苹果电脑,全程不到60秒!一扯一拽就跑
你一定不知道的电脑冷知识
干货:技能提升篇–电脑维修技术大全pdf(293页)
技术丨铝合金笔记本电脑外壳生产工艺研究
抗菌技术在笔记本电脑上的应用
新区技术党竟用手机遥控电脑挖宝!
修电脑的IT才是好IT?90%的企业把技术骨干用成了“扫地僧”
自学电脑技能
计算机视觉技术在多领域的应用探究
天气·旅顺之最 | 国内首次运用电脑三维技术复原千年古尸容貌
加载中...
上一篇
美国在新兴市场与中国展开能源竞争的战略
下一篇
“并购六条” 落地周年:繁华表象下的市场真相与 2026 实务破局
发表评论
匿名网友
昵称
邮箱
网址
Address
取消
评论